How to cite this article:
David N. Bivin and Joshua N. Tilton, “Darnel Among the Wheat Parable,” The Life of Yeshua: A Suggested Reconstruction (Jerusalem Perspective, 2019) [https://www.jerusalemperspective.com/18850/].
Matt. 13:24-30, 36-43[1]
Updated: 17 January 2026
[וַיִּמְשׁוֹל לָהֶם מָשָׁל] לֵאמֹר לְמָה הַדָּבָר דּוֹמֶה לְאָדָם זוֹרֵעַ זֶרַע טוֹב בְּשָׂדֵהוּ וּבִשְׁכִיבָתוֹ בָּא אוֹיְבוֹ וְזָרַע זוֹנִים בֵּין הַחִטִּים וְהָלַךְ וּכְשֶׁעָלָה הָעֵשֶׂב אַף עָלוּ הַזּוֹנִים קָרְבוּ אֶצְלוֹ עֲבָדָיו וְאָמְרוּ לוֹ אֲדוֹנֵנוּ רְצוֹנְךָ נֵלֵךְ וּנְקוֹשֵׁשׁ אוֹתָם וְאָמַר לֹא שֶׁמָּא תְּקוֹשְׁשׁוּ אֶת הַזּוֹנִים וְתַעַקְרוּ עִמָּם אֶת הַחִטִּים הַנִּיחוּ שְׁנֵיהֶם לִצְמוֹחַ עַד הַקָּצִיר וּבִשְׁעַת הַקָּצִיר קוֹשּׁוּ תְּחִילָּה אֶת הַזּוֹנִים וַעֲשׂוּ אוֹתָם חֲבִילוֹת וְתִשְׂרְפוּ אוֹתָם בָּאֵשׁ וְאֶת הַחִטִּים הַכְנִיסוּ לְאוֹצָרִי
And Yeshua told them this parable: “What is the matter like? It’s like someone who sowed good seed in his field. While he lay sleeping his enemy came into his field and sowed darnel seeds on top of the wheat that had already been sown. Then the enemy crept away.
“When the blades of wheat sprouted up from the soil, the darnel sprouted up, too. When the man’s servants saw this, they approached him and asked, ‘Lord, do you want us to go collect the darnel?’
“‘Don’t do that,’ he replied, ‘for you might accidentally uproot the wheat along with the darnel. Allow the two to grow side by side until the harvest. At harvest time I want you to first gather the darnel, bundle it up, and burn it on a fire. As for the wheat, gather it all up into my storehouse.’”[2]
| Table of Contents |
|
3. Conjectured Stages of Transmission 5. Comment 5a. Parable 5b. Interpretation 8. Conclusion |
Reconstruction
To view the reconstructed text of the Darnel Among the Wheat parable click on the link below:
Story Placement
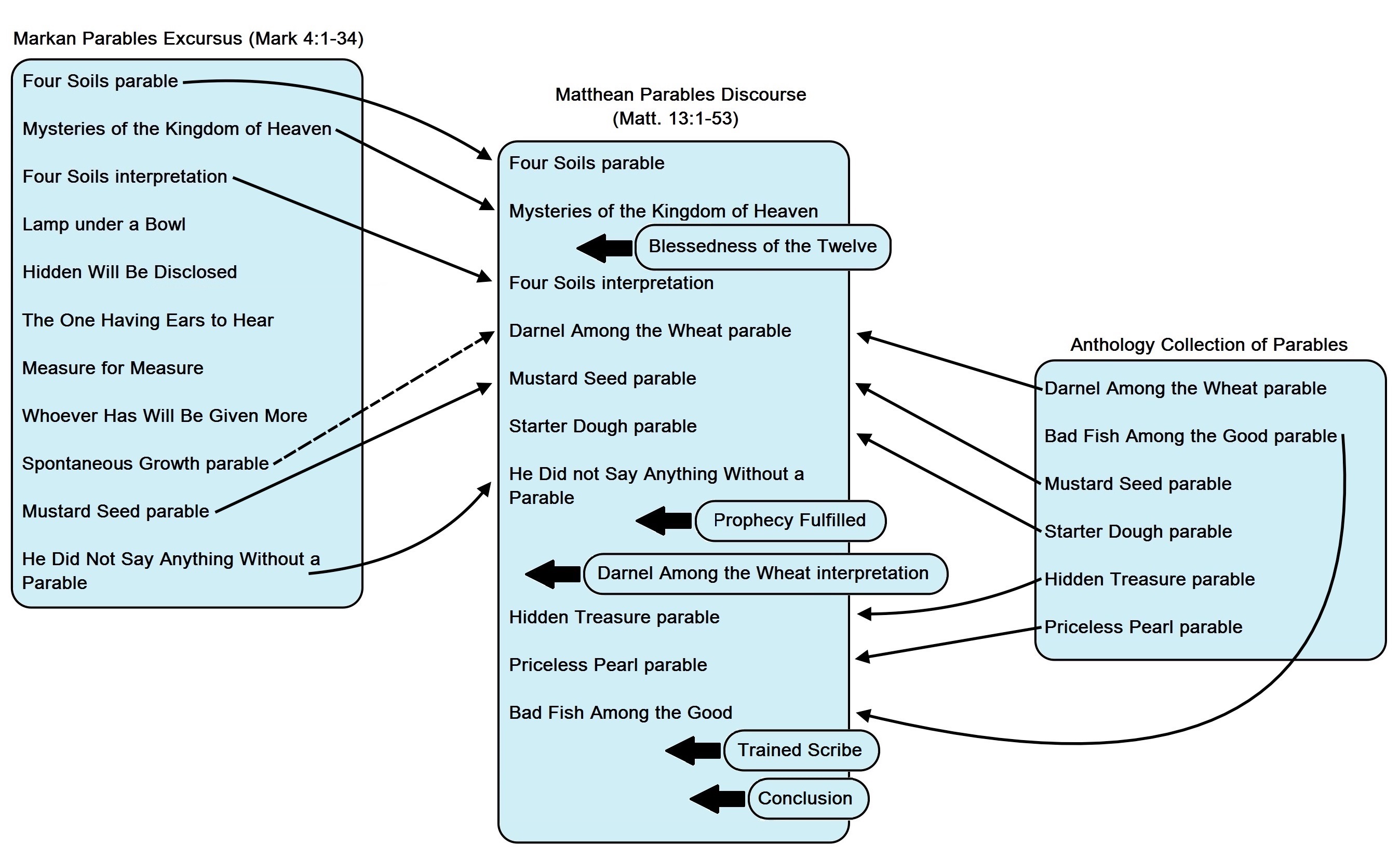
Scholars have long noted that Matthew’s Darnel Among the Wheat parable occupies the same position as Mark’s Spontaneous Growth parable.[3] Both occur as the second parable in their respective parable collections.
Mark’s parables excursus (Mark 4:1-34) was based on Luke 8:1-18, a section focused on the Four Soils parable and the proper response to parables in general. The author of Mark expanded the Lukan core of his parables excursus by adding a few additional sayings found elsewhere in Luke (The One Having Ears to Hear [Mark 4:23 // Luke 8:8; 14:35]; Measure for Measure [Mark 4:24 // Luke 6:38]). He also supplemented his parables excursus by adding the Spontaneous Growth (Mark 4:26-29) and Mustard Seed (Mark 4:30-32) parables. Finally, the author of Mark composed what he believed to be a fitting conclusion to his excursus (He Did Not Say Anything Without a Parable [Mark 4:33-34]).
While it is possible that the author of Mark simply incorporated a paraphrase of Luke’s Mustard Seed parable into his parables excursus and made up the Spontaneous Growth parable ex nihilo, the numerous verbal and thematic traits that Spontaneous Growth and Darnel Among the Wheat share (on which, see “Conjectured Stages of Transmission”) have convinced us that Mark’s Spontaneous Growth parable is actually a highly revised and dramatically simplified version of Darnel Among the Wheat.[4] If we are correct in this assessment, then the author of Mark’s selection of the Spontaneous Growth and Mustard Seed parables for inclusion in his parables excursus may have been influenced by the arrangement of a collection of parables in the Anthology (Anth.). The Anth. collection of parables appears to have contained at least three sets of twin parables,[5] namely, Darnel Among the Wheat and Bad Fish Among the Good, Mustard Seed and Starter Dough, and Hidden Treasure and Priceless Pearl. The author of Mark selected the first twin from the first two sets (viz., Darnel Among the Wheat and Mustard Seed) because they fit the agricultural theme of his excursus. He then distilled Darnel Among the Wheat into the Spontaneous Growth parable and thoroughly reworked the Mustard Seed parable according to the author of Mark’s usual, if somewhat bizarre, editorial procedure.
The author of Matthew, in turn, based his parables discourse (Matt. 13:1-53) on Mark’s parables excursus.[6] He also used the same collection of Anth. parables the author of Mark had utilized as a source for additional parables. By comparing Mark’s parables excursus to Anth.’s parable collection, the author of Matthew saw that Mark’s Spontaneous Growth parable was really an alternate version of Darnel Among the Wheat. Therefore, rather than including both Mark’s Spontaneous Growth parable and Anth.’s Darnel Among the Wheat parable, the author of Matthew selected the version that best suited his theological agenda, which happened to be Anth.’s Darnel Among the Wheat.
The theological importance the author of Matthew attached to (his interpretation of) Darnel Among the Wheat is shown not only by his preference for this parable over Mark’s Spontaneous Growth parable, but also by his arrangement of the rest of the Matthean parables discourse. The author of Matthew made Darnel Among the Wheat the first of three “public” parables following the Four Soils interpretation. He then used the interpretation of Darnel Among the Wheat to transition into a set of three “private” parables. Finally, the author of Matthew positioned Bad Fish Among the Good, the twin of Darnel Among the Wheat, as the last parable in the set of three “private” parables. In this way the author of Matthew reiterated the theological message of (his interpretation of) Darnel Among the Wheat at the beginning, middle and end of the central part of his parables discourse.
Not only is the position of Darnel Among the Wheat (and its Markan version, Spontaneous Growth) due to the editorial work of the authors of Matthew and Mark, but the clumping together of Darnel Among the Wheat and Bad Fish Among the Good with at least two other sets of twin parables in Anth. is also secondary. According to Lindsey, it was the Anthologizer (i.e., the creator of Anth.) who was responsible for separating the parables from their original literary contexts in which they served as illustrations of particular teachings of Jesus.[7] Lindsey believed that it is sometimes possible, through careful analysis, to identify the contexts in which the parables appeared prior to the Anthologizer’s reorganizing activity.
When taken on its own, apart from the allegorical interpretation, which the author of Matthew imposed on Darnel Among the Wheat (see below, Comment to L35-67), the parable reads as an illustration of Jesus’ teaching on divine forbearance. Contrary to human expectations (and sometimes our wishes), God seems to indulge persons who do evil, just as the man who sowed good seed in the parable surprised his servants by telling them to permit the darnel to continue growing in the field until the harvest. Why permit these apparently intolerable conditions to persist? The parable reveals the logic behind the sower’s counterintuitive instructions: pulling up the darnel prior to the harvest might also damage the wheat. God’s forbearance toward evildoers is analogous: an immediate judgment would be harmful to good and bad people alike.
Lindsey suggested that Darnel Among the Wheat and Bad Fish Among the Good could have formed part of Jesus’ response to the Samaritan Villagers incident reported in Luke 9:51-55, in which the people of a certain Samaritan village failed to show hospitality to Jesus and his disciples. Perhaps Jesus’ prediction that any Jewish town that failed to welcome the apostles would suffer a fate worse than that of Sodom and Gomorrah (Matt. 10:15 // Luke 10:12)[8] inspired Jesus’ disciples to ask whether they ought to call down fire from heaven upon the Samaritans to destroy them. The twin Darnel Among the Wheat and Bad Fish Among the Good parables may have been crafted to show Jesus’ followers why their suggestion was such a bad idea.
.
.
Click here to view the Map of the Conjectured Hebrew Life of Yeshua.
.
.
Conjectured Stages of Transmission
Darnel Among the Wheat shares eight distinctive vocabulary items—ἄνθρωπος (anthrōpos, “person”), καθεύδειν (kathevdein, “to sleep”), σῖτος (sitos, “grain”), βλαστάνειν (blastanein, “to sprout”), χόρτος (chortos, “grass”), καρπός (karpos, “fruit”), θερισμός (therismos, “harvest”) and πρῶτος (prōtos, “first”)—with Mark’s Spontaneous Growth parable (Mark 4:26-29). This shared vocabulary, which can scarcely be the result of mere coincidence,[9] combined with the fact that Darnel Among the Wheat occurs in Matthew in the same slot as Spontaneous Growth appears in Mark, has led some scholars to conclude that Darnel Among the Wheat is an expanded form of Spontaneous Growth, which the author of Matthew composed for his own purposes.[10] But since Darnel Among the Wheat can be reverted to Hebrew without great difficulty—numerous signs of Matthean redaction notwithstanding—and since the message of Darnel Among the Wheat is at variance with Matthew’s allegorical interpretation of the parable, we believe that Darnel Among the Wheat in Matt. 13:24-30 is a reworked version of a parable the author of Matthew found in Anth.[11]
How, then, do we account for the distinctive vocabulary shared by Mark’s Spontaneous Growth and Matthew’s Darnel Among the Wheat? As we discussed in the “Story Placement” section above, we believe the author of Mark based his Spontaneous Growth parable on Anth.’s version of Darnel Among the Wheat, borrowing its key vocabulary to tell a story that resembled the Four Soils parable (which precedes Spontaneous Growth in Mark) and the Mustard Seed parable (which in Mark follows Spontaneous Growth). Thus, although Mark is the earlier Gospel, Matthew’s Gospel preserves the parable upon which Mark’s Spontaneous Growth parable is based.
Crucial Issues
- What point does Darnel Among the Wheat illustrate?
Comment
Parable
L1 [εἶπεν δὲ πρὸς αὐτοὺς παραβολὴν] λέγων (GR). The author of Matthew introduced the second (Darnel Among the Wheat), third (Mustard Seed) and fourth (Starter Dough) parables of his parables discourse with the phrase ἄλλην παραβολήν (allēn parabolēn, “another parable”; Matt. 13:24, 31, 33). The author of Matthew also used this stereotyped phrase to introduce the Wicked Tenants parable (Matt. 21:33). Since this literary device is unique to the Gospel of Matthew, it is probable that it was created by the author of Matthew to ease the transition from one parable to the next. Likewise, the author of Matthew was the only Gospel writer to use the verb παρατιθέναι (paratithenai, “to set before”) when introducing parables.[12] Perhaps the only word in the narrative introduction to Darnel Among the Wheat to come from Anth. is the participle λέγων (legōn, “saying”). Elsewhere we have found that in Matthew and Luke’s pre-synoptic source parables were introduced with the formula εἶπεν + παραβολή + λέγων.[13] We have adopted this formula for GR L1, but we have placed it (and its Hebrew equivalent) in brackets to indicate its lack of textual support in Matt. 13:24.
וַיִּמְשׁוֹל לָהֶם מָשָׁל] לֵאמֹר] (HR). On reconstructing εἰπεῖν + παραβολή (eipein + parabolē, “to tell a parable”) as מָשַׁל מָשָׁל (māshal māshāl, “parable [i.e., tell] a parable”), see Lost Sheep and Lost Coin, Comment to L8-9. On reconstructing λέγων (legōn, “saying”) with לֵאמֹר (lē’mor, “to say”), see Return of the Twelve, Comment to L8.
L2 ὡμοιώθη ἡ βασιλεία τῶν οὐρανῶν (Matt. 13:24). Since Matthew’s Gospel is unique among the synoptics in using aorist passive and future passive forms of ὁμοιοῦν (homoioun, “to be like”),[14] and since Matthew’s passive verb does not naturally revert to Hebrew, ὡμοιώθη (hōmoiōthē, “it became like,” “it was compared”) in L2 is probably redactional.

A wheat field in the Elah Valley, southwest of Jerusalem. Image courtesy of Wikimedia Commons.
It also seems likely that Matthew’s reference to the Kingdom of Heaven in L2 is redactional. All but the first of the parables collected in Matthew 13 purport to describe the Kingdom of Heaven, but this thematic conformity may be due to the author of Matthew’s stereotyping of the parables’ introductions. It is highly unlikely that the arrangement of the parables in Matthew 13 reflects their original literary contexts (see the discussion under the “Story Placement” subheading), and it is only by attempting to restore the parables to the teachings they were intended to illuminate that we can determine the original purpose of the comparison. While we found that the Hidden Treasure and Priceless Pearl parables illustrate the cost-benefit analysis of entering the Kingdom of Heaven, and that the Mustard Seed and Starter Dough parables illustrate the Kingdom of Heaven’s dynamic character, we think it is unlikely that the Darnel Among the Wheat parable was intended to illustrate an aspect of the Kingdom of Heaven.
It seems rather that Darnel Among the Wheat was intended to illustrate Jesus’ teaching on divine forbearance. Why is God so patient toward evildoers? The parable wrestles with this question by creating an analogy between God and the sower in the parable to demonstrate that, just as the sower puts up with the infestation of darnel for the sake of the wheat, so God bears with evildoers and evil situations in the present time so as to avoid sweeping up everyone in a catastrophic judgment. If such was the original point of the parable, then Darnel Among the Wheat does not illustrate the Kingdom of Heaven, but deals with a quite different aspect of Jesus’ teaching. We conclude, therefore, that the reference to the Kingdom of Heaven in L2 was added by the author of Matthew.[15]
τίνι ὁ λόγος ἐστὶν ὅμοιος (GR). Elsewhere we found that the author of Matthew abbreviated the parables in his parables discourse (Matt. 13:1-53) by turning an opening question and answer (“To what will I compare…? It is like…”) into a declaration (“X is like…”).[16] We think it is likely that the author of Matthew followed the same procedure with respect to Darnel Among the Wheat.
In Luke’s version of Like Children Complaining Jesus asks, τίνι εἰσὶν ὅμοιοι (“To what are they similar?”; Luke 7:31). Jesus then proceeds to answer his own question saying, ὅμοιοί εἰσιν (“They are like…”; Luke 7:32). We have used this question and answer introduction as a model for reconstructing L2 and L3 of Darnel Among the Wheat. Our reconstruction has also been informed by the opening questions and answers that frequently occur in rabbinic parables (on which, see below).
לְמַה הַדָּבָר דּוֹמֶה (HR). Our Hebrew reconstruction is identical to the introductions to numerous rabbinic parables.[17] To cite just one example, we quote the following parable:
הנה ימים באים נאם יי ולא יאמרו עוד חי יי אשר העלה וגו′ כי אם חי יי אשר העלה ואשר הביא וגו′ מושלו משל למה הדבר דומה לאחד שהיה מתאוה לבנים ונולדה לו בת והיה נודר בחיי הבת חזר ונולד לו בן הניח הבת והיה נודר בחיי הבן
“Behold, the days are coming,” says the LORD, “when it will no longer be said, ‘As the LORD lives, who took up [the children of Israel from Egypt,]’ but rather, ‘As the LORD lives, who took up and brought [the seed of the house of Israel from the land of the north],’” etc. [Jer. 23:7-8]. Making it a parable: To what is the matter similar [לְמַה הַדָּבָר דּוֹמֶה]? To one who was desiring children and a daughter was born to him. He would swear by the life of the daughter. Then a son was born to him and he left off with the daughter and he would swear by the life of the son. (Mechilta de-Rabbi Ishmael, Pisḥa chpt. 16 [ed. Lauterbach, 1:91])
On reconstructing λόγος (logos, “word,” “reason”) with דָּבָר (dāvār, “word,” “thing”), see Widow’s Son in Nain, Comment to L24.
L3 ὅμοιός ἐστιν (GR). We have not found a single example of a rabbinic parable opening with the question לְמַה הַדָּבָר דּוֹמֶה (“To what is the matter similar?”) where the answering sentence opens with -דּוֹמֶה לְ (“It is similar to…”). In every example we examined the answer always opens with the preposition [no_word_wrap]-לְ[/no_word_wrap] followed by a noun. Luke’s use of the phrase ὁμοία ἐστίν (“it is like”; Luke 13:19) in answer to the opening question of the Mustard Seed parable (L7), and the Lukan-Matthean agreement to answer the opening question in the DT pericope Like Children Complaining with ὅμοιοί εἰσιν (“they are like”; Luke 7:32) or ὁμοία ἐστίν (“it is like”; Matt. 11:16), convince us that the Greek translator of the Hebrew Life of Yeshua supplied ὅμοιος + εἶναι in both of these instances. Perhaps answering the question with a dative without first adding ὅμοιος + εἶναι would have sounded too abrupt for a Greek audience. In any case, our suspicion that the Greek translator added ὅμοιος + εἶναι to the answers responding to the opening questions in Jesus’ illustrations explains why there is nothing corresponding to ὅμοιός ἐστιν in HR.
L4 ἀνθρώπῳ σπείραντι σπέρμα καλὸν (GR). It is an odd fact that outside his thirteenth chapter the author of Matthew almost always employed the Hebraic word order noun→καλός (kalos, “beautiful,” “good”),[18] but in his parables discourse the author of Matthew used the un-Hebraic word order καλός→noun 6xx (Matt. 13:23, 24, 27, 37, 38, 45). We suspect that the un-Hebraic word order is due to the author of Matthew’s redactional activity, and therefore in GR we have changed the wording to σπέρμα καλόν (sperma kalon, “seed good”).
Although at first we wondered whether the use of the adjective καλός in L4 was itself a Matthean addition,[19] the use of καλός in Bad Fish Among the Good (L9; Matt. 13:48), which we regard as a twin to Darnel Among the Wheat, suggests that καλός did occur in the Hebraic-Greek source behind Matt. 13:24.
לְאָדָם זוֹרֵעַ זֶרַע טוֹב (HR). A number of scholars assert that ὅμοιος (or ὁμοιοῦν) + dative in the opening of the parables corresponds to the Aramaic -לְ,[20] but why single out Aramaic when the same construction exists in Hebrew, and, more importantly, all rabbinic parables are recorded in Hebrew?[21] See above, Comment to L2, where we cited in a footnote numerous examples of rabbinic parables in which the question לְמַה הַדָּבָר דּוֹמֶה (lemah hadāvār dōmeh, “To what is the matter similar?”) is answered by a sentence beginning with -לְ (le–, “to”).
“Sower at Sunset” by Vincent van Gogh (1888). Image courtesy of Wikimedia Commons.
On reconstructing ἄνθρωπος (anthrōpos, “person”) as אָדָם (’ādām, “person”), see Lost Sheep and Lost Coin, Comment to L12.
See Yeshua’s Discourse on Worry, Comment to L14, on reconstructing σπείρειν (speirein, “to sow”) with זָרַע (zāra‘, “sow”).
In the vast majority of instances the noun זֶרַע (zera‘, “seed”), when not used in the metaphorical sense of “descendant,” was translated in LXX as σπέρμα (sperma, “seed”),[22] the noun for “seed” in Darnel Among the Wheat. We also find that instances of σπέρμα in LXX almost always occur as the translation of זֶרַע.[23] Since the noun זֶרַע continued to be used in MH, this is the clearest and best choice for HR.
Compare the following examples in which the verb זָרַע (“sow”) is used in conjunction with the noun זֶרַע (“seed”):
הַזֶּרַע אֲשֶׁר תִּזְרָע
…the seed that you will sow…. (Deut. 22:9)
זַרְעֲךָ אֲשֶׁר תִּזְרַע
…your seed that you will sow…. (Isa. 30:23)
וְנָתַן זֶרַע לַזֹּרֵעַ
…and it gave seed to the sower…. (Isa. 55:10)
בַּבֹּקֶר זְרַע אֶת זַרְעֶךָ
In the morning sow your seed! (Eccl. 11:6)
On reconstructing καλός (kalos, “beautiful,” “good”) with טוֹב (ṭōv, “good”), see Hidden Treasure and Priceless Pearl, Comment to L12.

The Gezer Calendar is an early Hebrew or Canaanite inscription describing the agricultural cycle in the land of Israel. Image courtesy of Wikimedia Commons.
The sowing of wheat and barley took place during November and December, following the feast of Sukkot (Tabernacles).[24] Thus we are to imagine that the opening scene of Darnel Among the Wheat takes place in late autumn.
L5 ἐν τῷ ἀγρῷ αὐτοῦ (GR). Whereas the text of Codex Vaticanus has the reflexive pronoun ἑαυτοῦ (heavtou, “his own”) in Matt. 13:24, we have adopted the simple possessive pronoun αὐτοῦ (avtou, “his”) for GR in agreement with the critical editions. Greek editors sometimes inserted ἑαυτοῦ in place of αὐτοῦ, as we noted in Mustard Seed and Starter Dough, Comment to L11.
בְּשָׂדֵהוּ (HR). On reconstructing ἀγρός (agros, “field”) with שָׂדֶה (sādeh, “field”), see Hidden Treasure and Priceless Pearl, Comment to L4. In MT there are three instances of the construction [no_word_wrap]-שָׂדֶה + בְּ[/no_word_wrap] + pronominal suffix (Deut. 11:15; 24:19; Neh. 11:25). In LXX these are translated as ἐν τοῖς ἀγροῖς + possessive pronoun (Deut. 11:15), ἐν τῷ ἀγρῷ + possessive pronoun (Deut. 24:19), which is the construction we find in Matt. 13:24, and ἐν ἀγρῷ + possessive pronoun (no definite article; 2 Esd. 21:25). Below we have an example of the construction [no_word_wrap]-שָׂדֶה + בְּ[/no_word_wrap] + pronominal suffix from a rabbinic source:
שכרו לנכש בשדהו
He hired him to weed in his field [בְּשָׂדֵהוּ]. (t. Bab. Metz. 7:6; Vienna MS)
The [no_word_wrap]-שָׂדֶה + בְּ[/no_word_wrap] + pronominal suffix construction also occurs in a baraita recorded in the Talmud:
תבא מארה לאדם שלא הניח פאה בשדהו
May a curse come upon the person who has not left peah [i.e., an unharvested portion of the crop intended for the poor—DNB and JNT] in his field [בְּשָׂדֵהוּ]. (b. Shab. 23b)
A third example is found in the following midrash:
והיו ישראל עוסקין במלאכתן זה עוסק בשדהו וזה עוסק בכרמו
Israel was busy in their labor, this one was busy in his field [בְּשָׂדֵהוּ], and this one was busy in his vineyard…. (Ruth Rab. proem §2; cf. Eccl. Rab. 7:1 §4)
L6 ἐν δὲ τῷ καθεύδειν αὐτὸν (GR). According to Matthew, the enemy entered the field while “the people” were sleeping. This unexpected reference to “the people” calls for an explanation, since until this point the parable has referred only to one man, the sower. Some scholars have suggested that τοὺς ἀνθρώπους (tous anthrōpous, “of the people”) should be regarded as generic and that we are to understand that the enemy came “while people slept,”[25] but in this interpretation it is unclear whether the man who had sown the field with good seed was sleeping. Why not simply say, “while he [i.e., the sower] was sleeping”? We suspect that this was, in fact, what Matthew’s source did say, but the author of Matthew changed the wording of his source in order to avoid the implication that the sower, whom he was shortly to identify as a cipher for the Son of Man, was sleeping. In this way the author of Matthew was able to shield the Son of Man in his allegory from responsibility for the presence of evil within the believing community.

A second-century C.E. Roman mosaic depicting Endymion’s sleep. Image courtesy of Wikimedia Commons.
וּבִשְׁכִיבָתוֹ (HR). Scholars disagree about whether the construction ἐν τῷ + infinitive is a Hebraism,[26] or whether it is “possible but unidiomatic Greek.”[27] In any case, ἐν τῷ + infinitive + accusative pronoun frequently occurs in LXX as the translation of [no_word_wrap]-בְּ[/no_word_wrap] + infinitive construct + pronominal suffix.[28] Instances of the construction [no_word_wrap]-בְּ[/no_word_wrap] + infinitive construct + pronominal suffix in which the verb is שָׁכַב (shāchav, “lie down,” “sleep”) occur 6xx in MT;[29] three of these are translated in LXX as ἐν τῷ κοιμηθῆναι + accusative pronoun:
וְלֹא יָדַע בְּשִׁכְבָהּ וּבְקוּמָהּ
And he [i.e., Lot—DNB and JNT] did not know when she [i.e., his daughter—DNB and JNT] lay down or when she got up. (Gen. 19:33, 35)
καὶ οὐκ ᾔδει ἐν τῷ κοιμηθῆναι αὐτὴν καὶ ἀναστῆναι
And he did not know when she lay down or got up. (Gen. 19:33, 35)
וִיהִי בְשָׁכְבוֹ וְיָדַעַתְּ אֶת הַמָּקוֹם אֲשֶׁר יִשְׁכַּב שָׁם
And it will be when he lies down you will know the place where he lies…. (Ruth 3:4)
καὶ ἔσται ἐν τῷ κοιμηθῆναι αὐτόν καὶ γνώσῃ τὸν τόπον ὅπου κοιμᾶται ἐκεῖ
And it will be when he lies down you will know the place where he lies…. (Ruth 3:4)
The verb κοιμᾶσθαι (koimasthai, “to go to sleep,” “to go to bed”), which is used to translate שָׁכַב in the above verses, is a synonym of the verb καθεύδειν (kathevdein, “to sleep”), which occurs in Matt. 13:25.
Despite these observations, we have not reconstructed ἐν τῷ καθεύδειν αὐτόν (en tō kathevdein avton, “while he slept”) as בְּשָׁכְבוֹ (beshochvō, “while he slept”) because in MH, which we prefer for reconstructing direct speech, the use of [no_word_wrap]-בְּ[/no_word_wrap] + infinitive construct disappeared, having been replaced by [no_word_wrap]-כְּשֶׁ[/no_word_wrap] + finite verb[30] and [no_word_wrap]-בְּ[/no_word_wrap] + abstract noun of the qeṭilāh form.[31] We have adopted the latter for HR, since it is closer to the Greek ἐν τῷ + infinitive construction.
In LXX καθεύδειν almost always occurs as the translation of שָׁכַב (shāchav, “lie down,” “sleep”).[32] Although κοιμᾶν (koiman, “to sleep”) was the most commonly used verb to render שָׁכַב in LXX, καθεύδειν comes in second place.[33] The qeṭilāh form of שׁ-כ-ב is שְׁכִיבָה (shechivāh, “lying down,” “sleeping”), a noun that is not attested in MT, but which occurs 4xx in the Mishnah.[34] It so happens that we have not found any examples of בִּשְׁכִיבָתוֹ (bishchivātō, “while he was lying down”) in rabbinic sources. We do, however, find examples of [no_word_wrap]-בְּ[/no_word_wrap] + qeṭilāh noun + pronominal suffix, as in the following story:
תנו רבנן מעשה שחלה בנו של רבן גמליאל שגר שני תלמידי חכמים אצל רבי חנינא בן דוסא לבקש עליו רחמים כיון שראה אותם עלה לעלייה ובקש עליו רחמים בירידתו אמר להם לכו שחלצתו חמה
Our rabbis taught [in a baraita]: It happened that the son of Rabban Gamliel was sick. He sent two of the disciples of the sages to Rabbi Hanina ben Dosa, to ask [God] for mercy on his behalf. As soon as he saw them he went up to his upper room and asked [God] for mercy on his behalf. When he came down [בִּירִידָתוֹ] he said to them, “Go! For the fever has left him.” (b. Ber. 34b)
L7 ἦλθεν ὁ ἐχθρὸς αὐτοῦ (GR). Matthew’s word order in L7, with the possessive pronoun coming before ἐχθρός (echthros, “enemy”), is un-Hebraic. We suspect that the author of Matthew changed the word order of his source, much as he had done with καλός in L4. In GR we have restored the possessive pronoun to its Hebraic position.
בָּא אוֹיְבוֹ (HR). On reconstructing ἔρχεσθαι (erchesthai, “to come”) with בָּא (bā’, “come”), see Demands of Discipleship, Comment to L8.
On reconstructing ἐχθρός (echthros, “enemy”) with אוֹיֵב (’ōyēv, “enemy”), see Return of the Twelve, Comment to L21-22.
Examples of [no_word_wrap]אוֹיֵב + בָּא[/no_word_wrap] occur in Biblical and Mishnaic Hebrew, for instance:
יָבֹא צַר וְאוֹיֵב בְּשַׁעֲרֵי יְרוּשָׁלִָם
…an oppressor and an enemy [אוֹיֵב] will enter [יָבֹא] by the gates of Jerusalem. (Lam. 4:12)
כשחרב הבית בראשונה אותו היום תשעה באב היה ומוצאי שבת היה ומוצאי שביעית היתה ומשמרתו של יהויריב היתה והיו כהנים ולוים עומדים על דוכנן ואומרים שירה ומה שירה אמרו וישב עליהם את אונם וברעתם יצמיתם ולא הספיקו לומר יצמיתם ה′ אלהינו עד שבאו אויבים וכבשום
When the first Temple was destroyed, that day was the ninth of Av, and it was at the close of the Sabbath, and it was at the close of a Sabbatical year, and it was during the service of the priestly course of Yehoyariv, and the priests and the Levites were standing on their platform and they were reciting a psalm. And what psalm did they recite? And he will cause their iniquity to return to them, and in their wickedness he will destroy them. [The LORD our God will destroy them.] [Ps. 94:23]. They had not finished saying “The LORD our God will destroy them” when enemies entered [בָּאוּ אוֹיְבִים] and captured them. (b. Arach. 11b)
וכיון שראה הקב″ה את בית המקדש, אמר בוודאי זהו ביתי וזהו מנוחתי שבאו אויבים ועשו בו כרצונם
As soon as the Holy One, blessed be he, saw the Temple [in ruins—DNB and JNT], he said, “Surely this is my house, this is my resting place, which enemies have entered [בָּאוּ אוֹיְבִים] and done to it according to their wish.” (Lam. Rab. proem §24 [ed. Buber, 25])
L8 καὶ ἔσπειρεν ζιζάνια ἀνὰ μέσον τοῦ σίτου (GR). The only editorial retouching we detect in L8 is the possible replacement of the verb σπείρειν (speirein, “to sow”) in Anth. with the compound verb ἐπισπείρειν (epispeirein, “to sow upon”) in Matthew. That the use of the compound verb was introduced by the author of Matthew seems likely in view of the frequent editorial “improvements” throughout Darnel Among the Wheat, and because both ἐπισπείρειν in L8 and σπείρειν in L4 can only be reconstructed with זָרַע (zāra‘, “sow”). One has to wonder whether the Greek translator of the Hebrew Life of Yeshua would have rendered the same verb with the same meaning two different ways in such close proximity. Since it seems unlikely that he would have done so, it is probable that the appearance of the compound verb in Matt. 13:25 is due to Matthean redaction.
The rare noun ζιζάνιον (zizanion, “darnel,” “tare”)[35] may be related to the Sumerian (zizân)[36] and/or Akkadian (zizānu)[37] terms for wheat. The appearance of darnel is similar to that of wheat, and the two species typically grew together,[38] facts that might account for the derivation of ζιζάνιον from words meaning “wheat.” The more usual Greek word for darnel is αἶρα (aira),[39] which Theophrastus, a classical authority on plants, described in the following manner:
τῶν μὲν οὖν ἄλλων σπερμάτων οὐδὲν εἰς ἄλλο πέφυκε μεταβάλλειν φθειρόμενον, πυρὸν δὲ καὶ κριθὴν εἰς αἶράν φασι καὶ μᾶλλον τὸν πυρόν, γίνεσθαι δὲ τοῦτ᾽ ἐν ταῖς ἐπομβρίαις καὶ μάλιστα ἐν τοῖς εὐύδροις καὶ ὀμβρώδεσι χορίοις.
Now, while it is not the nature of any other of these seeds to degenerate and change into something else, they say that wheat and barley change into darnel [αἶραν], and especially wheat, and that this occurs with heavy rains and especially in well-watered and rainy districts. (Enquiry into Plants 8:7 §1; Loeb)[40]
The belief that wheat could devolve into darnel is also attested in rabbinic sources (cf. Gen. Rab. 28:8 [ed. Theodor-Albeck, 1:266]). This popular belief is not reflected, however, in Jesus’ Darnel Among the Wheat parable, in which the darnel springs from an entirely different kind of seed than the wheat.

Darnel. Image from H. B. Tristram, The Natural History of the Bible (9th ed.; London: Society for Promoting Christian Knowledge, 1898), 486.
Elsewhere, Theophrastus noted that when eaten darnel causes headache (Enquiry into Plants 8:4 §6). Similarly, Pliny the Elder (first cent. C.E.) warned that bread made with darnel produces dizziness in those who consume it (Nat. Hist. 18:156).[41] A fungus that grows in darnel is the source of its toxicity, which, in addition to the symptoms already described, can cause vomiting, diarrhea, and even death.[42] Fortunately, its bitter taste deters most people from consuming it, and the Mishnah clearly states that darnel is not edible (m. Ter. 2:6).
In addition to its uselessness as a food product, darnel is also destructive to cultivated grains, competing with them for sun, moisture and nutrients in the soil. The presence of darnel in a field can significantly reduce the amount of grain it yields. Thus, by sowing darnel in the sower’s wheat field, the enemy sought to sabotage the man’s entire crop.
The scenario Jesus described in the Darnel Among the Wheat parable was probably not unheard of. The sixth-century C.E. law code Corpus Iuris Civilis: Digesta quotes the third-century C.E. jurist Ulpian, who cited even earlier authorities to the effect that it is within one’s rights to press charges against anyone who sowed his crop with darnel in order to spoil it.[43] It is unlikely that Roman jurists would have discussed cases of agricultural sabotage if such things had never actually taken place. In any event, Jesus’ parables tended to describe familiar, if folkloric, scenarios.[44]
וְזָרַע זוֹנִים בֵּין הַחִטִּים (HR). We have already discussed reconstructing σπείρειν with זָרַע (see above, Comment to L4). The Hebrew word for darnel is זוֹנִים (zōnim [var. זוֹנִין; zōnin]), which appears exclusively in the plural form.[45]
Matthew 13:25 describes the darnel as sown ἀνὰ μέσον (ana meson, “among”) the wheat. In LXX ἀνὰ μέσον frequently occurs as the translation of בֵּין (bēn, “among,” “between”).[46] We have not identified any examples of זָרַע בֵּין (zāra‘ bēn, “sow among”) or בֵּין חִטָּה (bēn ḥiṭāh, “among wheat”), but the following examples are similar to the use of בֵּין in our reconstruction:
פרה רועה בין הזרעים הרי זו אבדה
A cow grazing among the grain: behold, this is [an example of] lost property. (t. Bab. Metz. 2:19; Vienna MS)
כל מי שתרעה פרתו בין הזרעים יהא נותן כך וכך
Everyone who grazes his cow among the grain [in someone else’s field] must give such-and-such [as a fine]. (t. Bab. Metz. 11:23 [ed. Zuckermandel, 397])
The noun σῖτος (sitos, “grain”) is a generic term that can refer equally to wheat (Gk: πυρός [pūros]) and to barley (Gk: κριθή [krithē]).[47] Although we find that חִטָּה (ḥiṭāh, “wheat”) was more often translated in LXX as πυρός than as σῖτος, we have preferred to adopt חִטָּה for GR because זוֹנִים (zōnim, “darnel”) is regularly paired with חִטָּה (usually in the plural) in rabbinic sources (cf. m. Kil. 1:1; m. Ter. 2:6). Wheat (חִטִּים) and darnel (זוֹנִין) even appear as characters in the following rabbinic parable:
משל לזונין שאמרו לחיטים, אנו יפין מכם, שעליכם ועלינו המטר יורד, והשמש זורח על שנינו, אמר להן החיטים לא מה שאתם אומרים ולא מה שאנו אומרים, אלא המזרה בא ומפריש אותנו לאוצר, ולכם לעופות לאכילה, כך א″ה וישראל מעורבין כאחת בעולם, שנאמר ויתערבו בגוים וילמדו מעשיהם וגו′, וא″ה אומרים לישראל אנו יפין מכם שעלינו ועליכם השמש זורח, אמרו להם ישראל לא מה שאתם אומרים ולא מה שאנו אומרים, אלא הרי יום בא ואתם יודעין שמכניס את הצדיקים בג″ע ורשעים בגיהנם
A parable: [To what may the matter be compared?] To darnel [לְזוֹנִין] that said to the wheat [לַחִיטִּים], “We are better than you, for the rain falls on you and on us [just the same] and the sun shines on both of us.” The wheat [הַחִיטִּים] said to them, “It’s not what you say or what we say [that matters], but the winnowing fan is coming, and it will set us aside for the barn, but you are food for the birds.”[48] Likewise, the peoples of the world and Israel are mixed up together in the world, as it is said, They mixed with the nations and they learned their deeds [Ps. 106:35]. And the peoples of the world say to Israel, “We are better than you, for upon us and upon you the sun shines.” But Israel replies, “It’s not what you say or what we say [that matters], but look, a day is coming and you will know that he causes the righteous to enter the Garden of Eden, but the wicked [to enter] Gehenna.” (Agadat Bereshit §23 [ed. Buber, 48])
This parable is similar to Jesus’ Darnel Among the Wheat parable in that both illustrations teach peaceful coexistence with those who are perceived as “the other.” The rabbinic parable assures its audience that God will differentiate between Israel and the Gentiles, whereas Jesus’ parable assures his disciples that God will differentiate between the righteous and the wicked, but there must have been considerable overlap between the categories of “wicked” and “Gentiles” and between “righteous” and “Israel.” The rabbinic parable also has a different emphasis than Jesus’ parable. According to the rabbinic parable, arguing with the Gentiles (possibly Christians) about divine election is futile; it is better to wait for God’s vindication. According to Jesus’ parable, on the other hand, premature judgment would be harmful to the righteous as well as to the wicked. Note, too, that whereas Jesus’ illustration is a true parable, the rabbinic illustration is really closer to a fable, in which plants and animals speak. It is even possible that the rabbinic illustration was adapted from a now lost Aesopic fable.[49]

James Tissot, L’Ennemi qui sème (The Enemy Who Sows). Image courtesy of Wikimedia Commons.
L9 וְהָלַךְ (HR). We first considered reconstructing ἀπέρχεσθαι (aperchesthai, “to go away”) with יָצָא (yātzā’, “go out”), which often appears in the Hebrew Bible as the opposite of בָּא (bā’, “come,” “enter”), the verb we adopted for HR in L7.[50] However, in LXX ἀπέρχεσθαι usually occurs as the translation of הָלַךְ (hālach, “walk,” “go”),[51] while ἀπέρχεσθαι is used to translate יָצָא in only a few instances (Exod. 21:2, 7; Judg. 21:24). We have accordingly reconstructed ἀπέρχεσθαι in L9 with הָלַךְ, as we have also done in other segments of the Life of Yeshua.[52]
L10 וּכְשֶׁעָלָה הָעֵשֶׂב (HR). In LXX ὅτε + aorist usually translates [no_word_wrap]-בְּ[/no_word_wrap] + infinitive construct,[53] but as we noted above in Comment to L6, [no_word_wrap]-בְּ[/no_word_wrap] + infinitive construct was replaced in MH with [no_word_wrap]-כְּשֶׁ[/no_word_wrap] + finite verb. We have therefore adopted the latter construction for HR. In LXX there are a few instances in which ὅτε + aorist translates כַּאֲשֶׁר + perfect:
הֲלוֹא כַּאֲשֶׁר הִתְעַלֵּל בָּהֶם וַיְשַׁלְּחוּם וַיֵּלֵכוּ
When [כַּאֲשֶׁר] he had treated them severely, did he not send them away and they went? (1 Sam. 6:6)
οὐχὶ ὅτε ἐνέπαιξεν αὐτοῖς, ἐξαπέστειλαν αὐτούς, καὶ ἀπῆλθον
Was it not so when [ὅτε] he mocked them, they sent them off, and they departed? (1 Kgdms. 6:6; NETS)
וַיֹּאמֶר אֵלָיו לֹא לִבִּי הָלַךְ כַּאֲשֶׁר הָפַךְ אִישׁ מֵעַל מֶרְכַּבְתּוֹ לִקְרָאתֶךָ
And he said to him, “Did not my heart go [with you] when [כַּאֲשֶׁר] the man turned from upon his chariot to meet you?” (2 Kgs. 5:26)
καὶ εἶπεν πρὸς αὐτὸν Ελισαιε Οὐχὶ ἡ καρδία μου ἐπορεύθη μετὰ σοῦ, ὅτε ἐπέστρεψεν ὁ ἀνὴρ ἀπὸ τοῦ ἅρματος εἰς συναντήν σοι
And Elisaie said to him, “Did my heart not go with you when [ὅτε] the man turned around from the chariot to meet you?” (4 Kgdms. 5:26; NETS)
וַיְהִי כַּאֲשֶׁר חָזְקָה הַמַּמְלָכָה בְּיָדוֹ וַיַּךְ אֶת עֲבָדָיו הַמַּכִּים אֶת הַמֶּלֶךְ אָבִיו
And it happened, when [כַּאֲשֶׁר] the kingdom was strong in his hand, he struck down his servants who had struck down his father. (2 Kgs. 14:5)
καὶ ἐγένετο ὅτε κατίσχυσεν ἡ βασιλεία ἐν χειρὶ αὐτοῦ, καὶ ἐπάταξεν τοὺς δούλους αὐτοῦ τοὺς πατάξαντας τὸν πατέρα αὐτοῦ
And it happened, when [ὅτε] the royal power was firmly in his hand, that he struck his slaves who had struck his father. (4 Kgdms. 14:5; NETS)
In MH -כְּשֶׁ supplanted כַּאֲשֶׁר.
Reconstructing βλαστάνειν (blastanein, “to sprout,” “to bud”) poses a challenge because this verb does not occur in LXX. Elsewhere, we have used the verb צָמַח (tzāmaḥ, “grow,” “sprout”) to describe plant growth, but these instances were the equivalent of αὐξάνειν (avxanein, “to grow”), and since a compound form of this verb appears in Matt. 13:30 (L26), we prefer to use a different verb here. Our decision to reconstruct βλαστάνειν with עָלָה (‘ālāh, “go up”) is based on our observation that this verb is used in biblical and post-biblical Hebrew sources to describe the springing up of grass/herbs:
וְלֹא יַעֲלֶה בָהּ כָּל־עֵשֶׂב
…and no grass will sprout up in it [i.e., the land under God’s curse—DNB and JNT]…. (Deut. 29:22)
οὐδὲ μὴ ἀναβῇ ἐπ᾿ αὐτὴν πᾶν χλωρόν
…neither will any vegetation spring up on it…. (Deut. 29:22; NETS)
עָלוּ בוֹ עֲשָׂבִים לֹא יִתְלוֹשׁ
If herbs sprout up in it [i.e., a ruined synagogue—DNB and JNT] he may not pick [them]…. (m. Meg. 3:3)
שדה שעלו בו עשבים
A field in which herbs sprouted up…. (t. Kil. 1:19; Vienna MS)

Newly sprouted wheat. Image courtesy of Wikimedia Commons.
In Yeshua’s Discourse on Worry (L38) we reconstructed χόρτος (chortos, “hay,” “grass”) with חָצִיר (ḥātzir), which in BH meant “grass,” but which came to mean “leek” in MH. Since we suspected that Yeshua’s Discourse on Worry was influenced by the language of the Psalms, we adopted חָצִיר for our reconstruction. In Darnel Among the Wheat, however, we detect no such influence, and therefore we have sought an alternative reconstruction for χόρτος. Above, we have already noted examples where עָלָה is used to describe the springing up of עֵשֶׂב (‘ēsev, “grass,” “herb”). Most instances of עֵשֶׂב in the Hebrew Bible were translated as χόρτος in LXX,[54] and although χόρτος was used to translate other nouns, such as דֶּשֶׁא (deshe’, “tender grass”) and חָצִיר, עֵשֶׂב is the most common noun to stand behind χόρτος in LXX.[55] Moreover, the Mishnah refers to עֵשֶׂב as the first stage in a seed’s growth (m. Kil. 5:7), which is precisely the desired sense for HR.
In contrast to the Hebrew usage of עֵשֶׂב (“grass”) to describe an early stage of the development of wheat, the use of χόρτος (“grass”) for the same purpose is distinctly un-Greek. Classical Greek authors used χόρτος (“fodder”) in contrast to σῖτος (“grain”) when describing food for animals versus humans (cf. Herodotus, Hist. 9:41; Xenophon, Cyr. 8:6 §12).[56]
L11 καὶ καρπὸν ἐποίησεν (Matt. 13:26). We suspect that the reference to producing fruit in L11 is a Matthean addition. For one thing, the word order is wrong for Hebrew;[57] for another, darnel typically sprouts at the same time as wheat, rather than emerging only when wheat begins putting forth ears of grain. Moreover, the logic of the parable presupposes that the harvest is a good way off from the present time, since the owner of the field tells his servants to wait until the harvest. But if the wheat is already producing grain, then the harvest must be close at hand.[58] Most telling of all, however, is the great interest the author of Matthew had in “producing fruit” as a metaphor for “good works.”[59]
This particular Matthean emphasis finds expression in the unique Matthean saying that false prophets will be known by their fruits (Matt. 7:16)[60] and in his addition to the Wicked Tenants parable, where the author of Matthew declares that the Kingdom of God will be taken away from the chief priests and the elders and given to a people who will produce its fruit (Matt. 21:43).[61]

Wheat beginning to germinate. Image courtesy of Wikimedia Commons.
We suspect that the author of Matthew added the description of the wheat’s bearing fruit, even though it disturbs the logical progression of the parable, because in his allegorical interpretation of Darnel Among the Wheat he intended to identify the good seed as “the sons of the Kingdom” (Matt. 13:38). By describing the wheat as producing fruit, the author of Matthew reinforced the goodness of the wheat, which for him symbolized the true believers who will be vindicated at the last judgment.[62]
It is possible that the author of Matthew was inspired to add the reference to the wheat’s bearing fruit under the influence of Mark’s Spontaneous Growth parable, for parallel to the description of the sprouting of the sown seeds in Darnel Among the Wheat is a description of the earth’s automatic production of fruit in Spontaneous Growth.[63] If so, then as with the Matthean-inserted reference to the Kingdom of Heaven in L2, the reference to fruit bearing in L11 may be due to the influence of the Markan Spontaneous Growth parable on the Matthean redaction of Darnel Among the Wheat.
Since we regard the description of the wheat’s production of fruit as redactional, we have not included καὶ καρπὸν ἐποίησεν in GR or provided an equivalent in HR.
L12 τότε ἐφάνη καὶ τὰ ζειζάνια (Matt. 13:26). Matthew’s description of the darnel’s appearance is similar to Theophrastus’ remarks concerning darnel:
εὐθὺς γὰρ τοῦ χειμῶνος φανερὰ γίνεται πεφυκυῖα
As soon as it is winter, it becomes visible and grows. (Enquiry into Plants 8:7 §1)
The term Theophrastus used for “visible,” φανερός (faneros), is an adjectival cognate of φαίνειν (fainein, “to manifest,” “to appear”), the verb Matthew used to describe the darnel’s appearance. Theophrastus’ remark further confirms our suspicion that καὶ καρπὸν ἐποίησεν (“and it produced fruit”) in L11 is a Matthean addition, since according to this classical horticultural authority, darnel springs up in winter, when wheat has not developed past the stage of resembling a blade of grass (cf. Enquiry into Plants 8:2 §4).
καὶ ἐβλάστησαν τὰ ζιζάνια (GR). The wording in L12 bears the marks of Matthean redaction: τότε (tote, “then”) is typical of Matthew’s style,[64] and the verb φαίνειν occurs with a much higher frequency in Matthew compared to the other synoptics, and is especially concentrated in unique Matthean pericopae.[65] We suspect that φαίνειν is a Matthean replacement for an original βλαστάνειν, the same verb used for the sprouting of the wheat.
אַף עָלוּ הַזּוֹנִים (HR). On reconstructing καί (kai, “and”) with אַף (’af, “also”), see Return of the Twelve, Comment to L10. On reconstructing βλαστάνειν (blastanein, “to sprout”) with עָלָה (‘ālāh, “go up”), see above, Comment to L10. On reconstructing ζιζάνιον (zizanion, “darnel”) with זוֹנִים (zōnim, “darnel”), see above, Comment to L8.
Our reconstruction presupposes that the servants did not have to wait until the wheat was in the ear before they could distinguish between the wheat and the darnel.[66] Ancient sources clearly indicate that darnel could be distinguished from wheat at an early stage (cf. Theophrastus, Enquiry into Plants 8:7 §1). This presupposition also makes sense of the servants’ question about whether they ought to pull up the darnel, which they asked long before the harvest was to commence. They were aware of the infestation soon after the darnel had begun to sprout.
L13 קָרְבוּ אֶצְלוֹ (HR). On reconstructing προσέρχεσθαι (proserchesthai, “to approach”) with קָרַב (qārav, “approach,” “come near”), see Widow’s Son in Nain, Comment to L13. We have added the preposition אֵצֶל (’ētzel, “with,” “beside”), which in MH often accompanied קָרַב, as in the following example:
מה דרכה של אש אם קרב אדם אצלה נכוה רחק ממנה צנן
And what is the way of fire? If a person approaches it, he is burned. If he distances himself from it, he is cold. (Mechilta de-Rabbi Ishmael, BaḤodesh chpt. 4 [ed. Lauterbach, 2:308])
L14 οἱ δοῦλοι αὐτοῦ (GR). In Matt. 13:27 the author of Matthew informs us that the man who sowed his field with good seed was a landlord, οἰκοδεσπότης (oikodespotēs). The change in terminology is surprising, and we suspect that it may be a Matthean addition to the parable. The Gospel of Matthew contains more references to landlords than the other synoptics, and some of these references are likely redactional because they are lacking in the Lukan and/or Markan parallels.[67] Only Matthew’s version of the Wicked Tenants parable, for instance, used the term οἰκοδεσπότης (Matt. 21:33; cf. Mark 12:1; Luke 20:9). Since it is likely that the author of Matthew added οἰκοδεσπότης to the Wicked Tenants parable, it seems all the more probable that he did so in the Darnel Among the Wheat parable as well.[68] For GR we have therefore adopted “his servants” instead of “the servants of the landlord.”
עֲבָדָיו (HR). Most instances of עֶבֶד (‘eved, “slave,” “servant”) in MT were rendered in LXX either as παῖς (pais, “child,” “slave”) or δοῦλος (doulos, “slave,” “servant”).[69] Moreover, עֶבֶד stands behind the vast majority of instances of δοῦλος in LXX.[70] The term עֶבֶד continued to be used in MH and occurs frequently in the Mishnah.
L15 וְאָמְרוּ לוֹ (HR). In LXX participle + δέ + aorist (such as we have in L13-15 [προσελθόντες δὲ…εἶπον]) is often the translation of two vav-consecutives.[71] Although here in a spoken parable we are not reconstructing with vav-consecutives, we suspect that the Greek translator of the Hebrew Life of Yeshua followed a similar procedure by frequently translating a Hebrew perfect followed by a perfect with participle + δέ + aorist.

The servants of the landlord inform him of the presence of darnel among the wheat. Image courtesy of Wikimedia Commons.
L16-21 The content of the first part of the conversation between the servants and their master (L16-21) does nothing to advance the plot,[72] but it does serve to further exonerate the sower from all responsibility for the presence of the darnel, which, as we saw in Comment to L6, was a special concern of the author of Matthew. We also find in these lines many indications of Matthean redaction. For instance, we encounter un-Hebraic word order in L16, L17, L20 and L21, we encounter vocabulary typical of Matthean redaction in L19, and we encounter an example of the un-Hebraic historical present in L21. These observations lead us to conclude that most of L16-21 was added to the parable by the author of Matthew; accordingly, we have omitted these lines from GR and HR, except for the first word of L16 (see below).
L16 κύριε οὐχὶ καλὸν σπέρμα ἔσπειρας (Matt. 13:27). All of L16, except the vocative κύριε (kūrie, “Lord!”), seems to have been added by the author of Matthew. The word order οὐχὶ καλὸν σπέρμα ἔσπειρας (“Not good seed you sowed?”) is the reverse of that which we would expect from a Hebraic source (οὐχὶ ἔσπειρας σπέρμα καλόν = הֲלֹא זָרַעְתָּ זֶרַע טוֹב [“Not you sowed seed good?”]). Moreover, the rhetorical question adds nothing to the advancement of the plot, which is unusual for typically sparse and fast-paced parables. The content of L16 is merely a repetition of what we find in L4. The function of the rhetorical question is to clear the sower of any and all responsibility for the presence of the darnel.
אֲדוֹנֵנוּ (HR). Some form of polite address seems to be required, and slaves addressing their master as “Lord” is completely natural. On reconstructing κύριος (kūrios, “lord”) with אָדוֹן (’ādōn, “lord”), see Widow’s Son in Nain, Comment to L10, and Lord’s Prayer, Comment to L5.
L17 ἐν τῷ σῷ ἀγρῷ (Matt. 13:27). While the content of L17 simply repeats what we learned in L5, the word order, with the adjective appearing before the noun, is un-Hebraic. Had the author of Matthew been copying from Anth., we would have expected to find ἐν τῷ ἀγρῷ σου (en tō agrō sou, lit.,“in the field of you”) as the equivalent of בְּשָׂדֶךָ (besādechā, “in your field”; cf. Deut. 24:19).
The adjective σός (sos, “your”), which the author of Matthew used in L17, is relatively rare in the Synoptic Gospels, and the synoptic writers almost never agreed on the use of this term.[73] Moreover, in the Gospel of Matthew σός is concentrated in verses that show additional signs of Matthean redaction (Matt. 7:22 [3xx]; 13:27; 24:3).[74] As such, it is likely that σός in L17 is the product of Matthean redaction.
L18 πόθεν οὖν ἔχει ζειζάνια (Matt. 13:27). Scholars have noted that the servants’ question is odd, since the mere presence of darnel in a field was commonplace. Surely it ought to have been the staggering amount of darnel that was intentionally sown in the field that deserved investigation.[75] The question serves to underscore that the sower, whom the author of Matthew will identify as standing for the Son of Man, is in no way culpable for the presence of the darnel, which the author of Matthew will identify as an allegorical cipher for the sons of evil.
L19 ὁ δὲ ἔφη αὐτοῖς (Matt. 13:28). The presence of the verb φάναι (fanai, “to say”) is an indicator of Matthean redaction.[76] Nearly half of the instances of φάναι in LXX occur in books originally composed in Greek. Where φάναι does represent a Hebrew term, it usually occurs as the translation of נָאַם (nā’am, “make an oracular utterance”),[77] a reconstruction that does not fit the context of Darnel Among the Wheat. The author of Matthew used φάναι more often than the other synoptic writers (16xx Matt.; 6xx Mark; 8xx Luke).[78] Moreover, there is only one instance where Matthew’s use of φάναι is supported by another Synoptic Gospel (Matt. 27:11 // Luke 23:3; cf. Mark 15:2).[79] According to Black, the author of Matthew typically used the verb φάναι to introduce significant statements or pronouncements,[80] so this usage may have dictated his selection of φάναι to introduce the statement that the presence of the darnel was due to the work of an enemy, whom the author of Matthew will identify as the devil.
L20 ἐχθρὸς ἄνθρωπος τοῦτο ἐποίησεν (Matt. 13:28). The content of L20 repeats what we already learned in L7-8, but it is not stated how the sower obtained this knowledge.
L21 οἱ δὲ αὐτῷ λέγουσιν (Matt. 13:28). Matthew’s use of the historical present (λέγουσιν [legousin, “they say”]) in L21 is un-Hebraic. We believe the author of Matthew added these words to his source.
L22 θέλεις ἀπελθόντες συλλέξωμεν αὐτά (GR). In L22 the servants ask a logical question in response to the sprouting of the darnel: “Do you want us to go and gather them?” We suspect that at this point the author of Matthew returned to the wording of his source, adding only οὖν (oun, “therefore”) as a way of connecting the question to the sower’s disclosure in the previous sentence.
רְצוֹנְךָ נֵלֵךְ וּנְקוֹשֵׁשׁ אוֹתָם (HR). In MH the question “Do you want me/us to do X?” was often phrased as רְצוֹנְךָ + first person imperfect, as we see from the following examples:
מעשה ברבן שמעון בן גמליאל ור′ יהודה ור′ יוסה שהיו מסובין בעכו וקדש עליהם היום אמ′ לו רבן שמעון בן גמליאל לר′ יוסי ברבי רצונך נפסיק לשבת
An anecdote about Rabban Shimon ben Gamliel, Rabbi Yehudah and Rabbi Yose, who were reclining [at table] in Akko and the [Sabbath] day began. Rabban Shimon ben Gamliel said to Rabbi Yose, “Do you want us to stop [רְצוֹנְךָ נַפְסִיק] [eating] for the Sabbath?” (t. Ber. 5:2; Vienna MS)
כשמת בנו של רבן יוחנן בן זכאי נכנסו תלמידיו לנחמו נכנס רבי אליעזר וישב לפניו ואמר ליה רבי רצונך אומר דבר אחד לפניך אמר לו אמור
When Rabban Yohanan ben Zakkai’s son died his disciples entered [the house] to comfort him. Rabbi Eliezer entered and sat before him and said to him, “Rabbi, do you want me to say [רְצוֹנְךָ אוֹמַר] something to you?” “Say on,” he replied. (Avot de-Rabbi Natan, Version A, 14:6 [ed. Schechter, 58])
We have found two parallels in Hebrew sources in which a person asks his fellow whether he wishes him to go and do something:
אמר לו ר′ יהושע לרבן גמליאל ר′ רצונך נלך ונקביל פני פילוסופוס חברנו אמר לו לא
Rabbi Yehoshua said to Rabban Gamliel, “Do you want us to go [רְצוֹנְךָ נֵלֵךְ] and visit our friend, the philosopher?” He said to him, “No.” (Pirke Ben Azzai 3:2 [ed. Higger, 184])
א″ל רצונך נלך לבית המרחץ א″ל כרצונך
He said to him, “Do you want us to go [רְצוֹנְךָ נֵלֵךְ] to the bath house?” He said to him, “As you wish.” (Kallah Rabbati 8:2 [ed. Higger, 321])
On reconstructing ἀπέρχεσθαι (aperchesthai, “to go away”) with הָלַךְ (hālach, “walk,” “go”), see above, Comment to L9. Using הָלַךְ as an auxiliary to the main verb is typical of Hebrew.
In LXX συλλέγειν (sūllegein, “to gather”) generally occurs as the translation of לִקֵּט (liqēṭ, “gather”), but since this Hebrew verb is usually used in the sense of “glean,” that is, with reference to gathering the leftovers after the harvest, לִקֵּט does not seem quite appropriate for HR. We have therefore chosen to reconstruct συλλέγειν with קוֹשֵׁשׁ (qōshēsh, “gather”), a verb that is often used for the gathering of wood or stubble, which is to say, for the gathering of things other than crops. In LXX συλλέγειν was used to translate קוֹשֵׁשׁ in Num. 15:32, 33; 3 Kgdms. 17:10, 12.
In the Second Temple period there was a village called Bet Meqoshesh (בֵּית מְקוֹשֵׁשׁ [bēt meqōshēsh]; t. Yev. 1:10), located not far from Solomon’s Pools outside Bethlehem, where the family of Caiaphas the high priest originated. It has been suggested that the name of the village was derived from the occupation of its inhabitants in gathering wood for the altar in Jerusalem.[81]
L23 εἶπεν δὲ (GR). Above in Comment to L19 we noted that the use of the verb φάναι (fanai, “to say”) is a good indicator of Matthean redaction. The present tense is also un-Hebraic. It appears, therefore, that the author of Matthew rewrote the introduction to the sower’s reply. Either εἶπεν δέ or καὶ εἶπεν would be acceptable for GR.
L24 לֹא שֶׁמָּא תְּקוֹשְׁשׁוּ אֶת הַזּוֹנִים (HR). Above in Comment to L22 we encountered an example of the question “Do you want us to do X?” answered negatively with לֹא (lo’, “no”). On reconstructing μήποτε (mēpote, “lest,” “perhaps”) with שֶׁמָּא (shemā’, “lest,” “perhaps”), see Tower Builder and King Going to War, Comment to L5-6.
On reconstructing συλλέγειν (sūllegein, “to gather”) with קוֹשֵׁשׁ (qōshēsh, “gather”), see above, Comment to L22.
On reconstructing ζιζάνιον (zizanion, “darnel”) with זוֹנִים (zōnim, “darnel”), see above, Comment to L8.
L25 ἐκριζώσητε ἅμα αὐτοῖς τὸν σῖτον (GR). We have accepted Matthew’s wording in L25 for GR, albeit with some hesitation regarding the phrase ἅμα αὐτοῖς (hama avtois, “with them”). The preposition ἅμα does not occur in the other Synoptic Gospels, but since it occurs only twice in Matthew (Matt. 13:29; 20:1), it cannot be regarded as especially Matthean. Although we considered replacing ἅμα αὐτοῖς with μετ᾿ αὐτῶν (met avtōn, “with them”),[82] we have decided to let Matthew’s wording stand. In Josh. 4:8 עִמָּם (‘imām, “with them”) was rendered with ἅμα ἑαυτοῖς (hama heavtois, “with themselves”).
וְתַעַקְרוּ עִמָּם אֶת הַחִטִּים (HR). There are two main candidates for reconstructing ἐκριζοῦν (ekrizoun, “to uproot”), namely, שֵׁרֵשׁ (shērēsh, “uproot”) and עָקַר (‘āqar, “uproot”). Tipping the balance slightly in favor of עָקַר is the fact that in LXX a nif‘al form of ע-ק-ר was once rendered with ἐκριζοῦν (Zeph. 2:4), whereas LXX never used ἐκριζοῦν to translate שֵׁרֵשׁ. Below are a few examples of עָקַר in rabbinic sources:
פֵּיאָה אֵין קוֹצְרִין אוֹתָה בַּמַּגָּלוֹת [וְ]אֵין עוֹקְרִין אוֹתָהּ בַּקַּרְדּוּמּוֹת
Peah: They do not harvest it with sickles, and they do not uproot [עוֹקְרִין] it with mattocks. (m. Peah 4:4)
אוֹמְרִין לוֹ עֲקוֹר אֶת הַכֹּל חוּץ מִמִּין אֶחָד
They say to him, “Uproot [עֲקוֹר] everything except for a single variety.” (m. Kil. 2:5)
הַעוֹקֵר שְׁתָלִים מִתּוֹךְ שֶׁלּוֹ וְנוֹטֵעַ לְתוֹךְ שֶׁלּוֹ פָּטוּר
The one who uproots [הַעוֹקֵר] seedlings from within his own property and plants them within his own property is exempt [from the requirement to tithe]. (m. Maas. 5:1)
On reconstructing σῖτος (sitos, “grain”) with חִטָּה (ḥiṭāh, “wheat”), see above, Comment to L8.
L26 הַנִּיחוּ שְׁנֵיהֶם לִצְמוֹחַ (HR). On reconstructing ἀφιέναι (afienai, “to leave”) with הִנִּיחַ (hiniaḥ, “leave”), see Rich Man Declines the Kingdom of Heaven, Comment to L97. Below we have collected the examples in LXX where the imperative ἄφετε (afete, “Leave!”) is the translation of הַנִּיחוּ (haniḥū, “Leave!”):
אֲחִיכֶם הָאֶחָד הַנִּיחוּ אִתִּי
Your one brother you must leave [הַנִּיחוּ] with me! (Gen. 42:33)
ἀδελφὸν ἕνα ἄφετε ὧδε μετ᾿ ἐμοῦ
One brother you must leave [ἄφετε] here with me! (Gen. 42:33)
הַנִּחוּ לוֹ וִיקַלֵּל כִּי אָמַר לוֹ יי
Leave [הַנִּחוּ] him and let him curse, because the LORD spoke to him. (2 Sam. 16:11)
ἄφετε αὐτὸν καταρᾶσθαι, ὅτι εἶπεν αὐτῷ κύριος
Permit [ἄφετε] him to curse, because the Lord spoke to him. (2 Kgdms. 16:11)
הַנִּיחוּ לוֹ אִישׁ אַל יָנַע עַצְמֹתָיו
Leave [הַנִּיחוּ] him! A man must not move his bones. (2 Kgs. 23:18)
ἄφετε αὐτό, ἀνὴρ μὴ κινησάτω τὰ ὀστᾶ αὐτοῦ
Leave [ἄφετε] him! A man may not disturb his bones. (4 Kgdms. 23:18)
Elsewhere we have reconstructed αὐξάνειν (avxanein, “to grow”) with צָמַח (tzāmaḥ, “sprout,” “grow”).[83] Here we have used the same Hebrew root to reconstruct the cognate compound verb συναυξάνειν (sūnavxanein, “to grow together”).
In LXX the adjective ἀμφότερος (amfoteros, “both,” “either”) is frequently the translation of שְׁנֵיהֶם (shenēhem, “two of them”).[84]
L27 עַד הַקָּצִיר (HR). On reconstructing ἕως (heōs, “until”) with עַד (‘ad, “until”), see Lost Sheep and Lost Coin, Comment to L22.

Mosaic depiction of Ruth with a sheaf of barley in the Dormition Abbey in Jerusalem. Photo courtesy of Joshua N. Tilton.
On reconstructing θερισμός (therismos, “harvest”) with קָצִיר (qātzir, “harvest”), see “The Harvest Is Plentiful” and “A Flock Among Wolves,” Comment to L42. The exact phrase עַד הַקָּצִיר (‘ad haqātzir, “until the harvest”) does not occur in MT, but it is encountered twice in the Mishnah (m. Ned. 8:3, 4). In MT we do, however, encounter the phrase עַד כְּלוֹת קְצִיר הַשְּׂעֹרִים (“until the end of the barley harvest”; Ruth 2:23), which was rendered in LXX as ἕως οὗ συνετέλεσεν τὸν θερισμὸν τῶν κριθῶν (“until the harvest of barley ends”).
L28 וּבִשְׁעַת הַקָּצִיר (HR). The vast majority of instances of עֵת (‘ēt, “time”) in MT were rendered with καιρός (kairos, “time”) in LXX,[85] and although the LXX translators used καιρός to render a variety of Hebrew terms, the most common word to stand behind καιρός in LXX is עֵת.[86] The phrase עֵת הַקָּצִיר (‘ēt haqātzir, “the time of the harvest”) was translated as ὁ ἄμητος (ho amētos, “the harvest”) in Jer. 28[51]:33, but in Jer. 27[50]:16 the phrase בְּעֵת קָצִיר (be‘ēt qātzir, “at harvest time”) was rendered ἐν καιρῷ θερισμοῦ (en kairō therismou, “in time of harvest”). Nevertheless, we have preferred to reconstruct καιρός with the noun שָׁעָה (shā‘āh, “hour,” “time”), an MH term that does not occur in the Hebrew Bible. We encounter the phrase בִּשְׁעַת הַקָּצִיר (bish‘at haqātzir, “in the time of the harvest”) in rabbinic sources, as in the following examples:
אי זהו לקט זה הנושר בשעת הקציר ובשעת התלישה
What constitutes gleanings? That which drops in the time of the harvest [בִּשְׁעַת הַקָּצִיר] and in the time of picking. (t. Peah 2:14; Vienna MS)
עור שעשאו שטיח להיות נותנו על לבו בשעת הקציר מפני השרב אם יש בו חמשה על חמשה טמא ואם לאו טהור
A piece of leather that he made into a covering to be put over his chest in the time of the harvest [בִּשְׁעַת הַקָּצִיר] because of the heat—if it is five [handbreadths] by five it is impure, if not, it is pure. (t. Kel. Bab. Bat. 4:4; Vienna MS)
בחריש ובקציר תשבות שבות מחריש בשעת הקציר
In the [season for] plowing and in the [season for] harvest you must rest [Exod. 34:21], in other words, desist from plowing in the time of the harvest [בִּשְׁעַת הַקָּצִיר]. (Mechilta de-Rabbi Ishmael, Shabbata chpt. 2 [ed. Lauterbach, 2:500])
רבי שמעון בן יוחי אומר אין לדבר סוף קוצר בשעת קציר וחורש בשעת חריש דש בשעת שרב זורה בשעת הרוח אימתי אדם למד תורה
Rabbi Shimon ben Yohai says, “There is no end to the matter. If he harvests at harvest time [בִּשְׁעַת קָצִיר], and plows at plowing time, threshes at the time of heat, and winnows at the time of wind, when will a person study Torah?” (Sifre Deut. §42 [ed. Finkelstein, 90])
Since we prefer to reconstruct direct speech, including parables, in a Mishnaic style of Hebrew, we have adopted בִּשְׁעַת הַקָּצִיר for HR.
The wheat harvest in the land of Israel took place in May.[87] Shavuot (Pentecost) marked the completion of the wheat harvest. Supposing that Jesus’ audience were to imagine that the conversation between the sower and his servants took place in the winter, when the darnel made its appearance, then there were still several months of putting up with the darnel until the harvest.
L29 ἐρῶ τοῖς θερισταῖς (Matt. 13:30). We believe that the introduction of the harvesters at this late point in the story is a Matthean addition to the parable. Whereas from a literary point of view the harvesters are unnecessary (the servants could have done the harvesting themselves),[88] creating a distinction between the servants and the harvesters served the aims of Matthew’s allegorical reinterpretation of the parable.[89]

A knife (upper left) and sickle (lower right) from the period of the Bar Kochva revolt (132-135 C.E.), discovered in the Cave of Letters in the Judean Desert. Photographed by Joshua N. Tilton at the Israel Museum in Jerusalem.
It seems likely that the author of Matthew reapplied the Darnel Among the Wheat parable to the problem of what he deemed to be false Christians who flourished at the time he composed his Gospel. The author of Matthew wished to make it clear that although the “false” Christians would certainly be condemned, the task of separating “false” Christians from the “true” was not to be carried out in the present time by those who thought of themselves as Christ’s servants; the separation would take place at the end of the age and would be carried out by angels, who were symbolized by the harvesters (Matt. 13:39). It is difficult to determine whether the author of Matthew’s motivation was mainly apologetic—to explain to the Matthean community the inability or unwillingness of its leaders to eradicate the “false” Christians—or parenetic—to discourage the more zealous members of his community from taking matters into their own hands. Perhaps both motivations were active simultaneously. In any case, creating a distinction in the parable between the servants and the harvesters enabled the author of Matthew to convey his message that dealing with “false” Christians was not the responsibility of the members or leaders of his community.[90]
L30 συλλέξατε πρῶτον τὰ ζιζάνια (GR). In our reconstruction the imperative is addressed directly to the servants. The following is an example of ἐν + time marker + imperative (as in GR L28-30) from the book of Leviticus:
ἐν τῷ μηνὶ τῷ ἑβδόμῳ δεκάτῃ τοῦ μηνὸς ταπεινώσατε τὰς ψυχὰς ὑμῶν
In the seventh month, on the tenth of the month, humble your souls…. (Lev. 16:29)
בַּחֹדֶשׁ הַשְּׁבִיעִי בֶּעָשׂוֹר לַחֹדֶשׁ תְּעַנּוּ אֶת נַפְשֹׁתֵיכֶם
In the seventh month, on the tenth of the month, you will afflict your souls…. (Lev. 16:29)
קוֹשּׁוּ תְּחִילָּה אֶת הַזּוֹנִים (HR). On reconstructing συλλέγειν (sūllegein, “to gather”) with קוֹשֵׁשׁ (qōshēsh, “gather”), see above, Comment to L22. The imperative form קוֹשּׁוּ is found in Zeph. 2:1.
On reconstructing πρῶτος (prōtos, “first”) with תְּחִילָּה (teḥilāh, “first”) see Tower Builder and King Going to War, Comment to L3. The word order verb + תְּחִילָּה + object, as in our reconstruction, is found in the following example:
כיבדו תחילה לאהרן
They first honored Aaron…. (Sifra, Shemini [ed. Weiss, 43c])
On reconstructing ζιζάνιον (zizanion, “darnel”) with זוֹנִים (zōnim, “darnel”), see above, Comment to L8.
L31 וַעֲשׂוּ אוֹתָם חֲבִילוֹת (HR). The command καὶ δήσατε αὐτὰ εἰς δέσμας (“and tie them into bundles”) is difficult to reconstruct, not because the word order is un-Hebraic, but because Hebrew has many different verbs for “tie,” and because δέσμη (desmē), the term for “bundle” in Matt. 13:30, occurs only once in LXX (Exod. 12:22). In that single instance δέσμη occurs as the translation of אֲגֻדָּה (’agudāh, “bunch,” “bundle”), and it was probably for this reason that Delitzsch translated καὶ δήσατε αὐτὰ εἰς δέσμας as וְאִגְדוּ אֹתָם אֲגֻדּוֹת (“and tie them [into] bundles”). Although Delitzsch’s translation is a perfectly justifiable reconstruction, we have decided to reconstruct δεῖν (dein, “to tie”) with עָשָׂה (‘āsāh, “do,” “make”), since in MH this verb is often used for tying bunches into bundles,[91] and to reconstruct δέσμη (desmē, “bundle”) with חֲבִילָה (ḥavilāh, “bundle”), a noun that was often used for bundles of objects that could be burned, such as bundles of stubble, wood, and branches.[92] In support of our reconstruction, note the following examples of עָשָׂה חֲבִילָה (‘āsāh ḥavilāh, “make a bundle”) in rabbinic sources:
לעולם יהא מאכיל פקיעי עמיר עד שיעשם חבילות
One may always feed bunches of grain [to his animals] until he makes them [into] bundles [יַעֲשֵׂם חֲבִילוֹת]. (t. Maas. 2:20; Vienna MS)
אם עשיתה חבילות חבילות שלעבירות עשה כנגדן חבילות חבילות שלמצוות
If you have made bundles and bundles [עָשִׂיתָה חֲבִילוֹת חֲבִילוֹת] of transgressions, make bundles and bundles [עֲשֵׂה חֲבִילוֹת חֲבִילוֹת] of mitzvot to offset them. (Lev. Rab. 21:5 [ed. Margulies, 2:480])
לאחד שעשה לו חבילה
[It may be compared] to one who made [עָשָׂה] for himself a bundle [חֲבִילָה]. (y. Meg. 1:12 [18a])

The wheat is gathered and the darnel is burned. Image courtesy of Wikimedia Commons.
L32 καὶ κατακαύσετε αὐτὰ ἐν πυρί (GR). Matthew’s πρὸς τό + infinitive construction is rare in LXX,[93] and since it occurs more often in the Gospel of Matthew than in the other Synoptic Gospels, we suspect that it may be redactional.[94] Perhaps instead of a purpose clause (“in order to burn them”) Matthew’s source contained a further instruction, such as the one we have proposed for GR (“and burn them in fire”). Although fire is not mentioned in Matt. 13:30, in L54 we find the phrase καὶ πυρὶ κατακαίεται (“and with fire is burned”; Matt. 13:40) in Matthew’s allegorical interpretation of Darnel Among the Wheat, which may preserve an echo of Anth.’s wording in L32.[95]
וְתִשְׂרְפוּ אוֹתָם בָּאֵשׁ (HR). Since most instances of κατακαίειν (katakaiein, “to burn”) in LXX occur as the translation of שָׂרַף (sāraf, “burn”),[96] and since שָׂרַף was mainly rendered in LXX as κατακαίειν,[97] we can be confident regarding our selection of שָׂרַף for HR. In our reconstruction we have employed an imperfect rather than an imperative because we have not found any imperative examples of שָׂרַף.[98]
In LXX the great majority of instances of πῦρ (pūr, “fire”) occur as the translation of אֵשׁ (’ēsh, “fire”).[99] Likewise, the LXX translators almost always translated אֵשׁ as πῦρ.[100]
There are over fifty instances of שָׂרַף בָּאֵשׁ in MT. Below are a few examples from post-biblical sources:
וכל אשר נותר ממועדיהמה יקדש באש ישרף
And everything that is left over from your appointed feasts will be sanctified: in fire it must be burned [בָּאֵשׁ יִשָּׂרֵף]. (11QTa [11Q19] XLIII, 10-11)
וכשבא אספסיינוס קיסר להחריב את ירושלים בקשו קנאים לשרוף כל הטוב ההוא באש
When Vespasian Caesar came to destroy Jerusalem, the zealots sought to burn [לִשְׂרוֹף] all that wealth in fire [בָּאֵשׁ]. (Avot de-Rabbi Natan, Version A, 6:3 [ed. Schechter, 32])

Silver coin from Pergamum depicting a sheaf of wheat (27/6 B.C.E.). Image courtesy of the Classical Numismatic Group.
L33 וְאֶת הַחִטִּים (HR). On reconstructing σῖτος (sitos, “grain”) with חִטָּה (ḥiṭāh, “wheat”), see above, Comment to L8.
L34 הַכְנִיסוּ לְאוֹצָרִי (HR). On reconstructing συνάγειν εἰς ἀποθήκην (sūnagein eis apothēkēn, “to bring into a barn”) with הִכְנִיס לְאוֹצָר (hichnis le’ōtzār, “bring into a barn”), see Yeshua’s Discourse on Worry, Comment to L16.
.
.
Interpretation
L35-67 Many scholars agree that the allegorical interpretation of the Darnel Among the Wheat parable is a Matthean creation.[101] We concur with this judgment for the following reasons:
- First, since the purpose of parables was to elucidate and explain difficult or challenging concepts, a private explanation of a parable would be proof of the parable’s failure as an illustration, just as surely as having to explain a punchline is proof of the failure of a joke.
- Second, whereas the focus of the parable is on the present, the interpretation allegorizes details of the parable into a description of the unfolding of events at the end of the age.
- Third, the interpretation of the parable is really a reapplication of the parable to suit a problem current in the Matthean community.
- Fourth, as we will discuss in greater detail below, the allegorical reinterpretation of the parable is saturated with Matthean themes and vocabulary.[102]
As to our first reason for ascribing the parable’s interpretation to the author of Matthew, attributing the interpretation to Jesus would seriously call into question Jesus’ pedagogical skill. Doubtless the parables Jesus used to illustrate his teachings were transparent to his audience when he delivered them. It was only when the contexts to which the parables belonged had been forgotten that the parables required an interpretation.
As to our second reason, when not read through the lens of its allegorical interpretation, Darnel Among the Wheat describes a scenario analogous to God’s forbearance toward sinners in the present time. Jesus appears to have told the parable in order to help his listeners understand that just as pulling up the darnel prior to the ripening of the wheat would have ruined the crop, so executing premature judgment in the present time would be as harmful to the righteous as it would be to the wicked. Although there is an eschatological aspect to the parable (for the harvest clearly is analogous to the final judgment), the parable’s focus is on explaining God’s seemingly indulgent demeanor in the present time. The interpretation of the parable, by contrast, is entirely focused on the end time. There is no discussion of divine forbearance in the explanation of the parable;[103] on the contrary, the explanation’s mood is one of eager anticipation for the judgment to begin,[104] the very sentiment Jesus’ parable was intended to discourage.

“Satan Sowing Seeds” by Felicien Rops (ca. 1872). Image courtesy of Wikimedia Commons.
Regarding our third reason, the equation of the field with the world notwithstanding (Matt. 13:38; see below, Comment to L44), the conclusion that the allegorical interpretation wrestles with the presence of “false” Christians who have contaminated the Son of Man’s kingdom with their antinomianism (Matt. 13:41) is all but unavoidable.[105] In the author of Matthew’s opinion, Jewish and Gentile Christians alike were obligated to observe the Torah’s commandments as interpreted by the Matthean community (cf. Matt. 5:20; 28:20).[106] Even Christians of Gentile extraction who failed to observe the Torah’s commandments were regarded as illegitimate by Matthean Christians, who desired to see these “antinomians” eliminated (cf. Matt. 5:19; 7:23). But since the Matthean Christians were not in a position to impose their will outside their own communities, theirs being a minority opinion within the broader Christian movement, they were constrained to wait impatiently for divine intervention, when the “false” Christians would finally be separated from the “true” (i.e., Matthean) Christians by the angels of the Son of Man.[107] Since the allegorical interpretation of Darnel Among the Wheat deals with an issue that was of importance to the Matthean community, it is likely that it was composed by the author of Matthew himself.
Finally, the numerous examples of Matthean vocabulary and grammatical features will be discussed in the comments below.
L35 τότε ἀφεὶς τοὺς ὄχλους (Matt. 13:36). In Comment to L12 we had occasion to note that τότε is a strong indicator of Matthean redaction.[108] Matthew’s description of Jesus’ leaving the crowds is a paraphrase of the opening of Mark 4:36 (καὶ ἀφέντες τὸν ὄχλον; “And leaving the crowd”) that appears at the beginning of the Quieting a Storm narrative, which in Mark is the first pericope following four Markan agricultural parables upon which Matthew’s parables discourse (Matt. 13:1-53) is based.
L36 ἦλθεν εἰς τὴν οἰκίαν (Matt. 13:36). The author of Matthew picked up from the Gospel of Mark the use of “the house” as a literary device for creating a private place for Jesus to meet with his disciples.[109] The setting of the scene “in the house” is an indicator that the interpretation of Darnel Among the Wheat is a Matthean composition.
L37 καὶ προσῆλθαν αὐτῷ οἱ μαθηταὶ αὐτοῦ (Matt. 13:36). In L37 the author of Matthew appears to have borrowed language from Anth.’s version of the Four Soils interpretation, where the disciples approach Jesus to ask him the meaning of the parable (see Four Soils interpretation, Comment to L1-7). Matthew’s description of the disciples’ approaching Jesus also mirrors the description of the servants’ approaching the sower in the parable (Matt. 13:27; L13-14).
L39 διασάφησον ἡμῖν τὴν παραβολὴν (Matt. 13:36). Not only does the request for an explanation contain vocabulary unique to the Gospel of Matthew,[110] but requests for Jesus to explain parables are limited to the Gospel of Matthew (Matt. 13:36; 15:15).[111] As we noted above (Comment to L35-67), a parable that has to be explained has failed its didactic purpose.
L40 τῶν ζειζανίων τοῦ ἀγροῦ (Matt. 13:36). The disciples refer to Darnel Among the Wheat as “the parable of the darnel of the field.” Bestowing titles upon the parables is found only in the Gospel of Matthew (cf. ἡ παραβολὴ τοῦ σπείραντος [“the parable of the sower”]; Matt. 13:18),[112] and is yet another indication of the Matthean composition of the interpretation of Darnel Among the Wheat.
L42-52 In Matt. 13:37-39 we encounter a catalog of items mentioned in the Darnel Among the Wheat parable in which each item is ascribed an allegorical meaning. Only those items that enabled the author of Matthew to reinterpret the parable as an allegory of the end time are included in the catalog. The sleep during which the enemy entered the field, the servants, their questions, the period of abiding with the darnel until the harvest, the bundling of the darnel, and the barn are omitted from the catalog.[113]
L43 ὁ υἱὸς τοῦ ἀνθρώπου (Matt. 13:37). The author of Matthew identified the sower as a cipher for the Son of Man. It appears that the author of Matthew occasionally inserted references to the Son of Man into discussions where such a reference did not originally belong.[114] Moreover, the imminent coming of the Son of Man figure was a matter of particular interest to the author of Matthew (cf., e.g., Matt. 10:23; 16:28). It is not surprising, therefore, that this theme is taken up in the allegorical reinterpretation of the Darnel Among the Wheat parable.[115]
L44 ὁ δὲ ἀγρός ἐστιν ὁ κόσμος (Matt. 13:38). Some scholars contend that because the author of Matthew identifies the field as the world, and not as the Church, the allegory must not be concerned with internecine strife.[116] But this objection is not insurmountable. The problem that Matthew’s allegorical interpretation of Darnel Among the Wheat addresses is not the presence of “false” Christians within the Matthean communities—the disciplinary instructions in Matt. 18:15-17 prove that Matthean Christians knew how to manage internal affairs—but rather the presence of people who falsely (from the Matthean community’s perspective) called themselves Christians, but who existed outside the Matthean community (i.e., in the world). From the author of Matthew’s perspective, the “false” believers were not in the Church because the only Church the Matthean community recognized was the Matthean community itself. And precisely because these “false” Christians were not members of the Matthean community, they were beyond the Matthean community’s control.[117] The only solution to the problem of the existence of “false” Christians in the world was for the Matthean community to eagerly await the coming of the Son of Man, who, they believed, would punish the false believers for their antinomianism. Thus, the allegorical equation of the field with the world is an expression of the author of Matthew’s (and his community’s) essentially sectarian orientation.
L46 οἱ υἱοὶ τῆς βασιλείας (Matt. 13:38). The designation “the sons of the Kingdom” is unique to the Gospel of Matthew.[118] In Matt. 8:12 οἱ υἱοὶ τῆς βασιλείας refers to the original “sons of the Kingdom,” namely Israel. Here in Matthew’s allegorical interpretation “the sons of the Kingdom” refers to the new recipients of divine favor, the nation that produces good fruit (cf. Matt. 21:43), who have replaced Israel—in other words, the Matthean community itself. The self-designation “the sons of the Kingdom” is expressive of the Matthean community’s sectarian worldview.[119]

Detail of “Parable of the Wheat and the Tares” by Abraham Bloemaert (1624). Image courtesy of Wikimedia Commons.
L48 οἱ υἱοὶ τοῦ πονηροῦ (Matt. 13:38). The phrase οἱ υἱοὶ τοῦ πονηροῦ (hoi hūioi tou ponērou) can be understood either as “the sons of evil”[120] or “the sons of the evil one.”[121] If the author of Matthew composed the allegorical interpretation of Darnel Among the Wheat under the influence of the Four Soils interpretation (see above, Comment to L37, and below, Comment to L59), then, since ὁ πονηρός (ho ponēros) in Matt. 13:19 can only be construed as “the evil one” (cf. Mark 4:15 ὁ σατανᾶς [ho satanas, “the satan”]; Luke 8:12 ὁ διάβολος [ho diabolos, “the devil”]), it is probable that “the sons of the evil one” is what is intended here, especially since Matt. 13:39 (L49-50) explicitly states that the devil sows the darnel, which symbolizes “the sons of the evil one.”[122] Matthew’s use of this highly pejorative term for fellow Christians who do not meet the Matthean community’s standard is also expressive of a sectarian and dualistic worldview. Compare Matthew’s οἱ υἱοὶ τοῦ πονηροῦ to the titles “sons of darkness,” “sons of wickedness,” “sons of Belial,” etc., in DSS for fellow Israelites who had not joined the Dead Sea sect.
L51 ὁ δὲ θερισμὸς συντέλεια αἰῶνός ἐστιν (Matt. 13:39). The phrase συντέλεια [τοῦ] αἰῶνος (sūnteleia [tou] aiōnos, “consummation of [the] age”) occurs 5xx in the Gospel of Matthew,[123] but is unknown in either the Gospel of Mark or Luke. The reference to the “consummation of the age” in the allegory based on Darnel Among the Wheat demonstrates that the reinterpretation of Jesus’ parable addresses a specifically Matthean topic.
L53-55 Between the list of allegorical ciphers in Matt. 13:37-39 and the description of the events of the eschaton in Matt. 13:41-43 the author of Matthew spells out the analogy between the parable and the eschatological events that inspired his allegorical interpretation: just as the darnel was gathered and burned with fire at the harvest, so it will be at the consummation of the age (Matt. 13:40).
L54 καὶ πυρὶ κατακαίεται (Matt. 13:40). The author of Matthew wrote “just as the darnel…is burned in fire…,” but in the parable proper the fire was not explicitly mentioned, at least not in Matthew’s version. Perhaps the mention of fire in Matthew’s interpretation is an echo of the wording of Anth.’s version of the parable (see above, Comment to L32).
The eschatological harvest as depicted in the Bamberg Apocalypse. Image courtesy of Wikimedia Commons.
L56-67 Out of the allegorical ciphers he enumerated in L42-52 the author of Matthew created a narrative description of the eschaton. The narrative omits a description of the devil’s nefarious activities, which take place prior to the “consummation of the age.” The narrative evinces a much greater interest in the fate of the “false” Christians, whose fate is closely correlated to instructions given to the harvesters regarding the darnel in the parable, than in the fate of the “true” Christians, which is not explicitly connected with the ingathering of the wheat into the sower’s barn.
L57 τοὺς ἀγγέλους αὐτοῦ (Matt. 13:41). The Gospel of Matthew is unique among the synoptics in suggesting that the Son of Man has angels of his own.[124] This uniquely Matthean notion is also attested in Matt. 16:27 and Matt. 24:31. The closest parallel to this Matthean concept in the Synoptic Gospels is found in Mark 13:27, where the Son of Man commands angels, but the author of Mark does not assert that the angels belong to the Son of Man. The reference to the angels of the Son of Man in the allegorical interpretation of Darnel Among the Wheat is yet another indication of its Matthean authorship.
L58 καὶ συλλέξουσιν ἐκ τῆς βασιλείας αὐτοῦ (Matt. 13:41). Just as the notion that the Son of Man has angels of his own is unique to the Gospel of Matthew, so is the idea that the Son of Man has a kingdom of his own.[125] In addition to Matt. 13:41, the Matthean idea surfaces in Matt. 16:28 (cf. Mark 9:1; Luke 9:27). Again, the presence of a uniquely Matthean concept in the interpretation of Darnel Among the Wheat points to its Matthean genesis.
L59 πάντα τὰ σκάνδαλα (Matt. 13:41). The noun σκάνδαλον (skandalon, “snare,” “offense”) occurs 5xx in Matthew (Matt. 13:41; 16:23; 18:7 [3xx]), but never in Mark and only once in Luke (Luke 17:1 // Matt. 18:7). In Matthew σκάνδαλον has acquired the technical sense of a follower of Jesus who leads other followers astray (cf. Matt. 16:23).[126] The use of this term in the interpretation of Darnel Among the Wheat supports the theory that the author of Matthew has reapplied the parable to the problem of “true” and “false” Christians in the world. Note that the cognate verb σκανδαλίζειν (skandalizein, “to cause to stumble”) occurs in the Markan and Matthean versions of the Four Soils interpretation to describe those who joyfully receive the word but subsequently fall away (Matt. 13:21; Mark 4:17; cf. Luke 8:13). It is possible that the author of Matthew was influenced by the Four Soils interpretation when composing his allegorical interpretation of Darnel Among the Wheat.
The eschatological harvest as depicted in a painting by Natalia Goncharova (1911). Image courtesy of Wikimedia Commons.
L60 καὶ τοὺς ποιοῦντας τὴν ἀνομίαν (Matt. 13:41). The term ἀνομία (anomia, “lawlessness”) is yet another uniquely Matthean lexical item to occur in his interpretation of Darnel Among the Wheat.[127] Two of the four instances of ἀνομία in Matthew clearly refer to followers of Jesus who are wanting in obedience (Matt. 7:23; 24:12), and this is probably the intention in the Darnel Among the Wheat interpretation as well. The charge of lawlessness helps us to identify who might be the “false” Christians who are the target of the author of Matthew’s polemics.
According to the conclusion of Matthew’s Gospel, Jesus’ final command to the eleven remaining disciples was to teach the Gentiles to obey everything that he had commanded them (Matt. 28:19-20). Since according to Matthew Jesus had instructed his disciples that not even the slightest pen stroke could ever be erased from the Torah and that they must therefore obey even the least of the commandments more scrupulously than the Pharisees (Matt. 5:17-20), the implication of the Great Commission is that the author of Matthew believed that even Gentile believers were obligated to observe the entire Torah. This was precisely the view that the apostle Paul struggled against, maintaining that Gentile believers were not obligated to observe the Jewish commandments, but were permitted to live, as it were, as Gentiles for Jesus. Later Jewish-Christian and Judaizing-Christian sources villainize Paul as the corrupter of the true Gospel. It appears that the author of Matthew was one of Paul’s early detractors.

This hymn by Henry Alford draws heavily on imagery from the Markan Spontaneous Growth and the Matthean Darnel Among the Wheat parables. The text is shown as it appeared in 1844 when first published in Psalms and Hymns, adapted to the Sundays and holydays throughout the year.
L61-64 This entire verse (Matt. 13:42) is repeated in the redactional application of the Bad Fish Among the Good parable (Matt. 13:50). The phrase κάμινος τοῦ πυρός (kaminos tou pūros, “furnace of fire”; L62) is not found in the Gospels of Mark or Luke, but it is found in the story of Shadrach, Meshach and Abednego (Dan. 3). In that story, however, the fiery furnace is not an instrument for punishing the wicked, it is rather an instrument of terror used by the wicked to threaten the righteous. The place of ὁ κλαυθμὸς καὶ ὁ βρυγμὸς τῶν ὀδόντων (ho klavthmos kai ho brūgmos tōn odontōn, “the weeping and the gnashing of teeth”; L63-64) is where the dispossessed “sons of the Kingdom” (i.e., Israel) are consigned according to Matt. 8:12. Here, in the interpretation of Darnel Among the Wheat, the author of Matthew implies that the “false” Christians will suffer the same fate as rejected Israel. The phrase ὁ κλαυθμὸς καὶ ὁ βρυγμὸς τῶν ὀδόντων is repeated 6xx in the Gospel of Matthew (Matt. 8:12; 13:42, 50; 22:13; 24:51; 25:30); it does not occur at all in Mark, and occurs only once in Luke (Luke 13:28),[128] which probably preserves the original context in which this description occurred. The proliferation of the sentence in Matthew is redactional, and is yet a further indication of the Matthean composition of Matt. 13:36-43.
L65 τότε οἱ δίκαιοι ἐκλάμψουσιν ὡς ὁ ἥλιος (Matt. 13:43). Note the typically Matthean τότε (tote, “then”). Matthew’s description of the righteous’ shining like the sun is reminiscent of Dan. 12:3, according to which “those who are wise will shine like the brightness of the sky.” The only other instance of ὡς ὁ ἥλιος (hōs ho hēlios, “like the sun”) in the Synoptic Gospels is in Matthew’s version of the Transfiguration story (Matt. 17:2; cf. Mark 9:2; Luke 9:29).[129] Evidently, the author of Matthew believed that all the righteous would attain the glory of the transfigured Christ.
L66 ἐν τῇ βασιλείᾳ τοῦ πατρὸς αὐτῶν (Matt. 13:43). References to “the Kingdom of their/my Father” occur twice in Matthew (Matt. 13:43; 26:29), but never in the other Synoptic Gospels. The version of Darnel Among the Wheat in the Gospel of Thomas opens with “The Kingdom of the Father is like…” (Gos. Thom. §57), a designation the author of Thomas may have picked up from Matt. 13:43.[130]
L67 ὁ ἔχων ὦτα ἀκουέτω (Matt. 13:43). The admonition to listen originally occurred as the application of the Four Soils parable (Matt. 13:9 // Mark 4:9 // Luke 8:8).[131] In each of the Synoptic Gospels the admonition was repeated in other contexts to call attention to a teaching the Gospel writer wished to highlight. In Mark and Luke the admonition is phrased ὦτα ἀκούειν (ōta akouein, “ears to hear”; Mark 4:9, 23; Luke 8:8; 14:35), whereas the author of Matthew always omitted the infinitive ἀκούειν (Matt. 11:15; 13:9, 43).[132] The author of Matthew used the admonition to listen to conclude John the Baptist Is Elijah (Matt. 11:14-15), another pericope of Matthean composition.[133]
Redaction Analysis[134]
| Darnel Among the Wheat | |||
| Matthew | Anthology | ||
| Total Words: |
136 | Total Words: |
105 |
| Total Words Identical to Anth.: |
84 | Total Words Taken Over in Matt.: |
84 |
| % Identical to Anth.: |
61.76 | % of Anth. in Matt.: |
80.00 |
| Click here for details. | |||
The Darnel Among the Wheat parable was heavily redacted by the author of Matthew,[135] mainly in order to reflect his theological interests, although some of the changes were mere improvements of Greek style (e.g., changes of word order [L4, L7], or the use of more refined vocabulary [L5, L8, L23] or grammatical constructions [L32]). The author of Matthew’s interests become more explicit in the (re)interpretation of the Darnel Among the Wheat parable, which was composed entirely by the author of Matthew, and in which the author of Matthew transformed the parable about divine forbearance in the present into an allegory describing the coming judgment at the end of the age. In the allegory the author of Matthew reveals that he was distressed by the presence of “false” Christians—probably to be identified as non-Torah-observing Gentile believers—in the world. The solution the author of Matthew envisioned to this problem was the coming of the Son of Man, who would clear the “false” Christians out of his kingdom at the end time.
The most significant changes the author of Matthew made to the parable were done with a view to making the parable more compatible with his allegorical reinterpretation. For instance, intending to identify the sower in the parable as the Son of Man, the author of Matthew made several adjustments to the parable that enhanced the sower’s image. The first such adaptation was to change the wording from “while he [i.e., the sower] was sleeping” to “while people were sleeping” (L6) in order to avoid the implication that the sower was lax in his duties, and therefore partly responsible for the sabotage that followed. In this way the author of Matthew was able to avoid the implication that the Son of Man had been negligent in his duties. (Note that no reference to sleep occurs in the list of allegorical ciphers.) A second image-enhancing change was the author of Matthew’s promotion of the sower’s social status to that of landlord (L14). A third change intended to enhance the sower’s image was the expansion of the dialogue between the sower and his servants (L16-21), which once again aimed at clearing the sower from any and all responsibility for the presence of the darnel in his field. The introduction of the harvesters (L29) as a group distinct from the sower’s servants also served to adapt the parable to its allegorical interpretation, since the author of Matthew intended to equate the harvesters with the angels, whereas the servants appear to represent the leaders of the Matthean community.
Despite the redactional activity we have mentioned, we believe that Darnel Among the Wheat was based on a parable that the author of Matthew found in Anth., since, for the most part, the parable can be reverted to Hebrew without too much difficulty. Our conclusion that Matthew’s Darnel Among the Wheat parable was based on Anth. has important ramifications for our understanding of Mark’s Spontaneous Growth parable (Mark 4:26-29), which shares so much vocabulary with Darnel Among the Wheat (viz., ἄνθρωπος, καθεύδειν, σῖτος, βλαστάνειν, χόρτος, καρπός, θερισμός, πρῶτος). Since we have traced all but καρπός (karpos, “fruit”) to Anth., it does not appear that Darnel Among the Wheat is an elaboration of Mark’s Spontaneous Growth parable. Rather, it seems that when the author of Mark composed his Spontaneous Growth parable he drew themes and vocabulary from Anth.’s version of Darnel Among the Wheat.
Results of This Research
1. What point does Darnel Among the Wheat illustrate? The turning point of the parable is when the man who sowed the seed gives his servants a surprising answer: “Don’t collect the darnel, for you might accidentally uproot the wheat along with it. Allow the two to grow side by side until the harvest.”[136] The instructions given by the man who sowed the seed appear to be analogous to God’s amnesty toward sinners. Rather than punish the wicked the moment they transgress, God withholds his judgment until the end. We suggest, therefore, that Darnel Among the Wheat originally served as an illustration of Jesus’ teaching on divine forbearance.
Conclusion
Jesus probably used the Darnel Among the Wheat parable to explain to his audience why God seems to be so patient with wicked people and why he seems so slow to put an end to evil situations. Just as the servants were eager to pull up the darnel, which had infested the sower’s field, so were members of Jesus’ audience eager to see Israel’s oppressors punished and their evil deeds put to an end. Their desire for swift and decisive action was understandable; God’s hesitation demanded explanation. The parable provides a thought-provoking answer: just as it would be harmful to the wheat if the darnel were uprooted prematurely, so would the sudden eruption of God’s wrath in the present time prove disastrous to the righteous and the wicked alike.
It is hard to avoid the suspicion that Jesus’ parable addressed the people’s longing for deliverance from Roman imperial rule. In Jesus’ time calls for a nationalist uprising against the Romans ignited the populist imagination. Perhaps God was merely waiting for his people to act. If Israel took up arms against the Romans, as their ancestors had done against Antiochus Epiphanes, perhaps God would miraculously intervene on their behalf and wreak terrible judgments upon the enemies of Israel. Jesus cautioned against the false hope of militarism. Provoking a clash between Israel and the Roman Empire would only lead to misery for everyone involved, but especially for devout Israelites, since they would be caught up in the slaughter of Jerusalem, and their place of worship and devotion would be destroyed.
Rather than seeking to exact divine judgment in the present, Jesus believed now was the time to embrace the divine favor that was being offered to Israel through his own proclamation of the Kingdom of Heaven. Not with swords and catapults, but by acts of mercy and self-sacrificial obedience, would Israel be delivered, for God’s redeeming spirit acted powerfully through the actions of those who put Jesus’ teachings into practice to set people free. The kind of redemption Jesus envisioned was not one in which Israel’s enemies would be vanquished and subjected to horrible punishments; rather, it was the kind of redemption that could turn blatant sinners into joyful penitents and archenemies into brothers and friends. But to achieve that kind of redemption time was required, time for transformations in the human heart to take place.
This, we would venture, is the point Darnel Among the Wheat illustrates: if Israel insisted on provoking a crisis with Rome, then the evil and the good would perish together in a violent and hopeless struggle for political independence. But if Israel was willing to participate in the Kingdom of Heaven—God’s mission for redeeming Israel, humankind, and the whole of creation—then the ingathering at the harvest would be such as Israel could not begin to imagine.
Click here to return to The Life of Yeshua: A Suggested Reconstruction main page.
_______________________________________________________
Notes
- For abbreviations and bibliographical references, see “Introduction to ‘The Life of Yeshua: A Suggested Reconstruction.’” ↩
- This translation is a dynamic rendition of our reconstruction of the conjectured Hebrew source that stands behind the Greek of the Synoptic Gospels. It is not a translation of the Greek text of a canonical source. ↩
- See Burnett Hillman Streeter, “Synoptic Criticism and the Eschatological Problem,” in Oxford Studies in the Synoptic Problem (ed. W. Sanday; Oxford: Clarendon, 1911), 423-436, esp. 432; T. W. Manson, 192; Bundy, 231 §137; Taylor, 265; David R. Catchpole, “John the Baptist, Jesus and the Parable of the Tares,” Scottish Journal of Theology 31.6 (1978): 557-570, esp. 557; Luz, 2:253. The coordination of Darnel Among the Wheat with the Spontaneous Growth parable was recognized as early as Tatian (second cent. C.E.), who placed Darnel Among the Wheat immediately following the Spontaneous Growth parable in his Diatessaron (16:49-17:7). See Swete, 83; Plummer, Mark, 130. ↩
- On our reasons for regarding Darnel Among the Wheat as original and Spontaneous Growth as derivative, see Spontaneous Growth, under the subheading “Conjectured Stages of Transmission.” There we noted that 1) Darnel Among the Wheat, unlike Spontaneous Growth, reverts reasonably well to Hebrew; 2) Darnel Among the Wheat makes sense within the context of Jesus’ teaching; and 3) parallels to Darnel Among the Wheat exist in rabbinic sources. ↩
- On twin parables in the Gospels, see Robert L. Lindsey, “Jesus’ Twin Parables”; LOY Excursus: Criteria for Identifying Separated Twin Parables and Similes in the Synoptic Gospels. ↩
- See Beare, Earliest, 104 §§90-104. ↩
- From our foregoing discussion it seems that despite separating parables from their literary contexts, the Anthologizer was not responsible for separating parables from their twins. Several sets of twin parables have survived intact in at least one of the Synoptic Gospels due to their appearance together in Anth. (Hidden Treasure and Priceless Pearl [Matt. 13:44, 45-46]; Tower Builder and King Going to War [Luke 14:28-30, 31-32]; Lost Sheep and Lost Coin [Luke 15:4-7, 8-10]; Mustard Seed and Starter Dough [Matt. 13:31-32, 33; Luke 13:18-19, 20-21]). It appears that the author of Matthew was responsible for separating Darnel Among the Wheat from Bad Fish Among the Good in order to create an eschatological inclusio in his parables discourse. Likewise, the author of Luke appears to have been responsible for separating the Persistent Widow parable from Friend in Need. See Persistent Widow, under the subheading “Story Placement.” ↩
- See Sending the Twelve: Conduct in Town, Comment to L115-122. ↩
- Pace Plummer, Mark, 130; Jack Dean Kingsbury, The Parables of Jesus in Matthew 13: A Study in Redaction-Criticism (Richmond, Va.; John Knox Press, 1969), 64; France, Matt., 524. See Streeter, “Synoptic Criticism and the Eschatological Problem,” 423-436, esp. 432 n. 3. Luz (2:253) noted that the distinctive vocabulary shared by the Darnel Among the Wheat and Spontaneous Growth parables even occurs in roughly the same order:
↩First Occurrence of Common Vocabulary in… Darnel Among the Wheat Spontaneous Growth ἄνθρωπος ἄνθρωπος καθεύδειν καθεύδειν σῖτος βλαστάνειν βλαστάνειν πρῶτος χόρτος χόρτος σῖτος καρπός καρπός θερισμός θερισμός πρῶτος - See Plummer, Mark, 130; T. W. Manson, 192. ↩
- A version of Darnel Among the Wheat occurs in the Gospel of Thomas:
Jesus said: The Kingdom of the Father is like a man who had [good] seed. His enemy came by night, he sowed a weed among the good seed. The man did not permit them (the workers) to pull up the weed. He said to them: Lest perhaps you go to pull up the weed and pull up the wheat with it. For on the day of harvest the weeds will appear, they (will) pull them and burn them. (Gos. Thom. §57 [ed. Guillaumont, 32-33])
Crossan and Meier regard the version of Darnel Among the Wheat in Thomas to be later than, and possibly dependent upon, Matthew’s. See John Dominic Crossan, “The Seed Parables of Jesus,” Journal of Biblical Literature 92.2 (1973): 244-266, esp. 261; John P. Meier, “The Parable of the Wheat and the Weeds (Matthew 13:24-30): Is Thomas’s Version (Logion 57) Independent?” Journal of Biblical Literature 131.4 (2012): 715-723. ↩
- The author of Matthew used παρατιθέναι twice in his Gospel to introduce parables, with both instances occurring in his parables discourse (Matt. 13:24, 31). See Mustard Seed and Starter Dough, Comment to L1-2. ↩
- Cf. Lost Sheep and Lost Coin, L8-9; Hidden Treasure and Priceless Pearl, L1; Mustard Seed and Starter Dough, L3. ↩
- On Matthew’s use of aorist passive and future passive forms of ὁμοιοῦν, see Johannes Schneider, “ὅμοιος, κ.τ.λ.,” TDNT, 5:186-199, esp. 189; D. A. Carson, “The ΟΜΟΙΟΣ Word-Group as Introduction to Some Matthean Parables,” New Testament Studies 31 (1985): 277-282. ↩
- The author of Matthew may have been influenced in this regard by Mark’s Spontaneous Growth parable, which compares the Kingdom of God to a man who is sowing seed (Mark 4:26). ↩
- See Mustard Seed and Starter Dough, Comment to L4-6; cf. Hidden Treasure and Priceless Pearl, Comments to L2, L10. ↩
- The question and answer -לְמַה הַדָּבָר דּוֹמֶה לְ (“To what is the matter similar? To a…”) introduces parables in, e.g., m. Suk. 2:9; t. Ber. 1:11; 6:18; t. Hag. 2:5; t. Sot. 11:3; 15:7; t. Bab. Kam. 7:2, 3, 4, 13; t. Sanh. 1:2; 8:9; t. Nid. 2:8; 3:5; t. Zav. 1:11. ↩
- We find the order noun→καλός in Matt. 3:10 (καρπὸν καλόν); 7:17 (καρποὺς καλούς), 18 (καρποὺς καλούς), 19 (καρπὸν καλόν); 12:33 (δένδρον καλόν; καρπὸν αὐτοῦ καλόν); 13:8 (τὴν γῆν τὴν καλήν); 26:10 (ἔργον…καλόν). The one exception is in Matt. 5:16 (καλὰ ἔργα). ↩
- Cf. Davies-Allison, 2:411-412. ↩
- See Jeremias, Parables, 100-101; Carson, “The ΟΜΟΙΟΣ Word-Group as Introduction to Some Matthean Parables,” 277; Hagner, 1:383. ↩
- See Shmuel Safrai, “Literary Languages in the Time of Jesus,” under the subheading “Parables”; R. Steven Notley, “Reading Gospel Parables as Jewish Literature,” Journal for the Study of the New Testament 41.1 (2018): 29-43, esp. 32-33. ↩
- See Dos Santos, 56. ↩
- See Hatch-Redpath, 2:1282-1283. ↩
- See Oded Borowski, “The Agricultural Calendar,” in his Agriculture in Iron Age Israel (Winona Lake, Ind.: Eisenbrauns, 1987), 31-44, esp. 34. ↩
- See McNeile, 196; Davies-Allison, 2:412. ↩
- So Davies-Allison, 2:412. ↩
- See Moulton-Howard, 450-451; Moule, 76. ↩
- There are at least thirty-four examples in the Pentateuch alone in which [no_word_wrap]-בְּ[/no_word_wrap] + infinitive construct + pronominal suffix was translated as ἐν τῷ + infinitive + accusative pronoun:
↩Gen. 4:8 ἐν τῷ εἶναι αὐτούς = בִּהְיוֹתָם
Gen. 9:14 ἐν τῷ συννεφεῖν με = בְּעַנְנִי
Gen. 11:2 ἐν τῷ κινῆσαι αὐτούς = בְּנָסְעָם
Gen. 19:33, 35 ἐν τῷ κοιμηθῆναι αὐτήν = בְּשִׁכְבָהּ
Gen. 28:6 ἐν τῷ εὐλογεῖν αὐτόν = בְּבָרֲכוֹ
Gen. 32:20 ἐν τῷ εὑρεῖν ὑμᾶς = בְּמֹצַאֲכֶם
Gen. 32:26 ἐν τῷ παλαίειν αὐτόν = בְּהֵאָבְקוֹ
Gen. 35:1 ἐν τῷ ἀποδιδράσκειν σε = בְּבָרְחֲךָ
Gen. 35:7 ἐν τῷ ἀποδιδράσκειν αὐτόν = בְּבָרְחוֹ
Gen. 38:28 ἐν τῷ τίκτειν αὐτήν = בְלִדְתָּהּ
Exod. 3:12 ἐν τῷ ἐξαγαγεῖν σε = בְּהוֹצִיאֲךָ
Exod. 29:36 ἐν τῷ ἁγιάζειν σε = בְּכַפֶּרְךָ
Exod. 34:29 ἐν τῷ λαλεῖν αὐτόν = בְּדַבְּרוֹ
Lev. 15:23 ἐν τῷ ἅπτεσθαι αὐτόν = בְּנָגְעוֹ
Lev. 15:31 ἐν τῷ μιαίνειν αὐτούς = בְּטַמְּאָם
Lev. 16:1 ἐν τῷ προσάγειν αὐτούς = בְּקָרְבָתָם
Lev. 18:28 ἐν τῷ μιαίνειν ὑμᾶς = בְּטַמַּאֲכֶם
Lev. 20:4 ἐν τῷ δοῦναι αὐτόν = בְּתִתּוֹ
Lev. 22:16 ἐν τῷ ἐσθίειν αὐτούς = בְּאָכְלָם
Lev. 23:22 ἐν τῷ θερίζειν σε = בְּקֻצְרֶךָ
Lev. 23:43 ἐν τῷ ἐξαγαγεῖν με = בְּהוֹצִיאִי
Lev. 24:16 ἐν τῷ ὀνομάσαι αὐτόν = בְּנָקְבוֹ
Lev. 26:26 ἐν τῷ θλῖψαι ὑμᾶς = בְּשִׁבְרִי לָכֶם
Lev. 26:43 ἐν τῷ ἐρημωθῆναι αὐτήν = בָּהְשַׁמָּה
Num. 10:34 ἐν τῷ ἐξαίρειν αὐτούς = בְּנָסְעָם
Num. 15:18 Ἐν τῷ εἰσπορεύεσθαι ὑμᾶς = בְּבֹאֲכֶם
Num. 26:61 ἐν τῷ προσφέρειν αὐτούς = בְּהַקְרִיבָם
Deut. 16:13 ἐν τῷ συναγαγεῖν σε = בְּאָסְפְּךָ
Deut. 28:6 ἐν τῷ εἰσπορεύεσθαί σε = בְּבֹאֶךָ; ἐν τῷ ἐκπορεύεσθαί σε = בְּצֵאתֶךָ
Deut. 28:19 ἐν τῷ ἐκπορεύεσθαί σε = בְּצֵאתֶךָ; ἐν τῷ εἰσπορεύεσθαί σε = בְּבֹאֶךָ
Deut. 34:7 ἐν τῷ τελευτᾶν αὐτόν = בְּמֹתוֹ
- Instances of the construction [no_word_wrap]-בְּ[/no_word_wrap] + infinitive construct of [no_word_wrap]שׁ-כ-ב[/no_word_wrap] + pronominal suffix are found in Gen. 19:33, 35; Deut. 6:7; 11:19; Prov. 6:22; Ruth 3:4. ↩
- See Segal, 165 §344. ↩
- See Segal, 103 §228. ↩
- See Hatch-Redpath, 2:700. ↩
- See Dos Santos, 208. ↩
- Examples of שְׁכִיבָה are found in m. Suk. 1:11 (2xx); m. Kel. 24:8, 13. ↩
- Neither LSJ (756) nor BDAG (429) cite any examples of ζιζάνιον from Classical Greek sources. The term ζιζάνιον occurs once in the Apocalypse of Moses, in which the devil is portrayed as asking the serpent in the Garden of Eden the following question:
διὰ τί ἐσθίεις ἐκ τῶν ζιζανίων τοῦ Ἀδὰμ καὶ τῆς γυναικὸς αὐτοῦ, καὶ οὐχὶ ἐκ τοῦ καρποῦ τοῦ παραδείσου
Why do you eat from the darnel of Adam and his wife, and not from the fruit of the garden? (Apoc. Mos. 16:3)
The authorship and date of the Apocalypse of Moses are uncertain; it could be a Christian, Jewish-Christian, or Jewish work. For a brief introduction to the Apocalypse of Moses, see George W. E. Nickelsburg, “The Bible Rewritten and Expanded,” in Jewish Writings of the Second Temple Period (CRINT II.2; ed. Michael E. Stone; Philadelphia: Fortress, 1984): 89-156, esp. 110-118. ↩
- See LSJ, 756. ↩
- See T. W. Manson, 192. ↩
- See Zohary, 161. ↩
- See Luz, 2:254 n. 25. In a Christian addition to the Sibylline Oracles describing the destruction of the Temple in Jerusalem and the humiliation of the Jewish people we read:
πολλὴν δέ τοι αἶραν ἐν σίτῳ μίξουσι
…and, indeed, much darnel [αἶραν] in their wheat they will mix…. (Sib. Or. 1:396-397)
It is possible that the oracle alludes to the Darnel Among the Wheat parable, but if so, the author of the Christian interpolation used the more common term, αἶρα, for darnel. ↩
- Text and translation according to Arthur Hort, trans., Theophrastus: Enquiry into Plants and Minor Works on Odours and Weather Signs (Loeb Classical Library; 2 vols.; New York: Putnam, 1916), 182-183. ↩
- For other ancient authorities who described the toxicity of darnel, see J. R. C. Cousland, “Toxic Tares: The Poisonous Weeds (ζιζάνια) in Matthew’s Parable of the Tares (Matthew 13.24-30, 36-43),” New Testament Studies 61 (2015): 361-410, esp. 404-405. ↩
- See H. B. Tristram, The Natural History of the Bible (9th ed.; London: Society for Promoting Christian Knowledge, 1898), 487; Zohary, 161. ↩
- See Young, Parables, 291; A. J. Kerr, “Matthew 13:25. Sowing Zizania Among Another’s Wheat: Realistic or Artificial?” Journal of Theological Studies 48.1 (1997): 108-109; David H. Tripp, “Zizania (Matthew 13:25): Realistic, If Also Figurative,” Journal of Theological Studies 50.2 (1999): 628. ↩
- On the realism of Jewish parables, see Notley-Safrai, 44-47. ↩
- See Jastrow, 388; Young, Parables, 291. ↩
- In a survey of all the instances of ἀνὰ μέσον in the book of Genesis, we found that it was the translation of בֵּין in Gen. 1:4 (2xx), 6, 7 (2xx), 14 (2xx), 18 (2xx); 3:15 (4xx); 9:12 (2xx), 13, 15 (2xx), 16 (2xx), 17 (2xx); 10:12 (2xx); 13:3 (2xx), 7 (2xx), 8 (3xx); 15:17; 16:5, 14 (2xx); 17:2 (2xx), 7 (3xx), 10 (2xx), 11; 20:1 (2xx); 23:15; 26:28 (2xx); 30:36 (2xx); 31:37, 44, 48, 49, 53; 32:17; 42:23; 49:14. ↩
- See LSJ, 1602. ↩
- Evidently, birds are immune to the toxins in darnel. The Roman author Columella recommended feeding boiled darnel to chickens (De re rustica 8:4 §1), and the Jerusalem Talmud notes that in some places darnel was used as food for doves (y. Kil. 1:1 [1a]). See Robert K. McIver, “The Parable of the Weeds Among the Wheat (Matt 13:24-30, 36-43) and the Relationship Between the Kingdom and the Church as Portrayed in the Gospel of Matthew,” Journal of Biblical Literature 114.4 (1995): 643-659, esp. 647 n. 10; Cousland, “Toxic Tares,” 401. ↩
- Jacobs mentioned a handful of fables in rabbinic literature that might preserve Aesopic fables that are otherwise lost. See Joseph Jacobs, ed., The Fables of Aesop, as first printed by William Caxton in 1484, with those of Avian, Alfonso and Poggio (2 vols; London: David Nutt in the Strand, 1889), 1:115-116. The parable in Agadat Bereshit §23 is not among the fables Jacobs mentioned. On Aesop’s Fables in rabbinic sources generally, see Haim Schwarzbaum, “Aesop’s Fables and the Parables of the Sages,” WholeStones.org. ↩
- Examples of the collocation of בָּא with יָצָא are found inter alia in Gen. 12:5; 31:33; Exod. 21:3; Lev. 16:17; Num. 27:21; Deut. 9:7; 23:11; 28:6, 19; 31:2; Josh. 6:1; 14:11; 1 Sam. 18:13; 29:6; 1 Kgs. 3:7; 15:17; 2 Kgs. 11:8; 19:27; Isa. 37:28; Jer. 17:19; 37:4; Ezek. 44:3. ↩
- See Hatch-Redpath, 1:121-122. ↩
- See the entry for ἀπέρχεσθαι in LOY Excursus: Greek-Hebrew Equivalents in the LOY Reconstructions. ↩
- The table below shows the instances in LXX where ὅτε + aorist is the translation of [no_word_wrap]-בְּ[/no_word_wrap] + infinitive construct.
↩Gen. 2:4 ὅτε ἐγένετο = בְּהִבָּרְאָם
Gen. 12:4 ὅτε ἐξῆλθεν = בְּצֵאתוֹ
Gen. 25:20 ὅτε ἔλαβεν = בְּקַחְתּוֹ
Gen. 25:26 ὅτε ἔτεκεν = בְּלֶדֶת
Gen. 33:18 ὅτε ἦλθεν = בְּבֹאוֹ
Gen. 35:9 ὅτε παρεγένετο = בְּבֹאוֹ
Gen. 41:46 ὅτε ἔστη = בְּעָמְדוֹ
Num. 26:10 ὅτε κατέφαγεν = בַּאֲכֹל
Num. 32:8 ὅτε ἀπέστειλα = בְּשָׁלְחִי
Deut. 4:10 ὅτε εἶπεν = בֶּאֱמֹר
Deut. 9:23 καὶ ὅτε ἐξαπέστειλεν = וּבִשְׁלֹחַ
Deut. 29:24 ὅτε ἐξήγαγεν = בְּהוֹצִיאוֹ
Josh. 14:7 ὅτε ἀπέστειλέν = בִּשְׁלֹחַ
2 Kgdms. 2:10 ὅτε ἐβασίλευσεν = בְּמָלְכוֹ
2 Chr. 21:20 ὅτε ἐβασίλευσεν = בְמָלְכוֹ
Esth. 1:5 ὅτε δὲ ἀνεπληρώθησαν = וּבִמְלוֹאת
Esth. 2:8 ὅτε ἠκούσθη = בְּהִשָּׁמַע
Job 28:26 ὅτε ἐποίησεν = בַּעֲשׂתוֹ
Job 38:7 ὅτε ἐγενήθησαν = בְּרָן
Jer. 21:1 ὅτε ἀπέστειλεν = בִּשְׁלֹחַ
Jer. 34[27]:20 ὅτε ἀπῴκισεν = בַּגְלוֹתוֹ
Jer. 42[35]:11 ὅτε ἀνέβη = בַּעֲלוֹת
Jer. 44[37]:11 ὅτε ἀνέβη = בְּהֵעָלוֹת
Ezek. 29:7 ὅτε ἐπελάβοντο = בְּתָפְשָׂם; καὶ ὅτε ἐπανεπαύσαντο = וּבְהִשָּׁעֲנָם
- See Dos Santos, 162. ↩
- See Hatch-Redpath, 2:1473. ↩
- See LSJ, “χόρτος,” 2000. ↩
- Usually, Matthew has the Hebraic order ποιεῖν καρπόν (Matt. 3:8, 10; 7:19; 21:43 [redactional]). The order ποιεῖν καρπόν also occurs in Luke 3:8, 9; 6:43 (2xx); 8:8; 13:9; Rev. 22:2. ↩
- See Catchpole, “John the Baptist, Jesus and the Parable of the Tares,” 568. ↩
- Cf. Luca Marulli, “The Parable of the Weeds (Matthew 13:26–30): A Quest for its Original Formulation and its Role in the Preaching of the Historical Jesus,” Biblical Theology Bulletin 40.2 (2010): 69-78, esp. 73. ↩
- The pericope on false prophets (Matt. 7:15-20) has a doublet in Matt. 12:33-35. This doublet, which does not mention false prophets, has a parallel in Luke 6:43-45. The Gospel of Matthew mentions false prophets 3xx (Matt. 7:15; 24:11, 24), whereas the Gospels of Luke and Mark each mention false prophets only once (Luke 6:26; Mark 13:22). Note that in the Lukan example false prophets are regarded as a phenomenon of the past rather than a contemporary concern. The Didache, on the other hand, which may have been a product of the same community as the Gospel of Matthew, treats false prophets as a current problem (cf. Did. 11:3-12; 16:3). On the ties between the Didache and the Gospel of Matthew, see Huub van de Sandt, “The Didache and its Relevance for Understanding the Gospel of Matthew.” ↩
- Lindsey (LHNS, 160) regarded Matt. 21:43 (no parallel in Luke or Mark) as a Matthean addition. See also David Flusser, “Two Anti-Jewish Montages in Matthew” (JOC, 522-560, esp. 558-559); idem, “The Synagogue and the Church in the Synoptic Gospels” (JS1, 17-40, esp. 33-34); R. Steven Notley, “Anti-Jewish Tendencies in the Synoptic Gospels,” under the subheading “Matthew’s ‘True Israel’”; Randall Buth and Brian Kvasnica, “Critical Notes on the VTS” (JS1, 259-317, esp. 304-306). ↩
- Nolland (Matt., 561) suggested that the description of the wheat’s producing fruit was intended to contrast with the darnel, which is identified as those who “produce lawlessness” in Matthew’s allegorical interpretation (Matt. 13:41). ↩
- On the parallels between the Darnel Among the Wheat and Spontaneous Growth parables, see Spontaneous Growth, under the subheading “Conjectured Stages of Transmission.” ↩
- On τότε as an indicator of Matthean redaction, see Jesus and a Canaanite Woman, Comment to L22. ↩
- See Hawkins, 34; Lindsey, GCSG, 266-267. The following table shows all of the instances of the verb φαίνειν in the Gospels of Matthew, Mark and Luke with synoptic parallels (if any):
↩Matt. 1:20 U
Matt. 2:7 U
Matt. 2:13 U
Matt. 2:19 U
Matt. 6:5 U (cf. Matt. 23:6-7; Mark 12:38-40; Luke 20:46-47)
Matt. 6:16 U
Matt. 6:18 U
Matt. 9:33 TT (cf. Matt. 12:23; Mark 3:[–]; Luke 11:14)
Matt. 13:26 U
Matt. 23:27 DT (cf. Luke 11:44)
Matt. 23:28 DT (cf. Luke 11:44)
Matt. 24:27 DT (cf. Luke 17:24)
Matt. 24:30 TT (cf. Mark 13:26; Luke 21:27)
Mark 14:64 TT (cf. Matt. 26:65; Luke 22:71)
[Mark 16:9] ULuke 9:8 TT (cf. Matt. 14:2; Mark 6:15)
Luke 24:11 U
Key: TT = pericope has parallels in all three Synoptic Gospels; DT = Lukan-Matthean pericope; U = verse unique to a particular Gospel; [–] = no corresponding verse - Cf. Luz, 2:254. ↩
- Catchpole, “John the Baptist, Jesus and the Parable of the Tares,” 566-567. The table below shows all the instances of οἰκοδεσπότης in Matthew and the parallels (if any) in Luke and Mark.
Matt. 10:25 DT (cf. Luke 6:40)
Matt. 13:27 U
Matt. 13:52 U
Matt. 20:1 U
Matt. 20:11 U
Matt. 21:33 TT (cf. Mark 12:1; Luke 20:9)
Matt. 24:43 DT = Luke 12:39
Key: TT = pericope has parallels in all three Synoptic Gospels; DT = Lukan-Matthean pericope; U = verse unique to a particular GospelAs the above table shows, only one instance of οἰκοδεσπότης in Matthew is supported by another Synoptic Gospel (Matt. 24:43 // Luke 12:39). ↩
- McNeile (197) took a different approach to the problem of the abrupt reference to the “man who was sowing” as a “landlord” by suggesting that Matt. 13:24 originally opened the Darnel Among the Wheat parable by comparing the Kingdom of Heaven to ἀνθρώπῳ οἰκοδεσπότῃ (“a man, a landowner”; cf. Matt. 13:52; 20:1; 21:33), and that οἰκοδεσπότῃ was accidentally omitted by later scribes. ↩
- See Dos Santos, 147. ↩
- See Hatch-Redpath, 1:346-348. ↩
- On participle + δέ + aorist as the equivalent of vav-consecutive + vav-consecutive, see Rich Man Declines the Kingdom of Heaven, Comment to L37-41. ↩
- See Luz, 2:252. ↩
- The table below shows all the instances of σός that occur in the Synoptic Gospels and their parallels (if any).
↩Matt. 7:3 DT (cf. Luke 6:41)
Matt. 7:22 (3xx) DT (cf. Luke 13:26)
Matt. 13:27 U
Matt. 20:14 U
Matt. 24:3 TT (cf. Mark 13:4; Luke 21:7)
Matt. 25:25 DT (cf. Luke 19:20)
Mark 2:18 Lk-Mk = Luke 5:33
Mark 5:19 TT (cf. Matt. 8:[–]; Luke 8:39)
Luke 5:33 Lk-Mk = Mark 2:18
Luke 6:30 DT (cf. Matt. 5:42)
Luke 15:31 U
Luke 22:42 TT (cf. Matt. 26:39; Mark 14:36)
Key: TT = pericope has parallels in all three Synoptic Gospels; DT = Lukan-Matthean pericope; Lk-Mk = Lukan-Markan pericope; U = verse unique to a particular Gospel; [–] = no corresponding verse - On the redactional character of Matt. 7:22, see Yeshua, His Mother and Brothers, Comment to L49-50. On Matthean redaction in Matt. 13:27, see above, Comment to L14, Comment to L16-21, Comment to L16 and Comment to L18. Matthean redaction in Matt. 24:3 is evident in the question τί τὸ σημεῖον τῆς σῆς παρουσίας καὶ συντελείας τοῦ αἰῶνος (“What is the sign of your coming and of the end of the age?”), since παρουσία (parousia, “coming”) and συντέλεια [τοῦ] αἰῶνος (sūnteleia [tou] aiōnos, “end of [the] age”) are Matthean redactional terms. On παρουσία as an indicator of Matthean redaction, see Days of the Son of Man, Comment to L10. On συντέλεια [τοῦ] αἰῶνος as an indicator of Matthean redaction, see above, Comment to L51. ↩
- See Jacobus Liebenberg, The Language of the Kingdom and Jesus: Parable, Aphorism, and Metaphor in the Sayings Material Common to the Synoptic Tradition and the Gospel of Thomas (Berlin: Walter de Gruyter, 2001), 187. ↩
- Cf. Marulli, “The Parable of the Weeds (Matthew 13:26–30),” 73. ↩
- See Hatch-Redpath, 2:1423-1424. ↩
- See Davies-Allison, 2:413-414. ↩
- The table below shows all the examples of Matthew’s use of φάναι and the parallels (if any) in Luke and Mark.
↩Matt. 4:7 DT (cf. Luke 4:12)
Matt. 8:8 DT (cf. Luke 7:6)
Matt. 13:28 U
Matt. 13:29 U
Matt. 14:8 Mk-Mt (cf. Mark 6:25)
Matt. 17:26 U
Matt. 19:18 [Vaticanus] U
Matt. 19:21 TT (cf. Mark 10:21; Luke 18:22)
Matt. 21:27 TT (cf. Mark 11:33; Luke 20:8)
Matt. 22:37 TT (cf. Mark 12:29; Luke 10:27)
Matt. 25:21 DT (cf. Luke 19:17)
Matt. 25:23 DT (cf. Luke 19:19)
Matt. 26:34 TT (cf. Mark 14:30; Luke 22:34)
Matt. 26:61 Mk-Mt (cf. Mark 14:58)
Matt. 27:11 TT = Luke 23:3 (cf. Mark 15:2)
Matt. 27:23 TT (cf. Mark 15:14; Luke 23:22)
Matt. 27:65 U
Key: TT = pericope has parallels in all three Synoptic Gospels; DT = Lukan-Matthean pericope; Mk-Mt = Markan-Matthean pericope; U = verse unique to a particular Gospel - See Stephanie L. Black, “The Historic Present in Matthew: Beyond Speech Margins,” in Discourse Analysis and the New Testament: Approaches and Results (ed. Stanley E. Porter and Jeffrey T. Reed; Sheffield: Sheffield Academic Press, 1999), 120-139, esp. 133 n. 36. ↩
- On the village of Bet Meqoshesh, see Ben-Zion Rosenfeld, “The History of the Resettlement of Two High Priestly Families in the Second Temple Period,” under the subheading “Bet Meqoshesh,” WholeStones.org. ↩
- In LXX עִמָּם (‘imām, “with them”) was rendered with μετ᾿ αὐτῶν (met avtōn, “with them”) in Gen. 18:16; Lev. 26:41; Josh. 11:4; Judg. 1:22; 8:10; 1 Kgdms. 10:6; 13:16; 2 Kgdms. 3:22; 15:36; 3 Kgdms. 11:18; 4 Kgdms. 6:33; 2 Esd. 23:25; Ps. 82[83]:9; Hos. 5:5; Zech. 10:5; Isa. 34:7. ↩
- See the entry for αὐξάνειν in LOY Excursus: Greek-Hebrew Equivalents in the LOY Reconstructions; Yeshua’s Discourse on Worry, Comment to L32. ↩
- In LXX ἀμφότερος is the translation of שְׁנֵיהֶם in Gen. 21:27, 31; 22:8; 40:5; Exod. 22:8, 10; 26:24; Lev. 20:11, 12, 13, 18; Num. 7:13, 19, 25, 31, 37, 43, 49, 55, 61, 67, 73, 79; 12:5; 25:8; Deut. 22:22, 24; 23:19; Judg. 19:6, 8; Ruth 1:5; 1 Kgdms. 2:34; 14:11; 20:11; 23:18; 2 Kgdms. 14:6; 3 Kgdms. 11:29; 4 Kgdms. 2:6, 7, 8, 11; Prov. 20:10, 12; 24:22; 27:3; 29:13; Zech. 6:13; Jer. 26[46]:12. ↩
- See Dos Santos, 163. ↩
- See Hatch-Redpath, 2:706-708. ↩
- See Borowski, “The Agricultural Calendar,” 36. ↩
- See T. W. Manson, 193; Catchpole, “John the Baptist, Jesus and the Parable of the Tares,” 565; Luz, 2:255. ↩
- Pace Nolland (Matt., 546), who regarded the harvesters as extra help who will assist the servants in the harvest. ↩
- See Liebenberg, The Language of the Kingdom and Jesus, 190. ↩
- In addition to the phrase עָשָׂה חֲבִילָה (‘āsāh ḥavilāh, “make a bundle”), which we will cite shortly, cf. the phrase עָשָׂה כְּרִיכָה (‘āsāh kerichāh, “make a small bundle”), examples of which are found in m. Men. 10:3, 9; t. Men. 10:31. ↩
- In the Mishnah we encounter references to “bundles of stubble and bundles of wood and bundles of shoots” (חֲבִילֵי קָשׁ וַחֲבִילֵי עֵצִים וַחֲבִילֵי זְרָדִים; m. Shab. 18:2; m. Suk. 1:5), “bundles of branches” (חֲבִילֵּי זְמוֹרוֹת; m. Sanh. 7:2) and “bundles of reeds” (חֲבִילֵּי קָנִים; m. Neg. 12:5; m. Mik. 7:7). ↩
- In LXX books corresponding to MT the πρὸς τό + infinitive construction occurs 15xx (Judg. 17:10; Jer. 34[27]:10, 15; 39[32]:29, 35, 40; 41[34]:9; 42[35]:8, 9, 14; 43[36]:25; 45[38]:26; 49[42]:13; 51[44]:5, 7). ↩
- Cf. Hawkins, 32-33. The πρὸς τό + infinitive construction occurs 5xx in Matthew (Matt. 5:28; 6:1; 13:30; 23:5; 26:12). The first four instances occur in verses that have no parallel in Mark or Luke. The final instance is a paraphrase of Mark 14:8, where the πρὸς τό + infinitive construction does not occur. The only instance of the πρὸς τό + infinitive construction in Mark occurs in a verse that has no parallel in Luke, and is likely redactional (Mark 13:22). The sole occurrence of πρὸς τό + infinitive in Luke occurs in the Lukan-composed introduction to the Persistent Widow parable (Luke 18:1), on which, see Persistent Widow, Comment to L2-3. ↩
- The LXX translators occasionally omitted an equivalent to בָּאֵשׁ (bā’ēsh, “in the fire”), usually translated ἐν πυρί (en pūri, “in fire”), because they deemed the instrumental phrase to be self-evident (cf., e.g., Lev. 2:14; Judg. 18:27; 4 Kgdms. 25:9; Isa. 33:12; 54:16; Jer. 43[36]:32; 45[38]:23; Ezek. 23:47). If such was the practice of Greek translators, how much more inclined might a Greek redactor, such as the author of Matthew, be to omit the superfluous ἐν πυρί? ↩
- See Hatch-Redpath, 2:732-733. ↩
- See Dos Santos, 201. ↩
- Commands in MT to burn objects are phrased as תִּשְׂרְפוּן בָּאֵשׁ (tisrefūn bā’ēsh, “you will burn in the fire”) in Deut. 7:5, 25; 12:3. ↩
- See Hatch-Redpath, 2:1242-1244. ↩
- See Dos Santos, 18. ↩
- See McNeile, 203; Bultmann, 187; Beare, Earliest, 116 §100; John Dominic Crossan, “The Seed Parables of Jesus,” Journal of Biblical Literature 92.2 (1973): 244-266, esp. 261; Catchpole, “John the Baptist, Jesus and the Parable of the Tares,” 560-561; Davies-Allison, 2:426-427; Nolland, Matt., 558; Luz, 2:267. Snodgrass (211) is virtually alone in his opinion that “we hear the voice of Jesus in both the parable and its interpretation.” ↩
- Jeremias (Parables, 81-85) offered an exhaustive discussion of the Matthean traits in the interpretation of the Darnel Among the Wheat parable. ↩
- See Liebenberg, The Language of the Kingdom and Jesus, 206. ↩
- Cf. Bundy, 236 §141. ↩
- See T. W. Manson, 195; McIver, “The Parable of the Weeds Among the Wheat (Matt 13:24-30, 36-43) and the Relationship Between the Kingdom and the Church as Portrayed in the Gospel of Matthew,” 643-659. ↩
- The suggestion that Matthew’s polemics are aimed specifically against Pauline Christianity are probably correct. See T. W. Manson, The Teaching of Jesus (2d ed.; Cambridge: Cambridge University Press, 1959), 223; David C. Sim, “Matthew’s Anti-Paulinism: A Neglected Feature of Matthean Studies,” HTS Teologiese Studies/Theological Studies 58.2 (2002): 767-783, esp. 779. The apostle Paul expected Jewish believers to remain Torah observant, but he did not require Gentile believers to take on Jewish practices. See Peter J. Tomson, “Paul’s Jewish Background in View of His Law Teaching in 1Cor 7,” in Paul and the Mosaic Law (ed. James D. G. Dunn; Grand Rapids: Eerdmans, 2001), 251-270; Paula Fredriksen, “Judaizing the Nations: The Ritual Demands of Paul’s Gospel,” New Testament Studies 56 (2010): 232-252. Paul’s nuanced position regarding the Torah did not prevent his teaching from being distorted into full-blown antinomianism by his critics or, indeed, by his later adherents (cf., e.g., Ign. Magn. 10:3). ↩
- See David Sim, The Gospel of Matthew and Christian Judaism: The History and Social Setting of the Matthean Community (Edinburgh: T&T Clark, 1998), 204. ↩
- Cf. Bundy, 235 §141; Jeremias, Parables, 82 n. 52. ↩
- See Bundy, 235 §141; Jesus and a Canaanite Woman, Comment to L4. ↩
- See Davies-Allison, 2:427. The verb διασαφεῖν (diasafein, “to clarify,” “to make plain”) occurs 2xx in NT, both in unique Matthean pericopae (Matt. 13:36; 18:31). Note that there are only two instances of διασαφεῖν in LXX books corresponding to MT (Deut. 1:5; Dan. 2:6). ↩
- In Mark 7:17 (// Matt. 15:15) the disciples ask Jesus about the parable, but the verse does not contain a verb for “explain.” In Luke 8:9 we find something similar, where the disciples ask τίς αὕτη εἴη ἡ παραβολή (“What might this parable be?”). The author of Mark interpreted this question as concerning parables in general (Mark 4:10). The author of Matthew took this one step further, changing the question to “Why do you speak to them in parables?” (Matt. 13:10). See our discussion in Mysteries of the Kingdom of Heaven, under the subheading “Story Placement.” ↩
- See Jeremias, Parables, 83 n. 62; Albright-Mann, 168; Luz, 2:268 n. 13. ↩
- See Luz, 2:267. ↩
- All of the references to the Son of Man in the Gospel of Matthew are presented in the following table:
Matt. 8:20 DT = Luke 9:58
Matt. 9:6 TT = Mark 2:10; Luke 5:24
Matt. 10:23 U
Matt. 11:19 DT = Luke 7:34
Matt. 12:8 TT = Mark 2:28; Luke 6:5
Matt. 12:32 TT = Luke 12:10 (cf. Mark 3:28)
Matt. 12:40 DT = Luke 11:30
Matt. 13:37 U
Matt. 13:41 U
Matt. 16:13 TT (cf. Mark 8:27; Luke 9:18)
Matt. 16:27 TT = Mark 8:38; Luke 9:26
Matt. 16:28 TT (cf. Mark 9:1; Luke 9:27)
Matt. 17:9 Mk-Mt = Mark 9:9
Matt. 17:12 Mk-Mt = Mark 9:12
Matt. 17:22 TT = Mark 9:31; Luke 9:44
Matt. 19:28 DT (cf. Luke 22:30)
Matt. 20:18 TT = Mark 10:33; Luke 18:31
Matt. 20:28 Mk-Mt = Mark 10:45
Matt. 24:27 DT = Luke 17:24
Matt. 24:30 TT = Mark 13:26; Luke 21:27
Matt. 24:37 DT = Luke 17:26
Matt. 24:39 DT = Luke 17:30
Matt. 24:44 DT = Luke 12:40
Matt. 25:31 U
Matt. 26:2 TT (cf. Mark 14:1; Luke 22:1)
Matt. 26:24 TT = Mark 14:21; Luke 22:22
Matt. 26:45 TT = Mark 14:41 (cf. Luke 22:46)
Matt. 26:64 TT = Mark 14:62; Luke 22:69
Key: TT = pericope has parallels in all three Synoptic Gospels; DT = Lukan-Matthean pericope; Mk-Mt = Markan-Matthean pericope; U = verse unique to a particular Gospel; [–] = no corresponding word and/or verseFrom the data above we can see that Matthew includes references to the Son of Man in TT (Matt. 16:13 [cf. Mark 8:27; Luke 9:18]; Matt. 16:28 [cf. Mark 9:1; Luke 9:27]; Matt. 26:2 [cf. Mark 14:1; Luke 22:1]) and DT (Matt. 19:28 [cf. Luke 22:30]) pericopae that are not supported in the parallels in the other Synoptic Gospels and are likely to be redactional. Therefore, one must carefully weigh the authenticity of Son of Man references in pericopae unique to Matthew. While some references to the Son of Man in unique Matthean pericopae may indeed derive from Anth. (e.g., Matt. 25:31), others may have been added by the author of Matthew. ↩
- Cf. David Flusser, Die rabbinischen Gleichnisse und der Gleichniserzähler Jesus (Bern: Peter Lang, 1981), 88. ↩
- See McNeile, 202; Davies-Allison, 2:409, 428. ↩
- The Matthean community did not have the backing of a political entity, as the proto-Orthodox church did under Emperor Constantine, and therefore it lacked the power to coerce Christians who dropped out or never had been a part of the Matthean church. ↩
- See Jeremias, Parables, 83 n. 68. ↩
- See David Flusser, “Matthew’s ‘Verus Israel’” (JOC, 561-574, esp. 568 n. 16). ↩
- This is the translation preferred by Nolland (Matt., 559). ↩
- Jeremais (Parables, 83 n. 69) preferred the translation “sons of the evil one.” ↩
- See Four Soils interpretation, Comment to L23. ↩
- See Jeremias, Parables, 84 n. 71; Davies-Allison, 2:429. The phrase συντέλεια [τοῦ] αἰῶνος occurs in Matt. 13:39, 40, 49; 24:3; 28:20. The only other instance of this phrase in NT is found in Heb. 9:26, where, however, συντέλεια τῶν αἰώνων is already in the past. ↩
- See Jeremias, Parables, 82. ↩
- See Jeremias, Parables, 82. ↩
- See Montefiore, TSG, 1:212; T. W. Manson, 195; Jeremias, Parables, 84 n. 78. ↩
- In addition to Matt. 13:41, ἀνομία occurs in Matt. 7:23; 23:28; 24:12. ↩
- See Jeremias, Parables, 84 n. 81. ↩
- See Jeremias, Parables, 84 n. 85. ↩
- See Meier, “The Parable of the Wheat and the Weeds (Matthew 13:24-30): Is Thomas’s Version (Logion 57) Independent?” 724-725. ↩
- See Malcolm Lowe and David Flusser, “Evidence Corroborating a Modified Proto-Matthean Synoptic Theory,” New Testament Studies 29.1 (1983): 25-37, esp. 36-37. ↩
- See Jeremias, Parables, 84 n. 88. ↩
- See The Kingdom of Heaven Is Increasing, Comment to L16. ↩
-
Darnel Among the Wheat Matthew’s Version Anthology’s Wording (Reconstructed) ἄλλην παραβολὴν παρέθηκεν αὐτοῖς λέγων ὡμοιώθη ἡ βασιλεία τῶν οὐρανῶν ἀνθρώπῳ σπείραντι καλὸν σπέρμα ἐν τῷ ἀγρῷ ἑαυτοῦ ἐν δὲ τῷ καθεύδειν τοὺς ἀνθρώπους ἦλθεν αὐτοῦ ὁ ἐχθρὸς καὶ ἐπέσπειρεν ζειζάνια ἀνὰ μέσον τοῦ σίτου καὶ ἀπῆλθεν ὅτε δὲ ἐβλάστησεν ὁ χόρτος καὶ καρπὸν ἐποίησεν τότε ἐφάνη καὶ τὰ ζειζάνια προσελθόντες δὲ οἱ δοῦλοι τοῦ οἰκοδεσπότου εἶπον αὐτῷ κύριε οὐχὶ καλὸν σπέρμα ἔσπειρας ἐν τῷ σῷ ἀγρῷ πόθεν οὖν ἔχει ζειζάνια ὁ δὲ ἔφη αὐτοῖς ἐχθρὸς ἄνθρωπος τοῦτο ἐποίησεν οἱ δὲ αὐτῷ λέγουσιν θέλεις οὖν ἀπελθόντες συλλέξωμεν αὐτά ὁ δέ φησιν οὔ μήποτε συλλέγοντες τὰ ζειζάνια ἐκριζώσητε ἅμα αὐτοῖς τὸν σῖτον ἄφετε συναυξάνεσθαι ἀμφότερα ἕως τοῦ θερισμοῦ καὶ ἐν καιρῷ τοῦ θερισμοῦ ἐρῶ τοῖς θερισταῖς συλλέξατε πρῶτον τὰ ζειζάνια καὶ δήσατε αὐτὰ εἰς δέσμας πρὸς τὸ κατακαῦσαι αὐτά τὸν δὲ σῖτον συνάγετε εἰς τὴν ἀποθήκην μου εἶπεν δὲ πρὸς αὐτοὺς παραβολὴν λέγων τίνι ὁ λόγος ἐστὶν ὅμοιος ὅμοιός ἐστιν ἀνθρώπῳ σπείραντι σπέρμα καλὸν ἐν τῷ ἀγρῷ αὐτοῦ ἐν δὲ τῷ καθεύδειν αὐτὸν ἦλθεν ὁ ἐχθρὸς αὐτοῦ καὶ ἔσπειρεν ζιζάνια ἀνὰ μέσον τοῦ σίτου καὶ ἀπῆλθεν ὅτε δὲ ἐβλάστησεν ὁ χόρτος καὶ ἐβλάστησαν τὰ ζιζάνια προσελθόντες δὲ οἱ δοῦλοι αὐτοῦ εἶπον αὐτῷ κύριε θέλεις ἀπελθόντες συλλέξωμεν αὐτά εἶπεν δὲ οὔ μήποτε συλλέγοντες τὰ ζιζάνια ἐκριζώσητε ἅμα αὐτοῖς τὸν σῖτον ἄφετε συναυξάνεσθαι ἀμφότερα ἕως τοῦ θερισμοῦ καὶ ἐν καιρῷ τοῦ θερισμοῦ συλλέξατε πρῶτον τὰ ζιζάνια καὶ δήσατε αὐτὰ εἰς δέσμας καὶ κατακαύσετε αὐτὰ ἐν πυρί τὸν δὲ σῖτον συναγάγετε εἰς τὴν ἀποθήκην μου Total Words: 136 Total Words: 105 Total Words Identical to Anth.: 84 Total Words Taken Over in Matt: 84 Percentage Identical to Anth.: 61.76% Percentage of Anth. Represented in Matt.: 80.00% ↩
- The extent of Matthean redaction may be the reason Martin (Syntax 1, 115 no. 25) found Darnel Among the Wheat to be “original” Greek composition. ↩
- See Beare, Earliest, 118 §100; Kingsbury, The Parables of Jesus in Matthew 13, 74; Vermes, 141. ↩







