Updated: 18 January 2023
At some point during his public career, Jesus selected twelve of his most trusted full-time disciples and sent them out as apostles (emissaries) to Israel. These twelve apostles were to heal and teach in Jesus’ name, and proclaim the good news of the redemption of Israel by means of God’s Kingdom breaking into the human sphere.
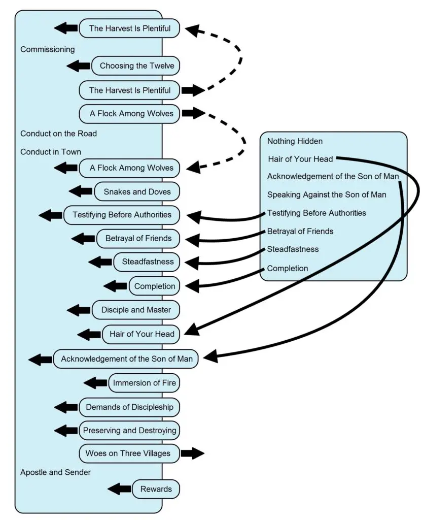
During the stages of transmission from the conjectured Hebrew Life of Yeshua to the Synoptic Gospels the full account of the instructions Jesus gave to his apostles was subjected to various changes. It appears that the Anthologizer kept the material pertaining to the Mission of the Twelve from the Commissioning to the conclusion of Jesus instructions intact. To the end of this block of material the Anthologizer attached the Woes on Three Villages, which was similar in form and content to the instructions regarding how the apostles were to deal with a village that failed to show them hospitality. The First Reconstructor, a Greek epitomizer and stylistic polisher, gave a bare-bones version of Jesus’ instructions to the Twelve. He retained the Commissioning scene, but removed the more picturesque sections such as “The Harvest Is Plentiful” and “A Flock Among Wolves” as well as Apostle and Sender. The First Reconstructor also removed Woes on Three Villages, realizing that these woes were not an integral part of Jesus’ instructions to the Twelve. Finally, the First Reconstructor supplied a concluding statment describing the apostles’ departure.
Confronted with two versions of the Mission of the Twelve, a long version in the Anthology (Anth.) and a short version in the First Reconstruction (FR), the author of Luke decided to incorporate both versions in his Gospel. The author of Luke included the shorter FR version first (Luke 9:1-6), ascribing it to the Twelve; the longer Anth. version he included second (Luke 10:1-16),[1] ascribing it to the “Seventy-two others,” so as to appear to avoid repetition. The author of Luke made no changes to FR’s arrangement of the Mission of the Twelve, and the only change he made to Anth.’s arrangement was to tuck the Woes on Three Villages inside the instructions, partially merging the woes with the instructions about dealing with inhospitable towns.
The author of Mark included only one version of Mission of the Twelve, which he copied from Luke 9, making no changes to the FR arrangement of the pericopae.
The author of Matthew knew of two versions of the Mission of the Twelve, the one he saw in Mark and the one he saw in Anth. Unlike the author of Luke, who reported the two versions separately, the author of Matthew merged the two versions and incorporated additional pericopae from other sections of Mark and Anth. in order to create the second of the five major discourses that characterize his Gospel. Figure 4 (below) shows how the author of Matthew absorbed another block of Anth. material concerning the future trials of Jesus’ followers into his expanded Sending the Twelve discourse.

Click on the following titles to view the Reconstruction and Commentary for each pericope in the “Mission of the Twelve” complex.
Sending the Twelve: Commissioning
Sending the Twelve: “The Harvest is Plentiful” and “A Flock Among Wolves”
Sending the Twelve: Conduct on the Road
Sending the Twelve: Conduct in Town
Sending the Twelve: Apostle and Sender
To demonstrate how the pieces of the “Mission of the Twelve” complex fit together, we have assembled our paraphrases of the Hebrew reconstructions of the individual segments below. We have also assembled the Greek and Hebrew reconstructions of the entire complex and presented them following the English paraphrase.
In those days Yeshua called his disciples together and chose twelve of them to be his emissaries to Israel. Their names were Shimon Petros and Andrai (his brother), Yaakov, Yohanan, Pelipos, Talmai’s son, Matai, Tomah, Yaakov Halfi’s son, zealous Shimon, Yehudah Yaakov’s son, and Yehudah from Keriyot, who was a traitor.
Yeshua summoned his twelve emissaries to Israel and he commissioned them to drive out every demon and to heal every disease and sickness those demons had caused. Then he sent them on ahead in pairs to every city he intended to visit.
Yeshua told his twelve emissaries: “There’s a huge harvest, but a shortage of harvesters. So send word to the owner of the field to hire more workers to help them finish the job.
“Go! But beware, I’m sending you out like a defenseless flock into a pack of ravenous wolves.
“Don’t go to the Gentiles or the Samaritans. Instead, go to the lost sheep who belong to the people of Israel. Don’t take along gear for your mission, not even a walking stick, or a pack, or food, or money, or shoes, or extra clothes. And don’t greet anyone on the road.
“When you enter a house, first say, ‘May this family have peace!’ If a person who is committed to peace is there, the peace you offer will remain with him. But if no such person resides there, the peace you offered will not remain. Stay in that house, eating and drinking what they have to share, for the worker deserves his pay. Don’t hop around from family to family.
“If you enter a town where they receive you, heal the sick who are there and say, ‘God’s redeeming reign is here!’ But if you enter a town where they won’t receive you, leave the town and shake the dust off your feet as a sign that makes them face up to their inhospitable treatment toward strangers. Yes! It will go easier for the land of Sedom and Amorah on the day of reckoning than for a town that fails to show you hospitality.
“If anyone receives you, it is as if he has received me, and if anyone receives me, it is as if he has received the one who sent me. But if anyone rejects you, it is as if he has rejected me, and if anyone rejects me, it is as if he has rejected the one who sent me.”
Greek Reconstruction
καὶ ἐγένετο ἐν ταῖς ἡμέραις ἐκείναις καὶ προσεφώνησεν τοὺς μαθητὰς αὐτοῦ καὶ ἐξελέξατο ἀπ᾽ αὐτῶν δώδεκα οὓς ἐποίησεν ἀποστόλους Σίμων Πέτρος καὶ Ἀνδρέας ὁ ἀδελφὸς αὐτοῦ καὶ Ἰάκωβος καὶ Ἰωάνης καὶ Φίλιππος καὶ Βαρθολομαῖος καὶ Μαθθαῖος καὶ Θωμᾶς καὶ Ἰάκωβος Ἁλφαίου καὶ Σίμων ὁ ζηλωτὴς καὶ Ἰούδας Ἰακώβου καὶ Ἰούδας Ἰσκαριώθ ὃς ἐγένετο προδότης
καὶ προσκαλεσάμενος τοὺς δώδεκα ἀποστόλους αὐτοῦ ἔδωκεν αὐτοῖς ἐξουσίαν ἐπὶ πάντα τὰ δαιμόνια ὥστε ἐκβάλλειν αὐτὰ καὶ θεραπεύειν πᾶσαν νόσον καὶ πᾶσαν μαλακίαν καὶ ἀπέστειλεν αὐτοὺς δύο δύο πρὸ προσώπου αὐτοῦ εἰς πᾶσαν πόλιν καὶ πόλιν οὗ ἤμελλεν αὐτὸς ἔρχεσθαι
καὶ εἶπεν πρὸς αὐτούς ὁ μὲν θερισμὸς πολύς οἱ δὲ ἐργάται ὀλίγοι δεήθητε οὖν τοῦ κυρίου τοῦ θερισμοῦ ὅπως ἐκβάλῃ ἐργάτας εἰς τὸν θερισμὸν αὐτοῦ ὑπάγετε ἰδοὺ ἐγὼ ἀποστέλλω ὑμᾶς ὡς πρόβατα εἰς μέσον λύκων
εἰς ὁδὸν ἐθνῶν μὴ ἀπέλθητε καὶ εἰς πόλιν Σαμαρειτῶν μὴ εἰσέλθητε πορεύεσθε δὲ μᾶλλον πρὸς τὰ πρόβατα τὰ ἀπολωλότα οἴκου Ἰσραήλ μὴ βαστάζετε μηδὲν εἰς τὴν ὁδόν μήτε ῥάβδον μήτε πήραν μήτε ἄρτον μήτε ἀργύριον μήτε ὑποδήματα μήτε δύο χιτῶνας καὶ μηδένα κατὰ τὴν ὁδὸν ἀσπάσησθε
εἰς ἣν δ᾿ ἂν οἰκίαν εἰσέλθητε πρῶτον λέγετε εἰρήνη τῷ οἴκῳ τούτῳ καὶ ἐὰν ἐκεῖ ᾖ υἱὸς εἰρήνης ἐπαναπαήσεται ἐπ᾿ αὐτὸν ἡ εἰρήνη ὑμῶν εἰ δὲ μή γε ἐφ᾿ ὑμᾶς ἀνακάμψει ἐν αὐτῇ δὲ τῇ οἰκίᾳ μένετε ἔσθοντες καὶ πείνοντες τὰ παρ᾿ αὐτῶν ἄξιος γὰρ ὁ ἐργάτης τοῦ μισθοῦ αὐτοῦ μὴ ἐξέρχεσθε ἐξ οἰκίας εἰς οἰκίαν καὶ εἰς ἣν ἂν πόλιν εἰσέρχησθε καὶ δέχωνται ὑμᾶς θεραπεύετε τοὺς ἐν αὐτῇ ἀσθενεῖς καὶ λέγετε αὐτοῖς ἤγγικεν ἐφ᾿ ὑμᾶς ἡ βασιλεία τῶν οὐρανῶν εἰς ἣν δ᾿ ἂν πόλιν εἰσέλθητε καὶ μὴ δέχωνται ὑμᾶς ἐξερχόμενοι ἀπὸ τῆς πόλεως ἐκείνης καὶ τὸν κονιορτὸν ἀπὸ τῶν ποδῶν ὑμῶν ἀποτινάσσετε εἰς μαρτύριον ἐπ᾿ αὐτούς ἀμὴν λέγω ὑμῖν ὅτι ἀνεκτότερον ἔσται γῇ Σοδόμων καὶ Γομόρρων ἐν τῇ ἡμέρᾳ ἐκείνῃ ἢ τῇ πόλει ἐκείνῃ
ὁ δεχόμενος ὑμᾶς ἐμὲ δέχεται καὶ ὁ ἐμὲ δεχόμενος δέχεται τὸν ἀποστείλαντά με καὶ ὁ ἀθετῶν ὑμᾶς ἐμὲ ἀθετεῖ καὶ ὁ ἐμὲ ἀθετῶν ἀθετεῖ τὸν ἀποστείλαντά με
Hebrew Reconstruction
וַיְהִי בַּיָּמִים הָהֵם וַיִּקְרָא לְתַלְמִידָיו וַיִּבְחַר מֵהֶם שְׁנֵים עָשָׂר אֲשֶׁר עָשָׂה שְׁלִיחִים שִׁמְעוֹן פֶּטְרוֹס וְאַנְדְּרַיי אָחִיו וְיַעֲקֹב וְיוֹחָנָן וּפְלִיפּוֹס וּבַר תַּלְמַי וּמַתַּי וְתוֹמָה וְיַעֲקֹב בֶּן חַלְפִי וְשִׁמְעוֹן הַקַּנַּאי וִיהוּדָה בֶן יַעֲקֹב וִיהוּדָה אִישׁ קְרִיּוֹת שֶׁהָיָה מָסוֹר
וַיִּקְרָא לִשְׁנֵים עָשָׂר שְׁלִיחָיו וַיִּתֶּן לָהֶם רָשׁוּת עַל כֹּל הַשֵּׁדִים לְהוֹצִיאָם וּלְרַפֵּא כֹּל מַדְוֶה וְכֹל חֳלִי וַיִּשְׁלַח אוֹתָם שְׁנַיִם שְׁנַיִם לְפָנָיו אֶל כֹּל עִיר וָעִיר אֲשֶׁר הוּא הִקְרִיב לָבוֹא שָׁמָּה
וַיֹּאמֶר לָהֶם הַקָּצִיר מְרֻבֶּה וְהַפֹּעֲלִים מְמֻעָטִים בַּקְּשׁוּ מִבַּעַל הַקָּצִיר שֶׁיּוֹצִיא פֹּעֲלִים לִקְצִירוֹ לְכוּ הֲרֵינִי שׁוֹלֵחַ אֶתְכֶם כַּצֹּאן לְתוֹךְ זְאֵבִים
אֶל דֶּרֶךְ הַגּוֹיִם אַל תֵּלְכוּ וּלְעִיר הַשֹּׁמְרֹנִים אַל תִּכָּנְסוּ אֲבָל לְכוּ לַצּאֹן הָאֹבְדוֹת שֶׁלְבֵית יִשְׂרָאֵל אַל תִּשְׂאוּ כְּלוּם לַדֶּרֶךְ לֹא מַקֵּל וְלֹא תַּרְמִיל וְלֹא לֶחֶם וְלֹא כֶּסֶף וְלֹא מִנְעָלִים וְלֹא שְׁנֵי חֲלוּקוֹת וְאִישׁ בַּדֶּרֶךְ אַל תִּשְׁאֲלוּ בִּשְׁלוֹמוֹ
וּלְאֵי זֶה בַּיִת שֶׁתִכָּנְסוּ אִמְרוּ תְּחִילָה שָׁלוֹם לַבַּיִת הַזֶּה וְאִם יֵשׁ שָׁם בֶּן שָׁלוֹם יָנוּחַ עָלָיו שְׁלוֹמְכֶם וְאִם לָאו עֲלֵיכֶם יָשׁוּב וּבְאוֹתוֹ הַבַּיִת שְׁבוּ אוֹכְלִים וְשׁוֹתִים לָהֶם כִּי כְּדַי הַפּוֹעֵל לִשְׂכָרוֹ אַל תֵּצְאוּ מִבַּיִת לְבַיִת וּלְאֵי זוֹ עִיר שֶׁתִכָּנְסוּ וִיקַבְּלוּ אֶתְכֶם רַפְּאוּ אֶת הַחוֹלִים בָּהּ וְאִמְרוּ לָהֶם הִגִּיעָה עֲלֵיכֶם מַלְכוּת שָׁמַיִם וּלְאֵי זוֹ עִיר שֶׁתִכָּנְסוּ וְלֹא יְקַבְּלוּ אֶתְכֶם צְאוּ מֵאֹתָהּ הָעִיר וְאֶת הָאָבָק מֵעַל רַגְלֵיכֶם נַעֲרוּ לְעֵדָה בָּהֶם אָמֵן אֲנִי אוֹמֵר לָכֶם נוֹחַ יִהְיֶה לְאֶרֶץ סְדוֹם וַעֲמֹרָה בַּיּוֹם הַהוּא מֵאֹתָהּ הָעִיר
הַמְּקַבֵּל אֶתְכֶם אוֹתִי מְקַבֵּל וְהַמְּקַבֵּל אוֹתִי מְקַבֵּל אֶת הַשּׁוֹלֵחַ אוֹתִי וְהַמּוֹאֵס אֶתְכֶם אוֹתִי מוֹאֵס וְהַמּוֹאֵס אוֹתִי מוֹאֵס אֶת הַשּׁוֹלֵחַ אוֹתִי

Click here to return to The Life of Yeshua: A Suggested Reconstruction main page.
_______________________________________________________
Notes
- Note that Martin (Syntax 1, 43 no. 35) regarded the Luke 10 version of Sending the Twelve as more like “translation” Greek than the version in Luke 9. ↩







