How to cite this article:
Joshua N. Tilton and David N. Bivin, “LOY Excursus: Sources of the ‘Strings of Pearls’ in Luke’s Gospel,” The Life of Yeshua: A Suggested Reconstruction (Jerusalem Perspective, 2021) [https://www.jerusalemperspective.com/23366/].
(Luke 8:16-18; 9:23-27; 16:16-18; 17:1-6)
Updated: 8 January 2026
One of the characteristics of the Gospel of Luke is the presence of several small collections of sayings scattered about its middle section (Luke 8:16-18; 9:23-27; 16:16-18; 17:1-6).[1] These collections of three or more sayings are often unrelated to a clear teaching context. While the sayings in each grouping might share a thematic link, the individual sayings are not likely to have been uttered on the same occasion. They are really isolated sayings that have been secondarily hung together like a string of pearls.
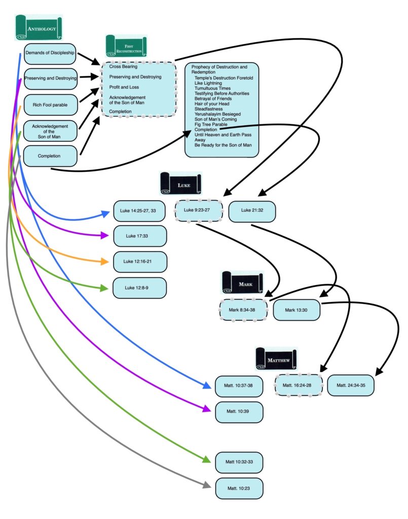
Robert Lindsey concluded that these “strings of pearls” should be attributed to the redactional activity of the First Reconstructor.[2] Lindsey’s evidence for tracing these “strings of pearls” to the First Reconstruction (FR) can be placed under the following headings: 1) Lukan Doublets; 2) Matthean parallels; 3) wider FR contexts.[3]


Lukan Doublets
Lindsey noted that the sayings contained in two sets of the “strings of pearls” have doublets elsewhere in Luke’s Gospel. These doublets are usually embedded in a broader teaching context and are usually characterized by stylistically poorer Greek. According to Lindsey, the main reason doublets occur in Luke is the author of Luke’s use of two parallel and related sources: FR and the Anthology (Anth.).[3] Lindsey described FR as a stylistically improved Greek paraphrase of select Anth. pericopae, which the First Reconstructor attempted to arrange into something like a continuous narrative.[4] Since the sayings contained in the “strings of pearls” are of better quality Greek than their doublets elsewhere in Luke, it makes sense to attribute the versions collected in the “strings of pearls” to FR.
| FR “String of Pearls” | Anth. Doublet |
| Luke 8:16-18 (Parables) | |
| Luke 8:16 | Hiding a Lamp (Luke 11:33) |
| οὐδεὶς δὲ λύχνον ἅψας καλύπτει αὐτὸν σκεύει ἢ ὑποκάτω κλίνης τίθησιν ἀλλ̓ ἐπὶ λυχνίας τίθησιν ἵνα οἱ εἰσπορευόμενοι βλέπωσιν τὸ φῶς | οὐδεὶς λύχνον ἅψας εἰς κρύπτην τίθησιν [οὐδὲ ὑπὸ τὸν μόδιον] ἀλλ̓ ἐπὶ τὴν λυχνίαν ἵνα οἱ εἰσπορευόμενοι τὸ φῶς βλέπωσιν |
| But no one lighting a lamp covers it with a covering or sets it under a bed, but sets it upon a lampstand, so that the ones entering might see the light. | No one [οὐδεὶς] lighting a lamp sets it in hiding [κρύπτην] or under a grain basket, but upon a lampstand, so that the ones entering might see the light. |
| Luke 8:17 | Nothing Hidden (Luke 12:2) |
| οὐ γάρ ἐστιν κρυπτὸν ὃ οὐ φανερὸν γενήσεται οὐδὲ ἀπόκρυφον ὃ οὐ μὴ γνωσθῇ καὶ εἰς φανερὸν ἔλθῃ | οὐδὲν δὲ συγκεκαλυμμένον ἐστὶν ὃ οὐκ ἀποκαλυφθήσεται καὶ κρυπτὸν ὃ οὐ γνωσθήσεται |
| For nothing is hidden which will not be manifest, or hidden away which will not be made known and brought into the open. | But nothing [οὐδὲν] is covered which will not be revealed, and hidden [κρυπτὸν] which will not be made known. |
| Luke 8:18 | Entrusted Funds parable (Luke 19:26) |
| βλέπετε οὖν πῶς ἀκούετε ὃς ἂν γὰρ ἔχῃ δοθήσεται αὐτῷ καὶ ὃς ἂν μὴ ἔχῃ καὶ ὃ δοκεῖ ἔχειν ἀρθήσεται ἀπ̓ αὐτοῦ | λέγω ὑμῖν ὅτι παντὶ τῷ ἔχοντι δοθήσεται ἀπὸ δὲ τοῦ μὴ ἔχοντος καὶ ὃ ἔχει ἀρθήσεται |
| See, therefore, how you hear. For whoever might have, to him it will be given. And whoever might not have, even that which he thinks he has will be taken from him. | I say to you that to each one having it will be given, but from the one not having, even what he has will be taken. |
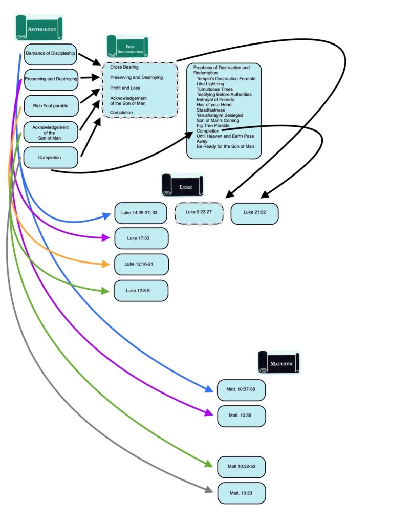
| Luke 9:23-27 (Paradoxes and Reciprocity) | |
| Luke 9:23 | Demands of Discipleship (Luke 14:27) |
| ἔλεγεν δὲ πρὸς πάντας εἴ τις θέλει ὀπίσω μου ἔρχεσθαι ἀρνησάσθω ἑαυτὸν καὶ ἀράτω τὸν σταυρὸν αὐτοῦ καθ̓ ἡμέραν καὶ ἀκολουθείτω μοι | ὅστις οὐ βαστάζει τὸν σταυρὸν ἑαυτοῦ καὶ ἔρχεται ὀπίσω μου οὐ δύναται εἶναί μου μαθητής |
| But he was saying to everyone, “If someone wishes to come after me, he must deny himself and he must take his cross daily and he must follow me. | Whoever does not carry his own cross and come after me is not able to be my disciple. |
| Luke 9:24 | Preserving and Destroying (Luke 17:33) |
| ὃς γὰρ ἂν θέλῃ τὴν ψυχὴν αὐτοῦ σῶσαι ἀπολέσει αὐτήν ὃς δ̓ ἂν ἀπολέσῃ τὴν ψυχὴν αὐτοῦ ἕνεκεν ἐμοῦ οὗτος σώσει αὐτήν | ὃς ἐὰν ζητήσῃ τὴν ψυχὴν αὐτοῦ περιποιήσασθαι ἀπολέσει αὐτήν ὃς δ̓ ἂν ἀπολέσῃ ζῳογονήσει αὐτήν |
| “For whoever might want to save his soul will destroy it, but whoever might destroy his soul for my sake, this one will save it. | Whoever might seek to preserve his soul [ψυχὴν] will destroy it, but whoever might destroy it will keep it alive. |
| Luke 9:25 | Rich Fool parable (Luke 12:20) |
| τί γὰρ ὠφελεῖται ἄνθρωπος κερδήσας τὸν κόσμον ὅλον ἑαυτὸν δὲ ἀπολέσας ἢ ζημιωθείς | εἶπεν δὲ αὐτῷ ὁ θεός ἄφρων ταύτῃ τῇ νυκτὶ τὴν ψυχήν σου ἀπαιτοῦσιν ἀπὸ σοῦ ἃ δὲ ἡτοίμασα τίνι ἔσται |
| “For what does it profit a person by gaining the whole world but destroying or losing himself? | But God said to him, “Foolish one, this night they demand your soul [ψυχήν] from you, but what you have prepared, to whom will it be?” |
| Luke 9:26 | Acknowledgement of the Son of Man (Luke 12:8-9) |
| ὃς γὰρ ἂν ἐπαισχυνθῇ με καὶ τοὺς ἐμοὺς λόγους τοῦτον ὁ υἱὸς τοῦ ἀνθρώπου ἐπαισχυνθήσεται ὅταν ἔλθῃ ἐν τῇ δόξῃ αὐτοῦ καὶ τοῦ πατρὸς καὶ τῶν ἁγίων ἀγγέλων | λέγω δὲ ὑμῖν πᾶς ὃς ἂν ὁμολογήσῃ ἐν ἐμοὶ ἔμπροσθεν τῶν ἀνθρώπων καὶ ὁ υἱὸς τοῦ ἀνθρώπου ὁμολογήσει ἐν αὐτῷ ἔμπροσθεν τῶν ἀγγέλων τοῦ θεοῦ ὁ δὲ ἀρνησάμενός με ἐνώπιον τῶν ἀνθρώπων ἀπαρνηθήσεται ἐνώπιον τῶν ἀγγέλων τοῦ θεοῦ |
| “For whoever might be ashamed of me and my words, of this one the Son of Man will be ashamed when he might come in his glory and his father’s and the holy angels’. | I say to you, everyone who acknowledges me before the people, also the Son of Man will acknowledge him before the angels of God, but the one denying me before the people will be denied before the angels of God. |
| Luke 9:27 | Fig Tree parable / Completion (Luke 21:31-32) (FR) |
| λέγω δὲ ὑμῖν ἀληθῶς εἰσίν τινες τῶν αὐτοῦ ἑστηκότων οἳ οὐ μὴ γεύσωνται θανάτου ἕως ἂν ἴδωσιν τὴν βασιλείαν τοῦ θεοῦ | οὕτως καὶ ὑμεῖς ὅταν ἴδητε ταῦτα γινόμενα γινώσκετε ὅτι ἐγγύς ἐστιν ἡ βασιλεία τοῦ θεοῦ ἀμὴν λέγω ὑμῖν ὅτι οὐ μὴ παρέλθῃ ἡ γενεὰ αὕτη ἕως ἂν πάντα γένηται |
| “I say to you truly, there are some standing here who might not taste death until they see the Kingdom of God.” | Thus also you, when you might see these things happening, know that the Kingdom of God is near. Amen! I say to you that this generation might not pass away until everything might come to be. |
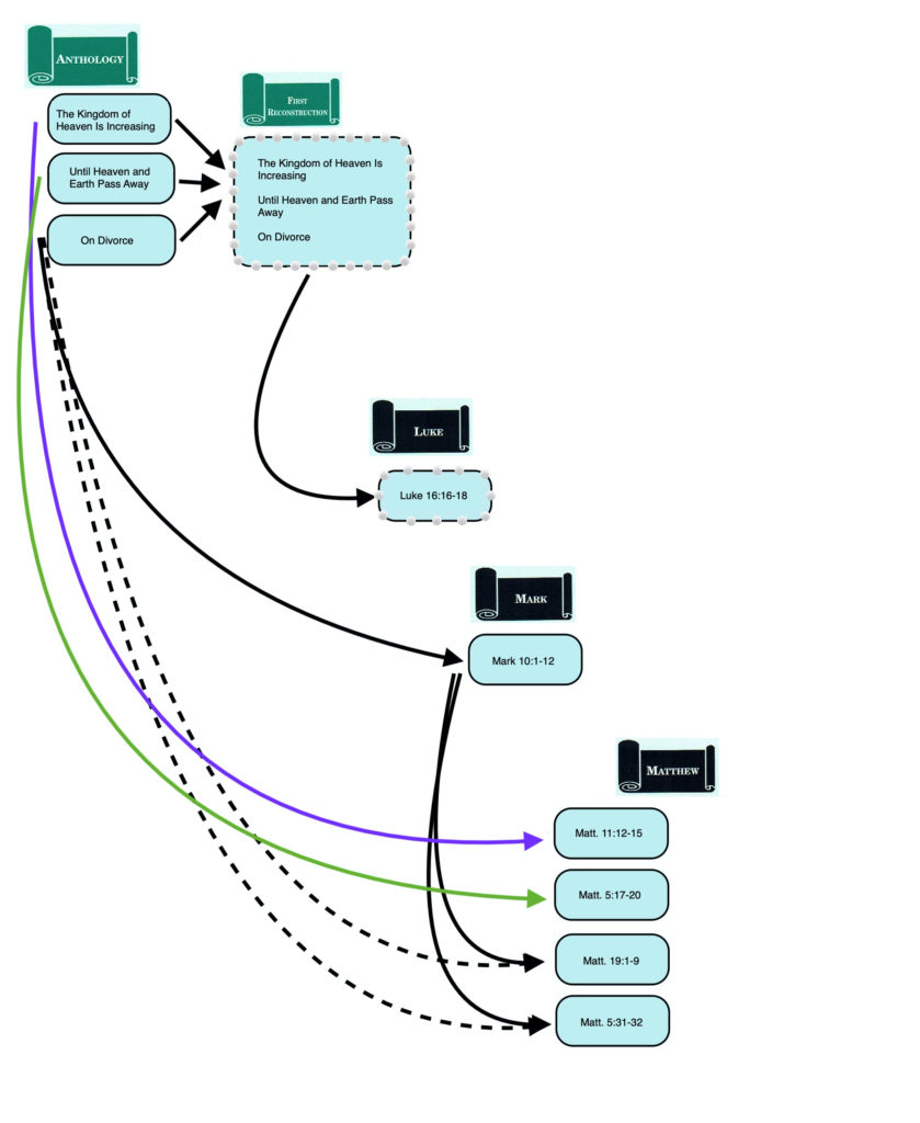
| Luke 16:16-18 (Torah and the Kingdom of Heaven) | |
| [none] | |
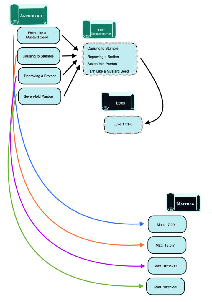
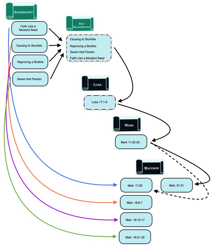
| Luke 17:1-6 (Sin, Forgiveness and Faith) | |
| [none] | |
Not only are the Lukan doublets outside the “strings of pearls” generally more Hebraic, most belong to larger teaching contexts. Thus, it appears the First Reconstructor extracted certain sayings of Jesus from Anth. and hung them together in his “strings of pearls.”
We also find that the Anth. versions of the sayings reveal linguistic links that contributed to the First Reconstructor’s association of the sayings he included together in the “strings of pearls.” Thus, in the first “string of pearls” (Luke 8:16-18) the Anth. versions of the first two sayings are linked by the words “no one”/“nothing” (οὐδείς) and “hiding”/“hidden” (κρύπτη/κρυπτός) (Luke 11:33; 12:2), even though these words do not occur in both Luke 8:16 and Luke 8:17. It is as though the First Reconstructor linked these two sayings in his mind because of their common vocabulary, but failed to preserve that common link when he put the two sayings into his own words.
The same phenomenon occurs in the second “string of pearls” (Luke 9:23-27). The Anth. parallels to Luke 9:24 (Luke 17:33) and Luke 9:25 (Luke 12:20) share the key term ψυχή (psūchē, “soul,” “life”). It should also be noted that although the Anth. parallel to Luke 9:23 (Luke 14:27) does not contain the word ψυχή, this verse does occur in a pericope (Demands of Discipleship; Luke 14:25-27, 33) where the noun ψυχή features prominently (“If someone comes to me and does not hate…even his own soul, he cannot be my disciple”; Luke 14:26). Thus, the doublets of the sayings outside the “strings of pearls” show themselves to be more original by preserving the reason the sayings were first strung together. The more original versions are to be traced back to Anth., while the redacted versions are to be assigned to FR.
The doublets in Luke 9:27 and Luke 21:(31-)32 are an odd case, for both versions apparently stem from FR. For reasons we have discussed elsewhere, we have concurred with Lindsey’s opinion that the version of Jesus’ prophecy of Destruction and Redemption preserved in Luke 21 stems from FR.[5] Nevertheless, the FR version of Jesus’ prophecy was built around an original core preserved in Anth. Both Luke 9:27 and Luke 21:(31-)32 appear to be FR versions of a saying we have entitled Completion, whose Anth. version is best preserved in Matt. 10:23.[6]
Matthean Parallels to the “Strings of Pearls”
Matthean Parallels to the Lukan Doublets
According to Lindsey’s hypothesis, the two sources behind Matthew’s Gospel are Mark and Anth.[7] Sometimes Matthew has a non-Markan parallel to a saying found in a “string of pearls” that also has a Lukan doublet. These Matthean parallels are more closely aligned with the Lukan versions of the sayings found outside the “strings of pearls” than the versions found within them, thereby confirming that the non-“string of pearls” versions came from Anth. Indirectly this confirmation from Matthew lends support to Lindsey’s conclusion that the Lukan versions of the sayings found within the “strings of pearls” came from FR.
| FR “String of Pearls” | Anth. Doublet | Non-Markan Matthean Parallel |
| Luke 8:16-18 (Parables) | ||
| Luke 8:16 | Hiding a Lamp (Luke 11:33) | Hiding a Lamp (Matt. 5:15) |
| οὐδεὶς δὲ λύχνον ἅψας καλύπτει αὐτὸν σκεύει ἢ ὑποκάτω κλίνης τίθησιν ἀλλ̓ ἐπὶ λυχνίας τίθησιν ἵνα οἱ εἰσπορευόμενοι βλέπωσιν τὸ φῶς | οὐδεὶς λύχνον ἅψας εἰς κρύπτην τίθησιν [οὐδὲ ὑπὸ τὸν μόδιον] ἀλλ̓ ἐπὶ τὴν λυχνίαν ἵνα οἱ εἰσπορευόμενοι τὸ φῶς βλέπωσιν | οὐδὲ καίουσιν λύχνον καὶ τιθέασιν αὐτὸν ὑπὸ τὸν μόδιον ἀλλ̓ ἐπὶ τὴν λυχνίαν καὶ λάμπει πᾶσιν τοῖς ἐν τῇ οἰκίᾳ |
| But no one lighting a lamp covers it with a covering or sets it under a bed, but sets it upon a lampstand, so that the ones entering might see the light. | No one lighting a lamp sets it in hiding or under a grain basket [ὑπὸ τὸν μόδιον], but upon a lampstand, so that the ones entering might see the light. | And they do not light a lamp and set it under a grain basket [ὑπὸ τὸν μόδιον], but upon a lampstand, and it shines to all those in the house. |
| Luke 8:17 | Nothing Hidden (Luke 12:2) | Nothing Hidden (Matt. 10:26) |
| οὐ γάρ ἐστιν κρυπτὸν ὃ οὐ φανερὸν γενήσεται οὐδὲ ἀπόκρυφον ὃ οὐ μὴ γνωσθῇ καὶ εἰς φανερὸν ἔλθῃ | οὐδὲν δὲ συγκεκαλυμμένον ἐστὶν ὃ οὐκ ἀποκαλυφθήσεται καὶ κρυπτὸν ὃ οὐ γνωσθήσεται | μὴ οὖν φοβηθῆτε αὐτούς οὐδὲν γάρ ἐστιν κεκαλυμμένον ὃ οὐκ ἀποκαλυφθήσεται καὶ κρυπτὸν ὃ οὐ γνωσθήσεται |
| For nothing is hidden which will not be manifest, or hidden away which will not be made known and brought into the open. | But nothing is covered which will not be uncovered [ἀποκαλυφθήσεται], and hidden [κρυπτὸν] which will not be made known [γνωσθήσεται]. | Therefore do not be afraid of them, for nothing is covered which will not be uncovered [ἀποκαλυφθήσεται], and hidden [κρυπτὸν] which will not be made known [γνωσθήσεται]. |
| Luke 8:18 | Entrusted Funds parable (Luke 19:26) | Entrusted Fundss Parable (Matt. 25:29) |
| βλέπετε οὖν πῶς ἀκούετε ὃς ἂν γὰρ ἔχῃ δοθήσεται αὐτῷ καὶ ὃς ἂν μὴ ἔχῃ καὶ ὃ δοκεῖ ἔχειν ἀρθήσεται ἀπ̓ αὐτοῦ | λέγω ὑμῖν ὅτι παντὶ τῷ ἔχοντι δοθήσεται ἀπὸ δὲ τοῦ μὴ ἔχοντος καὶ ὃ ἔχει ἀρθήσεται | τῷ γὰρ ἔχοντι παντὶ δοθήσεται καὶ περισσευθήσεται τοῦ δὲ μὴ ἔχοντος καὶ ὃ ἔχει ἀρθήσεται ἀπ̓ αὐτοῦ |
| See, therefore, how you hear. For whoever might have, to him it will be given. And whoever might not have, even that which he thinks he has will be taken from him. | I say to you that to each one having [τῷ ἔχοντι] it will be given, but from the one not having [δὲ τοῦ μὴ ἔχοντος], even what he has will be taken. | For to the one having [τῷ…ἔχοντι] it will be given, and he will have excess, but the one not having [τοῦ δὲ μὴ ἔχοντος], even what he has will be taken from him. |
| Luke 9:23-27 (Paradoxes and Reciprocity) | ||
| Luke 9:23 | Demands of Discipleship (Luke 14:27) | Demands of Discipleship (Matt. 10:38) |
| ἔλεγεν δὲ πρὸς πάντας εἴ τις θέλει ὀπίσω μου ἔρχεσθαι ἀρνησάσθω ἑαυτὸν καὶ ἀράτω τὸν σταυρὸν αὐτοῦ καθ̓ ἡμέραν καὶ ἀκολουθείτω μοι | ὅστις οὐ βαστάζει τὸν σταυρὸν ἑαυτοῦ καὶ ἔρχεται ὀπίσω μου οὐ δύναται εἶναί μου μαθητής | καὶ ὃς οὐ λαμβάνει τὸν σταυρὸν αὐτοῦ καὶ ἀκολουθεῖ ὀπίσω μου οὐκ ἔστιν μου ἄξιος |
| But he was saying to everyone, “If someone wishes to come after me, he must deny himself and he must pick up his cross daily and he must follow me. | Whoever does not [ὅστις οὐ] carry his own cross and come after me is not able to be my disciple. | And whoever does not [ὃς οὐ] take his cross and follow after me is not worthy of me. |
| Luke 9:24 | Preserving and Destroying (Luke 17:33) | Preserving and Destroying (Matt. 10:39) |
| ὃς γὰρ ἂν θέλῃ τὴν ψυχὴν αὐτοῦ σῶσαι ἀπολέσει αὐτήν ὃς δ̓ ἂν ἀπολέσῃ τὴν ψυχὴν αὐτοῦ ἕνεκεν ἐμοῦ οὗτος σώσει αὐτήν | ὃς ἐὰν ζητήσῃ τὴν ψυχὴν αὐτοῦ περιποιήσασθαι ἀπολέσει αὐτήν ὃς δ̓ ἂν ἀπολέσῃ ζῳογονήσει αὐτήν | ὁ εὑρὼν τὴν ψυχὴν αὐτοῦ ἀπολέσει αὐτήν καὶ ὁ ἀπολέσας τὴν ψυχὴν αὐτοῦ ἕνεκεν ἐμοῦ εὑρήσει αὐτήν |
| “For whoever might want to save his soul will destroy it, but whoever might destroy his soul for my sake, this one will save it. | Whoever might seek to preserve his soul will destroy it, but whoever might destroy it will keep it alive. | The one finding his soul will lose it, and the one destroying his soul for my sake will find it. |
| Luke 9:25 | Rich Fool parable (Luke 12:20) | [none] |
| τί γὰρ ὠφελεῖται ἄνθρωπος κερδήσας τὸν κόσμον ὅλον ἑαυτὸν δὲ ἀπολέσας ἢ ζημιωθείς | εἶπεν δὲ αὐτῷ ὁ θεός ἄφρων, ταύτῃ τῇ νυκτὶ τὴν ψυχήν σου ἀπαιτοῦσιν ἀπὸ σοῦ ἃ δὲ ἡτοίμασας τίνι ἔσται | |
| “For what does it profit a person by gaining the whole world but destroying or losing himself? | But God said to him, “Foolish one, this night they demand your soul [ψυχήν] from you, but what you have prepared, to whom will it be?” | |
| Luke 9:26 | Acknowledgement of the Son of Man (Luke 12:8-9) | Acknowledgement of the Son of Man (Matt. 10:32-33) |
| ὃς γὰρ ἂν ἐπαισχυνθῇ με καὶ τοὺς ἐμοὺς λόγους τοῦτον ὁ υἱὸς τοῦ ἀνθρώπου ἐπαισχυνθήσεται ὅταν ἔλθῃ ἐν τῇ δόξῃ αὐτοῦ καὶ τοῦ πατρὸς καὶ τῶν ἁγίων ἀγγέλων | λέγω δὲ ὑμῖν πᾶς ὃς ἂν ὁμολογήσῃ ἐν ἐμοὶ ἔμπροσθεν τῶν ἀνθρώπων καὶ ὁ υἱὸς τοῦ ἀνθρώπου ὁμολογήσει ἐν αὐτῷ ἔμπροσθεν τῶν ἀγγέλων τοῦ θεοῦ ὁ δὲ ἀρνησάμενός με ἐνώπιον τῶν ἀνθρώπων ἀπαρνηθήσεται ἐνώπιον τῶν ἀγγέλων τοῦ θεοῦ | πᾶς οὖν ὅστις ὁμολογήσει ἐν ἐμοὶ ἔμπροσθεν τῶν ἀνθρώπων ὁμολογήσω κἀγὼ ἐν αὐτῷ ἔμπροσθεν τοῦ πατρός μου τοῦ ἐν [τοῖς] οὐρανοῖς ὅστις δ̓ ἂν ἀρνήσηταί με ἔμπροσθεν τῶν ἀνθρώπων ἀρνήσομαι κἀγὼ αὐτὸν ἔμπροσθεν τοῦ πατρός μου τοῦ ἐν [τοῖς] οὐρανοῖς |
| “For whoever might be ashamed of me and my words, of this one the Son of Man will be ashamed when he might come in his glory and his father’s and the holy angels’. | I say to you, everyone [πᾶς] who might acknowledge [ὁμολογήσῃ] me before [ἔμπροσθεν] the people [ἀνθρώπων], also the Son of Man will acknowledge him before the angels of God. But the one denying [ἀρνησάμενός] me before the people will be denied before the angels of God. | Therefore everyone [πᾶς] who will acknowledge [ὁμολογήσει] me before [ἔμπροσθεν] the people [ἀνθρώπων], I will also acknowledge him before my Father in heaven. But whoever might deny [ἀρνήσηταί] me before the people, I will also deny him before my Father in heaven. |
| Luke 9:27 | (Fig Tree parable / Completion [Luke 21:31-32] [FR]) | Completion (Matt. 10:23) |
| λέγω δὲ ὑμῖν ἀληθῶς εἰσίν τινες τῶν αὐτοῦ ἑστηκότων οἳ οὐ μὴ γεύσωνται θανάτου ἕως ἂν ἴδωσιν τὴν βασιλείαν τοῦ θεοῦ | οὕτως καὶ ὑμεῖς, ὅταν ἴδητε ταῦτα γινόμενα, γινώσκετε ὅτι ἐγγύς ἐστιν ἡ βασιλεία τοῦ θεοῦ ἀμὴν λέγω ὑμῖν ὅτι οὐ μὴ παρέλθῃ ἡ γενεὰ αὕτη ἕως ἂν πάντα γένηται | ὅταν δὲ διώκωσιν ὑμᾶς ἐν τῇ πόλει ταύτῃ φεύγετε εἰς τὴν ἑτέραν ἀμὴν γὰρ λέγω ὑμῖν οὐ μὴ τελέσητε τὰς πόλεις τοῦ Ἰσραὴλ ἕως ἂν ἔλθῃ ὁ υἱὸς τοῦ ἀνθρώπου |
| “I say to you truly, there are some standing here who might not taste death until they see the Kingdom of God.” | Thus also you, when you might see these things happening, know that the Kingdom of God is near. Amen! I say to you that this generation might not pass away until everything might come to be. | But when they persecute you in this city, flee into another. Amen! For I say to you, you might not finish with the cities of Israel until the Son of Man might come. |
| Luke 16:16-18 (Torah and the Kingdom of Heaven) | ||
| [none] | ||
| Luke 17:1-6 (Sin, Forgiveness and Faith) | ||
| [none] | ||
FR’s “String of Pearls” Relating to Parables (Luke 8:16-18)
The Matthean version of Hiding a Lamp (Matt. 5:15) and the non-“string of pearls” version in Luke (Luke 11:33) share the verbatim phrase ὑπὸ τὸν μόδιον (hūpo ton modion, “under the grain basket”), which is lacking in Luke 8:16. This verbal identity is hardly coincidental. It points to the derivation of these two versions from the same source (Anth.), and supports our attribution of the version in Luke’s first “string of pearls” to FR.

The Matthean version of Nothing Hidden (Matt. 10:26) and the non-“string of pearls” version in Luke (Luke 12:2) share the verbatim phrase ὃ οὐκ ἀποκαλυφθήσεται καὶ κρυπτὸν ὃ οὐ γνωσθήσεται (ho ouk apokalūfthēsetai kai krūpton ho ou gnōsthēsetai, “which will not be uncovered, and hidden which will not be made known”). This phrase does not occur in Luke 8:17, which does not even use the verb ἀποκαλύπτειν (apokalūptein, “to uncover”). Here again, the verbal identity points to a common source behind Matt. 10:26 and Luke 12:2. Moreover, these two versions of Nothing Hidden appear in a cluster of sayings that is similarly structured in Luke 12 and Matthew 10:

This agreed-upon clustering of these pericopae shows that the authors of Luke and Matthew took the versions of Nothing Hidden in Luke 12:2 and Matt. 10:26 from a common source (Anth.).
The Matthean version of Whoever Has Will Be Given More (Matt. 25:29) and the non-“string of pearls” version in Luke (Luke 19:26) share the phrases τῷ ἔχοντι (tō echonti, “to the one having”) and τοῦ μὴ ἔχοντος (tou mē echontos, “of the one not having”), whereas in Luke 8:18 the phrases are ὃς ἂν ἔχῃ (hos an echē, “whoever might have”) and ὃς ἂν μὴ ἔχῃ (hos an mē echē, “whoever might not have”), which are stylistically superior. Moreover, these two versions of Whoever Has Will Be Given More occur as part of the Entrusted Funds parable. The agreed-upon wording and the agreed-upon contexts of Whoever Has Will Be Given More in Matt. 25:29 ∥ Luke 19:26 show that these two versions came from a common source (Anth.).
FR’s “String of Pearls” on Paradoxes and Reciprocity (Luke 9:23-27)
The Matthean version of Jesus’ Cross Bearing saying (Matt. 10:38) and the non-“string of pearls” version in Luke (Luke 14:27) share the opening “whoever does not carry/take,” whereas the version in Luke 9:23 opens with “if someone wishes.” These two versions of Jesus’ Cross Bearing saying also occur as part of the Demands of Discipleship pericope. Clearly these two versions depend on the same source (Anth.).
Matthew’s version of Preserving and Destroying (Matt. 10:39) has been heavily redacted.[8] Its context is also dissimilar to the context of Luke’s non-“string of pearls” version (Luke 17:33). Thus Matthew’s version of Preserving and Destroying offers little corroboration to our supposition that Matt. 10:39 and Luke 17:33 derive from the same source.

Matthew’s Gospel also cannot corroborate our supposition that Luke’s non-“string of pearls” version of Profit and Loss (Luke 12:20) stems from Anth.
Matthew’s version of Acknowledgement of the Son of Man (Matt. 10:32-33), on the other hand, shares distinctive vocabulary with Luke’s non-“string of pearls” version (Luke 12:8-9). The word πᾶς (pas, “all”), the verbs ὁμολογεῖν (homologein, “to confess”) and ἀρνεῖσθαι (arneisthai, “to deny”), and the phrase ἔμπροσθεν τῶν ἀνθρώπων (emprosthen tōn anthrōpōn, “before the people”) occur in both these versions, but are absent in Luke 9:26. Luke’s non-“string of pearls” version of Acknowledgement of the Son of Man and Matthew’s non-Markan version are also alike in having a two-part structure (whoever confesses, whoever denies), whereas Luke 9:26 is unitary (whoever is ashamed). These verbal and structural agreements and the agreed-upon clustering of Acknowledgement of the Son of Man with other pericopae in Matthew 10 and Luke 12 (see our discussion of Nothing Hidden [Matt. 10:26 ∥ Luke 12:2] above) show that these two versions derive from the same source (Anth.).
The Gospel of Luke lacks an Anth. doublet of Completion (Luke 9:27), so there is nothing in Luke to compare with Matthew’s version in Matt. 10:23.
Summary
The probability of some Matthean redaction notwithstanding, the verbal agreements and the agreed-upon contexts of Luke’s non-“string of pearls” versions of Jesus’ sayings and the non-Markan parallels in Matthew are sufficient to lead to the conclusion that Anth. is behind the non-“string of pearls” versions of these sayings. The absence of Matthean parallels to some of Luke’s non-“string of pearls” versions of sayings contained in Luke 9:23-27 does not alter this conclusion. That leaves FR as the source behind the “strings of pearls” in Luke 8:16-18 and Luke 9:23-27.
Matthean Parallels to Lukan “String of Pearls” Sayings Lacking Doublets in Luke
Other sayings included in Luke’s “strings of pearls” lack doublets in Luke but have parallels in Matthew. Often (though not always) the Matthean versions, like the Lukan doublets of the “string of pearls” sayings, occur in larger teaching contexts in more Hebraic forms.
| FR “String of Pearls” | Non-Markan Matthean Parallel |
| Luke 8:16-18 (Parables) | |
| Luke 9:23-27 (Paradoxes and Reciprocity) | |
| Luke 16:16-18 (Torah and the Kingdom of Heaven) | |
| Luke 16:16 | The Kingdom of Heaven Is Increasing (Matt. 11:12-13) |
| ὁ νόμος καὶ οἱ προφῆται μέχρι Ἰωάννου ἀπὸ τότε ἡ βασιλεία τοῦ θεοῦ εὐαγγελίζεται καὶ πᾶς εἰς αὐτὴν βιάζεται | ἀπὸ δὲ τῶν ἡμερῶν Ἰωάννου τοῦ βαπτιστοῦ ἕως ἄρτι ἡ βασιλεία τῶν οὐρανῶν βιάζεται καὶ βιασταὶ ἁρπάζουσιν αὐτήν πάντες γὰρ οἱ προφῆται καὶ ὁ νόμος ἕως Ἰωάννου ἐπροφήτευσαν |
| The law and the prophets were until John. Since then the Kingdom of God is proclaimed, and everyone forces into it. | But from the days of John the Baptist until now the Kingdom of Heaven is forcing through, and forceful ones seize it. For all the prophets and the law prophesied until John. |
| Luke 16:17 | Heaven and Earth Pass Away (Matt. 5:18) |
| εὐκοπώτερον δέ ἐστιν τὸν οὐρανὸν καὶ τὴν γῆν παρελθεῖν ἢ τοῦ νόμου μίαν κεραίαν πεσεῖν | ἀμὴν γὰρ λέγω ὑμῖν ἕως ἂν παρέλθῃ ὁ οὐρανὸς καὶ ἡ γῆ ἰῶτα ἓν ἢ μία κεραία οὐ μὴ παρέλθῃ ἀπὸ τοῦ νόμου ἕως ἂν πάντα γένηται |
| But it is easier for heaven and earth to pass away than for one penstroke of the law to fall. | Amen! I say to you, until heaven and earth might pass away, neither one iota nor one penstroke might pass away from the law until everything might come to be. |
| Luke 16:18 | Divorce (Matt. 19:9) |
| πᾶς ὁ ἀπολύων τὴν γυναῖκα αὐτοῦ καὶ γαμῶν ἑτέραν μοιχεύει καὶ ὁ ἀπολελυμένην ἀπὸ ἀνδρὸς γαμῶν μοιχεύει | λέγω δὲ ὑμῖν ὅτι ὃς ἂν ἀπολύσῃ τὴν γυναῖκα αὐτοῦ μὴ ἐπὶ πορνείᾳ καὶ γαμήσῃ ἄλλην μοιχᾶται |
| Everyone who divorces his wife and marries another commits adultery. And the one who marries a woman divorced from her husband commits adultery. | And I say to you that whoever might divorce his wife, except in a case of sexual transgression, and might marry another commits adultery. |
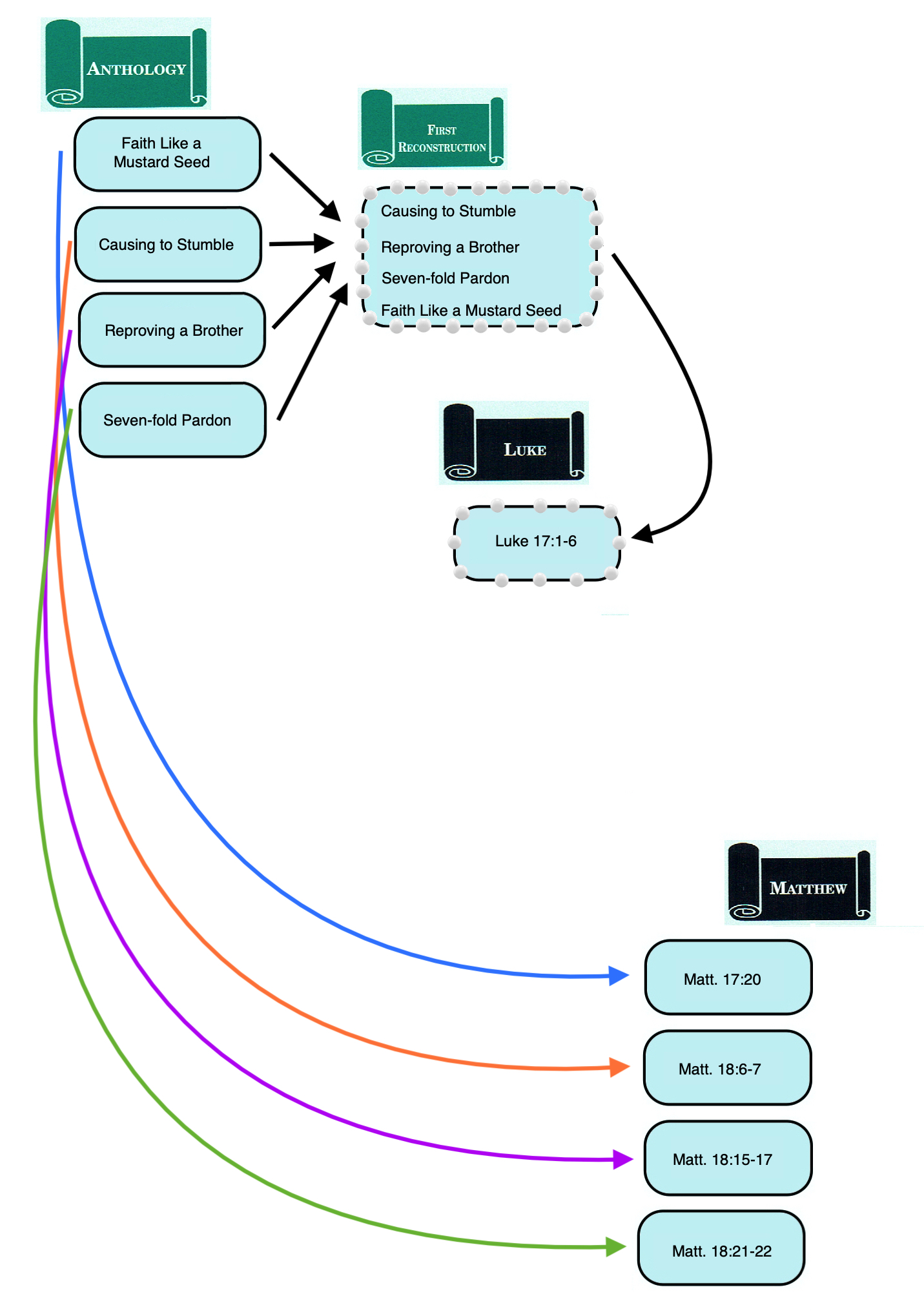
| Luke 17:1-6 (Sin, Forgiveness and Faith) | |
| Luke 17:1-2 | Causing to Stumble (Matt. 18:6-7) |
| εἶπεν δὲ πρὸς τοὺς μαθητὰς αὐτοῦ ἀνένδεκτόν ἐστιν τοῦ τὰ σκάνδαλα μὴ ἐλθεῖν πλὴν οὐαὶ δἰ οὗ ἔρχεται λυσιτελεῖ αὐτῷ εἰ λίθος μυλικὸς περίκειται περὶ τὸν τράχηλον αὐτοῦ καὶ ἔρριπται εἰς τὴν θάλασσαν ἢ ἵνα σκανδαλίσῃ τῶν μικρῶν τούτων ἕνα | ὃς δ̓ ἂν σκανδαλίσῃ ἕνα τῶν μικρῶν τούτων τῶν πιστευόντων εἰς ἐμέ συμφέρει αὐτῷ ἵνα κρεμασθῇ μύλος ὀνικὸς περὶ τὸν τράχηλον αὐτοῦ καὶ καταποντισθῇ ἐν τῷ πελάγει τῆς θαλάσσης οὐαὶ τῷ κόσμῳ ἀπὸ τῶν σκανδάλων ἀνάγκη γὰρ ἐλθεῖν τὰ σκάνδαλα, πλὴν οὐαὶ τῷ ἀνθρώπῳ δἰ οὗ τὸ σκάνδαλον ἔρχεται |
| And he said to his disciples, “It is impossible that the things causing to stumble not come, but woe through whom they come! It is better for him if a millstone is hung around his neck and he was thrown into the sea than that he might cause one of these little ones to stumble. | But whoever might cause one of these little ones who trusts in me to stumble, it is better for him that a donkey millstone might be hung around his neck and he might be drowned in the depth of the sea. Woe to the world from the things causing to stumble. For it is necessary that things causing to stumble come, but woe to the person through whom the thing causing to stumble comes. |
| Luke 17:3 | Reproving a Brother (Matt. 18:15-17) |
| προσέχετε ἑαυτοῖς ἐὰν ἁμάρτῃ ὁ ἀδελφός σου ἐπιτίμησον αὐτῷ καὶ ἐὰν μετανοήσῃ ἄφες αὐτῷ |
ἐὰν δὲ ἁμαρτήσῃ [εἰς σὲ] ὁ ἀδελφός σου ὕπαγε ἔλεγξον αὐτὸν μεταξὺ σοῦ καὶ αὐτοῦ μόνου ἐάν σου ἀκούσῃ ἐκέρδησας τὸν ἀδελφόν σου ἐὰν δὲ μὴ ἀκούσῃ παράλαβε μετὰ σοῦ ἔτι ἕνα ἢ δύο ἵνα ἐπὶ στόματος δύο μαρτύρων ἢ τριῶν σταθῇ πᾶν ῥῆμα ἐὰν δὲ παρακούσῃ αὐτῶν εἰπὲ τῇ ἐκκλησίᾳ ἐὰν δὲ καὶ τῆς ἐκκλησίας παρακούσῃ ἔστω σοι ὥσπερ ὁ ἐθνικὸς καὶ ὁ τελώνης |
| “Pay attention to yourselves! If your brother might sin, rebuke him, and if he might repent, forgive him. | But if your brother might sin against you, go and reprove him between you and him alone. If he might listen to you, you have gained your brother. But if he might not listen, take with you again one or two, so that at the mouth of two or three witnesses every word might be established. But if he refuses to listen to them, tell it to the church. But if he also might refuse to listen the church, he will be to you like the Gentile and the toll collector. |
| Luke 17:4 | Seven-fold Pardon (Matt. 18:21-22) |
| καὶ ἐὰν ἑπτάκις τῆς ἡμέρας ἁμαρτήσῃ εἰς σὲ καὶ ἑπτάκις ἐπιστρέψῃ πρὸς σὲ λέγων μετανοῶ ἀφήσεις αὐτῷ | τότε προσελθὼν ὁ Πέτρος εἶπεν αὐτῷ κύριε ποσάκις ἁμαρτήσει εἰς ἐμὲ ὁ ἀδελφός μου καὶ ἀφήσω αὐτῷ ἕως ἑπτάκις λέγει αὐτῷ ὁ Ἰησοῦς οὐ λέγω σοι ἕως ἑπτάκις ἀλλ̓ ἕως ἑβδομηκοντάκις ἑπτά |
| “And if he might sin against you seven times in the day, and if he returns to you seven times saying, ‘I repent,’ forgive him.” | Then coming near Peter said to him, “Lord, how many times will my brother sin against me and I will forgive him? Up to seven?” Jesus says to him, “I do not say up to seven but up to seventy-seven!” |
| Luke 17:5-6 | Faith Like a Mustard Seed (Matt. 17:20) |
| καὶ εἶπαν οἱ ἀπόστολοι τῷ κυρίῳ πρόσθες ἡμῖν πίστιν εἶπεν δὲ ὁ κύριος εἰ ἔχετε πίστιν ὡς κόκκον σινάπεως ἐλέγετε ἂν τῇ συκαμίνῳ [ταύτῃ] ἐκριζώθητι καὶ φυτεύθητι ἐν τῇ θαλάσσῃ καὶ ὑπήκουσεν ἂν ὑμῖν | ὁ δὲ λέγει αὐτοῖς διὰ τὴν ὀλιγοπιστίαν ὑμῶν ἀμὴν γὰρ λέγω ὑμῖν ἐὰν ἔχητε πίστιν ὡς κόκκον σινάπεως ἐρεῖτε τῷ ὄρει τούτῳ μετάβα ἔνθεν ἐκεῖ καὶ μεταβήσεται καὶ οὐδὲν ἀδυνατήσει ὑμῖν |
| And the apostles said to the Lord, “Add to us faith!” But the Lord said, “If you have faith as a seed of mustard, you could be saying to this sycamore fig tree, ‘Be uprooted and be planted in the sea!’ and it would listen to you.” | But he says to them, “Because of your little faith. Amen! For I say to you, if you have faith as a seed of mustard, you will say to this mountain, ‘Depart from here to there!’ and it will depart. And nothing will be impossible for you.” |

With respect to the “string of pearls” pertaining to Torah and the Kingdom of Heaven, Matthew’s parallel to Luke 16:16 (Matt. 11:12-13) belongs to a longer discourse on Jesus’ relationship to and impressions of John the Baptist (Matt. 11:2-19), where the saying appears to be at home.[9] Matthew’s parallel to Luke 16:17 (Matt. 5:18) belongs to the Sermon on the Mount. While the sermon itself is, admittedly, composite, Matt. 5:18 appears in a section that describes Jesus’ approach to the Torah (Matt. 5:17-20), some or all of which may indeed be this saying’s original context. Matthew’s parallel to Luke 16:18 (Matt. 19:9) is a peculiar case because while it does appear in a context that may be original, that context is a Markan-Matthean pericope not present in Luke (On Divorce; Matt. 19:1-9 ∥ Mark 10:1-12).[10] In most cases we are wary of tracing Markan-Matthean pericopae back to Anth.,[11] but according to Lindsey’s theory the author of Mark did have access to and make use of Anth., so it is possible that On Divorce is an Anth. pericope not preserved in Luke. The First Reconstructor must have extracted Jesus’ divorce saying from somewhere, and On Divorce is as likely a candidate as any.
In these cases, where the Matthean parallels to Lukan “string of pearls” sayings are embedded in longer teachings contexts, it does appear as though someone—in our view, the First Reconstructor—extracted the “punch lines” of Jesus’ teaching on various matters and organized them into a memorable, bite-sized collection of zingers intended to make a theological point (viz., the continuing, albeit attenuated, validity of the law).

Unfortunately, the Matthean parallels to the “string of pearls” in Luke 17:1-6 do little to corroborate our supposition that FR was Luke’s source for these sayings. We suspect this is because in Anth. the sayings contained in this “string of pearls” already occurred as a cluster, perhaps with additional sayings, since the Matthean parallels to Luke 17:1-6 occur within relative proximity to one another (either in the last half of Matt. 17 or the first half of Matt. 18) and, most importantly, in nearly the same general sequence.
Whereas the First Reconstructor distilled this cluster into a tidy “string of pearls,” the author of Matthew fit these non-Markan sayings as best he could into the Markan sequence. In doing so, the author of Matthew managed to work most of this Anth. cluster into the fourth of the five major discourses in his Gospel (Matt. 18:1-19:1).
[one_half]

The author of Matthew inserted Faith Like a Mustard Seed into Jesus’ answer to the disciples’ question in Boy Delivered from Demon (Matt. 17:14-21) regarding why they were unable to drive out the demon. While Matthew’s embedding of Faith Like a Mustard Seed within Boy Delivered from Demon is most likely redactional,[12] the author of Matthew may have preserved the general sequence in which these sayings appeared in Anth.
Only Seven-fold Pardon preserves what might be regarded as an original context, in which Peter asks Jesus about the limits of forgiveness. Such an exchange in the middle of a discourse is awkward and might, therefore, be traceable to Anth.
Since the Anthologizer had already separated most of the sayings in this cluster from their teaching contexts, the First Reconstructor’s redactional activity was probably less intense in this “string of pearls” than in the other “strings of pearls” we have examined. Thus we cannot altogether exclude the possibility that Luke’s source for the “string of pearls” in Luke 17:1-6 was Anth. rather than FR. It is the formal similarity of Luke 17:1-6 to the other “strings of pearls” that leads us to suppose that FR was Luke’s source for these sayings.
Wider FR Contexts of the “Strings of Pearls” in Luke
Some of Luke’s “strings of pearls” are associated with other pericopae that, on other grounds, we have determined to have stemmed from FR. Since it was generally the author of Luke’s procedure to copy from his sources large blocks of material rather than alternating frequently between them, the collation of the “strings of pearls” with FR material is a good indication that the “strings of pearls” came from FR as well.
Luke 8:16-18 (Parables) The “string of pearls” pertaining to parables belongs to a “Parable Excursus” constructed by FR out of an original Anth. core consisting of the Four Soils parable, the Four Soils interpretation and Yeshua, His Mother and Brothers. Into this Anth. framework the First Reconstructor inserted the “string of pearls” on the interpretation of parables (Luke 8:16-18).[13] From FR we believe the author of Luke copied a block of material that included at least:
- Four Soils parable (Luke 8:4-8)[14]
- Four Soils interpretation (Luke 8:9-15)[15]
- Yeshua, His Mother and Brothers (Luke 8:19-21)[16]
- Quieting a Storm (Luke 8:22-25)[17]
- Possessed Man in Girgashite Territory (Luke 8:26-39)[18]

Luke 9:23-27 (Paradoxes and Reciprocity) We have yet to determine the source(s) of the pericopae surrounding the “string of pearls” in Luke 9:23-27. We do note, however, that we have determined that Luke 9:1-6, 10 represents FR’s version of the apostolic mission and that Lindsey regarded Luke 9:46-48 as FR’s version of Yeshua Blesses Children (Luke 18:15-17).[19] So we can at least say that the “string of pearls” in Luke 9:23-27 appears together with other materials that are bordered on either side by FR pericopae. We would not be surprised to learn that all the material between Luke 9:1 and Luke 9:48 stemmed from FR.
Luke 16:16-18 (Torah and the Kingdom of Heaven) We have yet to determine source(s) for the pericopae on either side of Luke 16:16-18. We can say, however, that Pharisees Who Justify Themselves (Luke 16:14-15) features the theme of justification, an emphasis that is peculiar to the Gospel of Luke and which may have been inherited from FR.[20] Another pericope dealing with Pharisees and justification is the Pharisee and Toll Collector parable (Luke 18:9-14). This parable is provided with a brief narrative introduction characteristic of other FR pericopae such as Lost Sheep and Lost Coin (Luke 15:1-2) and Faith Like a Mustard Seed (Luke 17:5-6).[21] So we may provisionally assign Pharisees Who Justify Themselves (Luke 16:14-15) to FR. We do not yet know Luke’s source for the Rich Man and Lazar parable (Luke 16:19-31), but the material that follows it, Luke 17:1-6, is another “string of pearls” likely to have come from FR. Therefore, we would not be surprised to learn that the “string of pearls” in Luke 16:16-18 was completely surrounded by FR material.
Luke 17:1-6 (Sin, Forgiveness and Faith) We have already stated that we have not determined whether the Rich Man and Lazar parable, the pericope preceding the “string of pearls” in Luke 17:1-6, stems from Anth. or FR. Neither have we determined the source behind Luke’s versions of Expecting Reward (Luke 17:7-10) or Ten Men with Scale Disease (Luke 17:11-19). Whether the “string of pearls” in Luke 17:1-6 occurs within a larger block of FR material remains to be seen.
Mark and the “Strings of Pearls”
Although it is true that “strings of pearls” are also found in the Gospel of Mark, it is unlikely that this Gospel was the source of the “strings of pearls” in Luke, if only for the simple fact that Luke’s Gospel has more “strings of pearls” than Mark’s. Two of Luke’s “strings of pearls” (Luke 16:16-18; 17:1-6) could not have come from Mark’s Gospel because they are not present in Mark. Moreover, there is evidence to suggest that at least one of Luke’s non-Markan “strings of pearls” was already present in Luke’s sources (see below on Luke 17:1-6). Thus, it is unlikely that “strings of pearls” were Lukan creations. They were taken over from a source, a source we have identified as FR.
Two of Luke’s “strings of pearls,” however, were reproduced in Mark’s Gospel (Luke 8:16-18 ∥ Mark 4:21-22, 25; Luke 9:23-27 ∥ Mark 8:34-9:1). In keeping with his usual practice, the author of Mark did not leave either of these “strings of pearls” unchanged.
To Luke’s “string of pearls” on the interpretation of parables, the author of Mark added two “pearls”:
| Luke 8:16-18 (Parables) | Mark 4:21-25 |
| Hiding a Lamp (Luke 8:16) | Hiding a Lamp (Mark 4:21) |
| Nothing Hidden (Luke 8:17) | Nothing Hidden (Mark 4:22) |
| One Having Ears to Hear (Mark 4:23) | |
| Measure for Measure (Mark 4:24) | |
| Whoever Has Will Be Given More (Luke 8:18) | Whoever Has Will Be Given More (Mark 4:25) |
The author of Mark’s addition of two “pearls” to Luke’s “string” is consistent with his expansionistic approach to the section on parables. What in Luke is a mere excursus on parables (Luke 8:4-21) is transformed in Mark into a fully developed parables discourse (Mark 4:1-34).[13]
The author of Mark’s changes to the “string of pearls” in Luke 9:23-27 were less drastic. Rather than adding “pearls” to the “string,” the author of Mark limited himself to the adaptation of the wording of the “pearls”:
| Luke 9:23-27 (Paradoxes and Reciprocity) | Mark 8:34-9:1 |
| Cross Bearing (Luke 9:23) | Cross Bearing (Mark 8:34) |
| Preserving and Destroying (Luke 9:24) | Preserving and Destroying (Mark 8:35) |
| Profit and Loss (Luke 9:25) | Profit and Loss (Mark 8:36-37) |
| Acknowledgement of the Son of Man (Luke 9:26) | Acknowledgement of the Son of Man (Mark 8:38) |
| Completion (Luke 9:27) | Completion (Mark 9:1) |

It is remarkable that Mark’s version of Profit and Loss (Mark 8:36-37) contains what we deem to be an original element that is absent in Luke’s parallel (Luke 9:25). As we discussed in the “Lukan Doublets” section above, the noun ψυχή (psūchē, “soul”) was probably a catchword that caused the First Reconstructor to string the sayings in Luke 9:23-25 together. FR’s version of the Profit and Loss saying (Luke 9:25), which he distilled from Anth.’s Rich Fool parable, lacks the noun ψυχή, but ψυχή is present in Mark’s version (Mark 8:36-37). Does this mean that the author of Mark recognized the Rich Fool parable as the origin of the Profit and Loss saying and, by referring to Anth., restored to this saying the noun ψυχή?
Although we have stated that the author of Mark only accepted two of Luke’s “strings of pearls,” the distorted image of a third “string of pearls” is also reflected in Mark as in a fun-house mirror (Luke 17:1-6 ≈ Mark 11:22-25)[22] :
| Luke 17:1-6 (Sin, Forgiveness and Faith) | Mark 11:22-25 |
| Causing to Stumble (Luke 17:1-2) | |
| Reproving a Brother (Luke 17:3-4) | |
| Faith Like a Mustard Seed (Luke 17:5-6) | Faith Like a Mustard Seed (Mark 11:22-23) |
| Asking in Prayer (Mark 11:24) | |
| Lesson from the Lord’s Prayer (Mark 11:25) |
The author of Mark made his version of Faith Like a Mustard Seed (Mark 11:22-23) part of Jesus’ response to the disciples’ reaction to the Withered Fig Tree (Mark 11:12-14, 20-21). His reason for connecting this saying to the Withered Fig Tree episode becomes clear from the Lukan version of Faith Like a Mustard Seed, which refers to the uprooting of a sycamore fig tree. The Greek term for sycamore fig tree (συκάμινος [sūkaminos]) is similar to the term for fig tree (συκῆ [sūkē]), which occurs in the Withered Fig Tree pericope. The associative mind of the author of Mark led him to link Jesus’ saying on faith to the Withered Fig Tree episode, but since it would not do for Jesus to mention “this sycamore” when referring to “this fig,” he changed “sycamore fig tree” to “mountain,” thereby making Jesus’ extraordinary hyperbole even more grandiose while also alluding to a famous Pauline saying (1 Cor. 13:2).
The sayings on faith and answers to prayer (Mark 11:24) and on forgiveness in prayer (Mark 11:25) are hardly apropos of the Withered Fig Tree incident. The author of Mark’s inclusion of them as part of Jesus’ response to the disciple’s reaction to the fig tree’s demise appears to have been inspired by the other sayings in the “string of pearls” in Luke 17:1-6 which deal with sin and forgiveness. Nevertheless, instead of adopting Luke’s “pearls,” he substituted them with two “pearls” of his own, both extracted from Luke 11 (Mark 11:24 ≈ Luke 11:10; Mark 11:25 ≈ Luke 11:4).
As we noted above in the Matthean Parallels to Lukan “String of Pearls” Sayings Lacking Doublets in Luke section, there is good reason to believe that the clustering of Causing to Stumble, Reproving a Brother and Faith Like a Mustard Seed in Luke 17:1-6 is pre-Lukan, since Matthew 17-18 bears witness to this same cluster. Thus it was not the author of Luke who altered Mark’s “string of pearls” in Mark 11. It was the author of Mark who altered the “string of pearls” in Luke 17:1-6.
A “String of Pearls” in the Triple Tradition
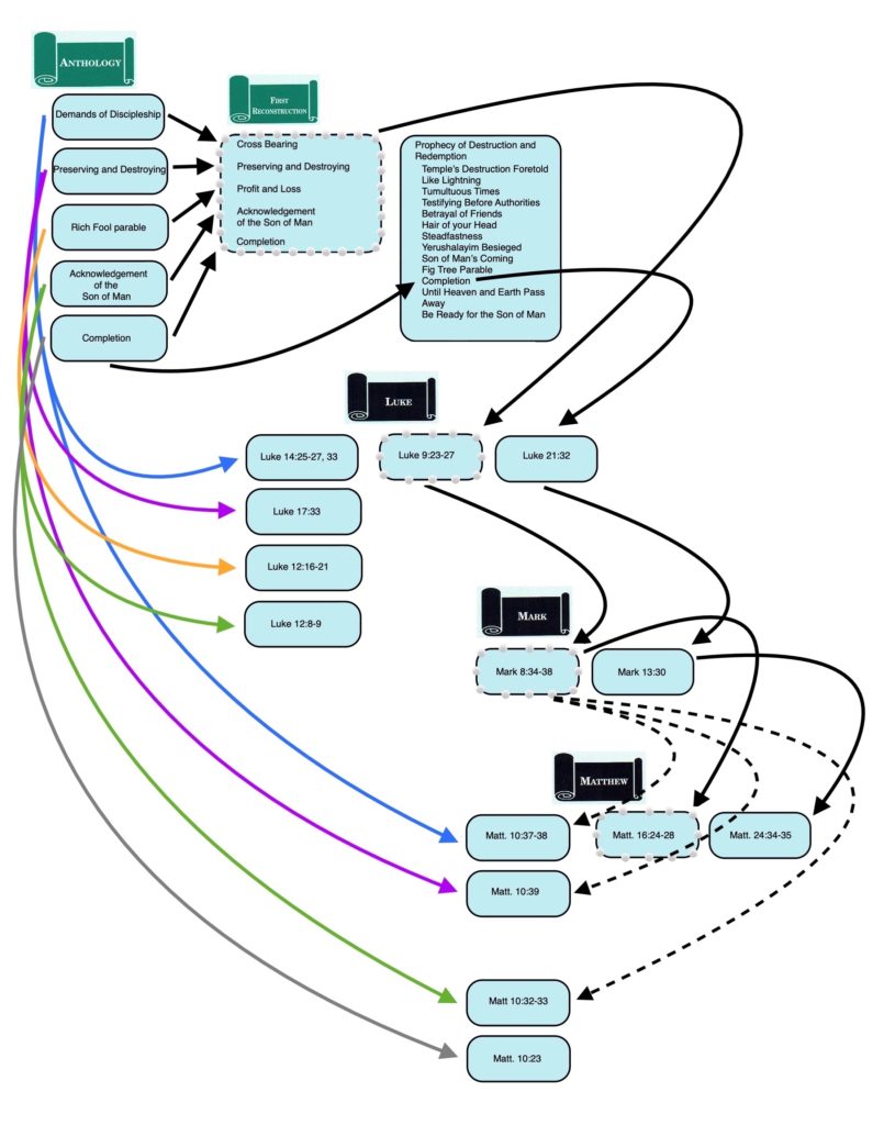
Because the author of Mark adopted two of Luke’s “strings of pearls” (Luke 8:16-18 ∥ Mark 4:21-22, 25; Luke 9:23-27 ∥ Mark 8:34-9:1) and because the author of Matthew adopted one of these from Mark (Mark 8:34-9:1 ∥ Matt. 16:24-28), the “string of pearls” on paradoxes and reciprocity is represented in all three Synoptic Gospels.
Since the author of Matthew adopted both the Markan “string of pearls” and most of the Anth. versions of these sayings, there are “Matthean Doublets” of Jesus’ Cross Bearing saying (Matt. 10:38; 16:24), Preserving and Destroying (Matt. 10:39; 16:25) and Acknowledgement of the Son of Man (Matt. 10:32-33; Matt. 16:27). Completion occurs as a “Matthean Triplet” because in addition to adopting the Anth. version of this saying (Matt. 10:23) and the “string of pearls” version (Matt. 16:28), the author of Matthew also included the version (Matt. 24:34-35) that the First Reconstructor had incorporated into Jesus’ prophecy of destruction and redemption and that had remained a part of Jesus’ prophecy in Luke and Mark.

“Strings of Pearls” and Matthean Cross-Pollination
We have observed that Matthean Doublets suffer from a phenomenon we refer to as “cross-pollination.” In other words, when the author of Matthew encountered two versions of a saying in his sources, one in Mark and one in Anth., he allowed the wording of one version to influence the wording of the other, so that Matthean Doublets are rarely pristine.[23] Matthew’s Anth. version of a saying is frequently adulterated by the Markan version, and the Markan version is often tainted by the Anth. version. Sometimes a Matthean twist is given to both versions, though it was present in neither Mark nor Anth. The phenomenon of Matthean cross-pollination lessens the ability of Matthew to corroborate Luke’s versions of several “string of pearls” sayings against Mark’s.

Matthew’s two versions of Jesus’ Cross Bearing saying (Matt. 10:38; 16:24) both have the verb ἀκολουθεῖν (akolouthein, “to follow”), which is in agreement with the “string of pearls” versions in Mark 8:34 and Luke 9:23. Luke’s non-“string of pearls” version (Luke 14:27), which presumably comes from Anth., has ἔρχεσθαι (erchesthai, “to come”). It may be that ἀκολουθεῖν in Matt. 10:38 (Anth.) is due to cross-pollination.[24]
Matthew’s two versions of Preserving and Destroying (Matt. 10:39; 16:25) refer to “finding” one’s soul rather than “saving” it (cf. Mark 8:35 ∥ Luke 9:24) or “keeping it alive” (Luke 17:33). This variant appears to be the author of Matthew’s interpretation of the verb ἀπολλύειν (apollūein) in this saying in the sense of “lose” rather than “destroy,” an interpretation he imposed on both versions of the saying.[25]
Matthean cross-pollination has likely affected his versions of Jesus’ Cross Bearing saying and Preserving and Destroying in another way. The two sayings are linked in Matthew 10 and in Matthew 16, although the link probably does not go back to Anth. The author of Matthew connected Preserving and Destroying to Jesus’ Cross Bearing saying in chapter 10 because of the association of these sayings in Mark’s “string of pearls” in Mark 8:34-9:1.
Matthew’s two versions of Acknowledgement of the Son of Man (Matt. 10:32-33; 16:27) refer to the “Father.” This is in agreement with Mark 8:38 and Luke 9:26 (the “string of pearls” version), but the “Father” is not mentioned in Luke 12:8-9, which was presumably based on Anth. Thus the references to the “Father” in both of Matthew’s versions of Acknowledgement of the Son of Man may be due to cross-pollination.

Matthew’s two versions of Faith Like a Mustard Seed (Matt. 17:20; 21:21) refer to a “mountain” (as in Mark 11:23) rather than a “sycamore fig tree” (as in Luke 17:6). Since there is no good reason for the First Reconstructor or the author of Luke to have changed “mountain” to “sycamore fig tree,” it is likely that the references to “mountain” in both of Matthew’s versions of Faith Like a Mustard Seed is due to Matthean cross-pollination.[26]


Conclusion
The First Reconstruction was the source of the four “strings of pearls” in Luke’s Gospel (Luke 8:16-18; 9:23-27; 16:16-18; 17:1-6). Mark’s Gospel adopted two “strings of pearls” from Luke (Luke 8:16-18 ∥ Mark 4:21-22, 25; Luke 9:23-27 ∥ Mark 8:34-9:1) and has a distorted reflection of a third (Luke 17:1-6 ≈ Mark 11:22-25). Matthew’s Gospel accepted only one of Mark’s “strings of pearls” (Matt. 16:24-28 ∥ Mark 8:34-9:1). Due to the author of Matthew’s technique of “cross pollination,” however, Mark’s version of Faith Like a Mustard Seed (Mark 11:22-23), which comes from a Lukan “string of pearls” (Luke 17:1-6), influenced the wording of the two versions of Faith Like a Mustard Seed in Matthew, the Anth. version in Matt. 17:20 and the Markan version in Matt. 21:21. Thus, the “strings of pearls” are one example of the outsized influence of the First Reconstruction upon the synoptic tradition. Of the three synoptic evangelists, the First Reconstruction was known only to the author of Luke, but versions of Jesus’ sayings derived from the First Reconstruction are found in all three Synoptic Gospels.
Origin and Transmission of the “Strings of Pearls” and their parallels in the Synoptic Tradition
Addendum
Paradoxes and Reciprocity:
Luke’s Editorial Activity in a String of Pearls
10 January 2026
Further study of the “string of pearls” we referred to above as “Paradoxes and Reciprocity” has revealed that the author of Luke did not leave this string of pearls untouched: he edited its wording in order to accommodate it to the new context in which he placed it (as a sequel to Jesus’ first passion prediction) and even went so far as to change the meaning of the saying we referred to as “Completion” in order to make its prediction of what would happen before some of those standing here taste death more credible.
Originally the “Paradoxes and Reciprocity” string of pearls was intended to convey the message that it is worth risking one’s life in order to be a follower of Jesus. The argument was made as follows:
- Anyone who wishes to follow Jesus must deny his soul [i.e., himself] and take up his own cross [i.e., be willing to die].
- Whoever wishes to save his soul must lose it [i.e., be prepared to die for the faith], but whoever loses his soul [i.e., as a martyr] will save it.
- If a person loses his soul [i.e., denies the faith] he can profit nothing for he loses everything.
- Whoever fails to risk his soul by being ashamed of Jesus and his teachings will find that the Son of Man is ashamed of him when he comes.
- Not everyone who is willing to take this risk will, in fact, make the ultimate sacrifice, for some of those who stood in Jesus’ earthly presence will not taste death before the Son of Man comes.
We would reconstruct the wording of the string of pearls as they appeared in FR as follows (wording marked in blue indicates differences from the wording in Luke):
1. εἴ τις θέλει ὀπίσω μου ἔρχεσθαι, ἀρνησάσθω τὴν ψυχὴν αὐτοῦ καὶ ἀράτω τὸν σταυρὸν αὐτοῦ καθ’ ἡμέραν καὶ ἀκολουθείτω μοι.
2. ὃς γὰρ ἂν θέλῃ τὴν ψυχὴν αὐτοῦ σῶσαι ἀπολέσει αὐτήν· ὃς δ’ ἂν ἀπολέσῃ τὴν ψυχὴν αὐτοῦ ἕνεκεν ἐμοῦ οὗτος σώσει αὐτήν.
3. τί γὰρ ὠφελεῖται ἄνθρωπος κερδήσας τὸν κόσμον ὅλον τὴν δὲ ψυχὴν αὐτοῦ ἀπολέσας ἢ ζημιωθείς;
4. ὃς γὰρ ἂν ἐπαισχυνθῇ με καὶ τοὺς ἐμοὺς λόγους, τοῦτον ὁ υἱὸς τοῦ ἀνθρώπου ἐπαισχυνθήσεται, ὅταν ἔλθῃ ἐν τῇ δόξῃ αὐτοῦ καὶ τοῦ πατρὸς καὶ τῶν ἁγίων ἀγγέλων.
5.ἀμὴν λέγω ὑμῖν ὅτι εἰσίν τινες τῶν αὐτοῦ ἑστηκότων οἳ οὐ μὴ γεύσωνται θανάτου ἕως ἂν ἔλθῃ ὁ υἱὸς τοῦ ἀνθρώπου.
1. If someone wishes to come behind me, let him deny his soul and take up his cross daily and follow me.
2. For whoever wishes to save his soul will lose it, but whoever loses his soul for my sake: this one will save it.
3. For what does a person profit if he gains the whole world but loses his soul or forfeits it?
4. For whoever is ashamed of me and my words: of this one the Son of Man will be ashamed when he comes in his glory and that of the father and the holy angels.
5. Amen! I say to you that there are some of those standing here who will not taste death until the Son of Man comes.
The verbal connections that originally held this string of pearls together now becomes clear. The verb ἔρχεσθαι (ER·ches·thai, “to come”) unites the first, fourth and fifth pearls,[27] bookending the collection of sayings. The the phrase ἡ ψυχή αὐτοῦ (hē psū·CHĒ av·TOU, “his soul”) unites the first, second, and third pearls. The verb θέλειν (THE·lein, “to wish,” “to desire”) unites the first and second pearls. The verb ἀπολλύειν (a·pol·LŪ·ein, “to lose”) unites the second and third pearls.[28] The phrase ὃς γὰρ ἂν (hos gar an, “for whoever” unites the second and fourth pearls. The term ὁ υἱὸς τοῦ ἀνθρώπου (ho hui·OS tou anth·RŌ·pou, “the Son of Man” unites the fourth and fifth pearls.
The reconstructed string of pearls both reveals literary artistry and offers a glimpse into the experience of early Christians for whom the threat of persecution and acute expectation of the end of history was a lived experience. These early believers felt that neither danger nor salvation were far away.
The author of Luke appears to have understood and at least partially agreed with the message of the Paradoxes and Reciprocity string of pearls, which he inherited from this early Christian community. He therefore placed it immediately after the first passion prediction in his Gospel in order to show that it was not only Jesus, but also his followers, who would suffer and even die for the faith. However, since Jesus’ passion prediction did not include the word “soul,” and perhaps because this usage of the word “soul” was not amenable to Greek idiom, the author of Luke eliminated this catchword from the first and third pearls.
The author of Luke eliminated another connection, namely a reference to the Son of Man in the final pearl, not because he disbelieved in the Son of Man’s coming, but because he doubted that the Son of Man would come before the last eyewitnesses to Jesus’ earthly ministry had died. Perhaps the author of Luke knew with certainty that this had not come to pass. He therefore replaced “will not taste death before the Son of Man comes” with “will not taste death before they see the Kingdom of God.” In order to ensure that this prediction was correct the author of Luke placed the Transfiguration narrative immediately following this string of pearls in order to suggest that the prediction had already been fulfilled even before Jesus’ crucifixion.
Understanding how the author of Luke manipulated the wording of the Paradoxes and Reciprocity string of pearls further solidifies the argument that the strings of pearls themselves are derived from a source, and are not the work of the evangelist himself. That Luke’s source was not the Gospel of Mark is suggested by the fact that some of the verbal links that unite the string of pearls are still present in Luke but not in the Markan parallel.[29] Understanding how the author of Luke adapted this string of pearls may also be useful for identifying Lukan redaction in other strings of pearls, and for appreciating the evangelist’s redactional practices more generally.
Click here to return to The Life of Yeshua: A Suggested Reconstruction main page.
_______________________________________________________
Notes
- Luke 11:33-36 is a small cluster of teaching material united by the catchwords “lamp” and “light.” This cluster of sayings does not qualify as a “string of pearls” because it is not made up of three or more self-contained sayings. The division in this cluster is Hiding a Lamp (Luke 11:33) and A Good Eye (Luke 11:34-36).

Luke 12:32-34 is another small cluster of teaching material, this cluster being united by the theme of trust in God. The arrangement of these sayings is very like a “string of pearls” except that they are not self-contained. Each saying cycles into the next. It begins with an exhortation not to fear, on the grounds that the little flock is in possession of the Kingdom. The cycle continues with an exhortation to sell one’s belongings based on the possession of the Kingdom. Giving away one’s belongings becomes the means of acquiring a treasure in heaven. Having a treasure in heaven allows one to trust. Trust allows one to overcome fear and have possession of the Kingdom. And so the virtuous circle cycles anew.
Since the sayings in Luke 12:32-34 are not self-contained “pearls,” we have not included this cluster of sayings in our discussion of the “strings of pearls” in Luke’s Gospel. It is possible, however, that, like the “strings of pearls,” the author of Luke’s source for these sayings was the First Reconstruction. ↩ - See Robert L. Lindsey, “From Luke to Mark to Matthew: A Discussion of the Sources of Markan ‘Pick-ups’ and the Use of a Basic Non-canonical Source by All the Synoptists.” ↩
- See Lindsey, “From Luke to Mark to Matthew,” under the subheading “Lukan Doublets: Sayings Doublets.” ↩ ↩
- See Robert L. Lindsey, “Unlocking the Synoptic Problem: Four Keys for Better Understanding Jesus,” under the subheading “Pre-synoptic Sources.” ↩
- See our introduction to the “Destruction and Redemption” complex. ↩
- The sources behind many versions of the pericope we have entitled Completion are discussed further in our introduction to the “Destruction and Redemption” complex. ↩
- According to Lindsey’s hypothesis, the author of Matthew did not have access to the First Reconstruction except as it was filtered to him from Mark, who sometimes copied FR pericopae from Luke. Therefore, whenever Matthew’s Gospel has non-Markan material parallel to Luke’s, Matthew’s source was Anth. Nevertheless, the author of Matthew was not as reliable a transmitter of his sources as was the author of Luke. So we can never assume that the author of Matthew transmitted Anth. pericopae in their pristine forms. ↩
- See Preserving and Destroying, under the subheading “Redaction Analysis.” ↩
- See our introduction to the “Yohanan the Immerser and the Kingdom of Heaven” complex. ↩
- There is also a Matthean parallel to Luke 16:18 in the Sermon on the Mount (Matt. 5:31-32), but there it is an obvious insertion due to the subject matter. It appears to be the author of Matthew’s distillation of the On Divorce pericope, which he knew from Mark (and Anth.?). ↩
- See, for instance, Jesus and a Canaanite Woman and Withered Fig Tree. ↩
- See the “Story Placement” discussion in Faith Like a Mustard Seed. ↩
- See our introduction to the “Four Types of Hearers” complex. ↩ ↩
- On the derivation of Luke’s version of the Four Soils parable from FR, see Four Soils parable, under the subheading “Conjectured Stages of Transmission.” ↩
- On the derivation of Luke’s version of the Four Soils interpretation from FR, see Four Soils interpretation, under the subheading “Conjectured Stages of Transmission.” Into the Four Soils interpretation we believe the author of Luke inserted Mysteries of the Kingdom of Heaven (Luke 8:10). See the “Story Placement” discussion in Mysteries of the Kingdom of Heaven. ↩
- On the derivation of Luke’s version of Yeshua, His Mother and Brothers from FR, see Yeshua, His Mother and Brothers, under the subheading “Conjectured Stages of Transmission.” ↩
- On the derivation of Luke’s version of Quieting a Storm from FR, see Quieting a Storm, under the subheading “Conjectured Stages of Transmission.” ↩
- On the derivation of Luke’s version of Possessed Man in Girgashite Territory from FR, see Possessed Man in Girgashite Territory, under the subheading “Conjectured Stages of Transmission.” ↩
- See Lindsey, “From Luke to Mark to Matthew,” under the subheading “Lukan Doublets: Narrative Doublets.” We regard Luke 9:48 as FR’s version of Apostle and Sender, Anth.’s version being preserved in Luke 10:16. See Sending the Twelve: Apostle and Sender, under the subheading “Conjectured Stages of Transmission.” ↩
- The verb δικαιοῦν (dikaioun, “to vindicate,” “to justify”) occurs 5xx in Luke (Luke 7:29, 35; 10:29; 16:15; 18:14), compared to 2xx in Matthew (Matt. 11:19; 12:37) and 0xx in Mark. Justifying oneself occurs only in Luke (Luke 10:29; 16:15). ↩
- See Faith Like a Mustard Seed, under the “Conjectured Stages of Transmission” subheading. ↩
- See Faith Like a Mustard Seed, under the “Story Placement” subheading, and Withered Fig Tree, under the “Conjectured Stages of Transmission” subheading. ↩
- On cross-pollination between similar sayings in Matthew, see Sending the Twelve: Conduct in Town, Comment to L115-122, and Woes on Three Villages, Comment to L24-28. ↩
- See Demands of Discipleship, Comment to L24-25. ↩
- See Preserving and Destroying, Comment to L1 and Comment to L9. ↩
- See Faith Like a Mustard Seed, Comment to L15. ↩
- Note that in Mark 8:34, which is parallel to Luke 9:23, in place of Luke’s ἔρχεσθαι we find ἀκολουθεῖν (a·ko·lou·THEIN, “to follow”). In this regard the verbal links in the string of pearls is weaker in Mark than in Luke. On the other hand, in Mark 9:1, which is parallel to Luke 9:27, the verb ἔρχεσθαι does occur, unlike the Lukan parallel. ↩
- In Mark 8:36, which is parallel to Luke 9:25, the verb ἀπολλύειν does not occur. ↩
- Mark’s version of the Paradoxes and Reciprocity string of pearls lacks the verb ἔρχεσθαι, which still links the first and penultimate pearls on the string in Luke. Mark’s version also lacks the verb verb ἀπολλύειν, which in Luke still links the second and third pearls. Mark’s version of Paradoxes and Reciprocity exhibits additional secondary features, such as the reference to “the gospel” in Mark 8:35 (absent in Luke 9:24) (see Preserving and Destroying, Comment to L8), and the reference to the adulterous and sinful generation in Mark 8:38 (absent in Luke 9:26) (see Acknowledgement of the Son of Man, Comment to L15-17). On the other hand, Mark’s version of Paradoxes and Reciprocity preserves a few details that appear more original than Luke’s, namely the use of “soul” in Mark 8:36 compared to its absence in Luke 9:25, the use of “Amen!” in Mark 9:1 compared to “truly” in Luke 9:27 (see Completion, Comment to L12), and Mark’s use of the verb ἔρχεσθαι in Mark 9:1 compared to its absence in Luke 9:27 (see Completion, Comment to L26-27). These examples and counterexamples only highlight the complexity of synoptic relationships. ↩














Comments 1
New Addendum to the String of Pearls Excursus offers glimpse into the experience of the Early Church before the canonical Gospels were written.